本文来自微信公众号“半导体产业纵横”,【作者】方圆。
一副AI眼镜的镜腿里,藏着一台被压扁的智能手机,这是业界对当下AI硬件的形象比喻。在拉斯维加斯的CES 2026展会上,超50家厂商的智能眼镜新品集体亮相,其中中国品牌占据了显著位置。CES 2026落幕不到两周,展会上的热度已传导至整个产业链。智能眼镜首次被纳入国家大规模设备更新与以旧换新补贴目录,与手机、平板等并列成为四大补贴品类。
市场研究机构IDC的数据显示,2025年第三季度中国智能眼镜市场出货量同比增长62.3%。全球科技巨头和中国互联网企业正以前所未有的速度涌向AI硬件赛道,阿里巴巴的夸克AI眼镜、字节跳动的豆包手机助手、百度的文心一言眼镜等产品密集发布。
与此同时,来自投资界的信息显示,OpenAI正在从苹果公司疯狂挖角硬件工程师,计划推出自己的AI硬件产品,被外界解读为打造“AI版iPhone”的尝试。
01
AI硬件全景
谈论AI硬件,视野绝不能仅停留在引人注目的眼镜形态。这实际上是一个从底层基础设施到前端交互终端的完整生态系统。我们可以将其清晰地划分为三个层次:提供核心算力的“基础层”、作为能力载体的“终端层”,以及面向特定场景的“集成层”。
在基础层,AI芯片(如英伟达GPU、谷歌TPU)如同整个智能时代的隐形引擎,为训练和运行大模型提供澎湃算力;在终端层,百花齐放,除了正处于爆发前夜的AI眼镜,我们早已熟悉的AI PC和AI手机正在进行深刻的自我革命,从工具进化为能主动理解、执行任务的智能体;智能音箱、耳机也在接入更强大的模型;而代表前沿探索的AI Pin、智能戒指乃至人形机器人,则指向了更无感、更具身的未来交互。
在集成层,AI则化为专业场景的解决方案,从汽车的智能驾驶计算平台到工厂的AI质检摄像头。然而,在所有终端形态中,AI眼镜正以惊人的速度从极客玩物迈向大众消费电子舞台的中心,尤其在今年的CES上,它已不仅仅是产品,更成为科技公司争夺下一代计算平台话语权的象征。这种集中爆发并非偶然,而是技术、市场和生态演进到关键节点的必然产物。
02
AI眼镜,爆发前夜
今年的CES,中国参展商达942家,占参展商总数的约22%。展会传递的最明确信号是:AI正从数字世界走向物理世界。英伟达创始人黄仁勋在大会上首次系统阐释“物理AI”概念,强调AI技术将与硬件深度融合,以实现对物理世界的理解与交互。这一转向为AI硬件的发展提供了战略方向。
中国AI眼镜产业迎来了前所未有的政策与市场双重驱动。2025年12月底,国家发改委、财政部联合发布的《关于2026年实施大规模设备更新和消费品以旧换新政策的通知》明确将智能眼镜纳入数码和智能产品购新补贴范围。这是智能眼镜首次获得国家层面的直接支持。
放眼全球,Counterpoint的数据显示,2025年上半年全球智能眼镜出货量同比增长约110%。市场预测更为乐观:摩根士丹利预测到2028年全球AI眼镜出货量有望冲击3500万台,花旗则预测到2030年全球智能眼镜出货量将以105%的复合年均增长率增长至1.12亿副。
主要厂商在CES 2026上展示了多样化的技术路线:雷鸟创新推出了支持eSIM功能的X3 Pro Project,使AI眼镜首次具备独立于手机的联网与通话能力。灵伴科技发布重量仅约38.59克的无屏AI眼镜Rokid Style,瞄准日常佩戴舒适性;极米科技这家以智能投影闻名的企业也宣布进军AI眼镜赛道,发布“MemoMind”品牌。随着更多企业的涌入,智能眼镜市场呈现出前所未有的活跃态势,标志着这一行业正从概念验证阶段迈向规模化应用。
阿里巴巴联合高通、立讯精密、博士眼镜等多家企业成立了夸克AI眼镜产业生态联盟;智能眼镜厂商XREAL与龙旗科技、晶盛机电等签署了AI/AR产业链战略合作协议。歌尔、瑞声、舜宇等公司在微显示和光波导等核心技术上也取得了显著进展。
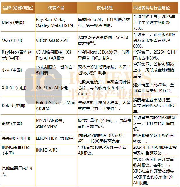
从区域市场看,分化态势显著。海外市场,尤其是北美地区,由Meta凭借其Ray-Ban系列占据主导地位,2025年上半年市场份额高达73%。与之相比,中国市场虽整体份额仍落后,但增长势头极为迅猛——2025年上半年出货量已超过100万台,占全球市场的26.6%,且本土品牌表现活跃,正成为不可忽视的力量。
竞争格局呈现鲜明的“一超多强”态势。Meta在全球范围内暂居“一超”地位,而中国众多品牌则构成了“多强”阵营。这些中国参与者主要可分为三类:一是小米、华为等消费电子巨头,前者主打高性价比,后者构建全栈生态;二是以雷鸟创新、Rokid为代表的垂直领域品牌,分别在自研光学、消费与企业双线布局上具有优势;三是以理想汽车、阿里巴巴、百度、字节为代表的跨界入局者,其策略聚焦于车机联动或生态服务延伸。

在产品策略上,主流厂商普遍采用“双线并行”的路径。一方面,推出功能聚焦于AI拍摄、音频交互的智能眼镜(如Ray-Ban Meta),以下探价格门槛、推动市场普及;另一方面,积极布局集成显示功能的AI+AR眼镜(如Ray-Ban Display),面向更高阶的生产力、娱乐与交互场景,为未来形态铺路。
这种技术与市场的演进,也直接体现在广泛的价格分层上。目前市场价格覆盖从几十美元的基础功能产品到近千美元的高端AR眼镜,形成立体化格局。2025年中国市场呈现出两大趋势:AI音频拍摄眼镜价位向1500元以上中高端区间上探;而AI+AR眼镜在维持高端份额的同时,内部产品结构也在进行调整。品牌通过快速迭代(如Meta Ray-Ban系列的代际升级)与系统的分层定价策略(如雷鸟创新实现从千元到近万元的全覆盖),清晰映射出技术进阶与价值提升的行业路径。
03
叫好,难叫座
AI眼镜市场正呈现出一幅充满张力的图景:一边是出货量爆发式增长与资本的热烈追捧,另一边则是产品在用户体验、生态构建和量产能力上遭遇的多重现实瓶颈。这种表面的繁荣与内在的挑战相互交织,勾勒出产业在跨越早期采用者与大众市场之间鸿沟时的真实阵痛。
在硬件性能层面,行业普遍陷入“轻量化、长续航与高性能”难以兼得的“不可能三角”困境。追求极致轻薄的外观必然需要压缩电池空间,从而牺牲续航时间;而强大的端侧AI算力与实时交互功能,又会带来显著的功耗与发热问题。例如,Meta的Ray-Ban Meta智能眼镜在开启连续AI对话时,续航会锐减至仅约30分钟,这便是这一矛盾的直接体现。这一根本性矛盾进一步外化为具体的用户体验痛点(如佩戴不适、拍摄效果差、连接不稳定)和高昂的成本结构。其中,光学显示(约占成本43%)与主控芯片(约占成本31%)是两大成本中心。目前,性价比较高的Birdbath光学方案因其技术成熟而占据了超过九成的市场份额,但被视为未来方向的、体验更优的光波导与全彩Micro-LED技术,其高成本正是制约高端产品普及的关键。CES 2026等展会展示的技术进步,为未来成本下行提供了可能。
除了硬件本身的矛盾,割裂的生态与隐私的隐忧构成了另一重软性障碍。与海外Meta能整合自家社交平台相比,国内市场各品牌依托不同的大模型(如阿里的千问、华为的盘古)和系统,形成了“数据孤岛”,开发者适配成本高,用户也难有连贯体验。更深层的挑战在于,AI眼镜第一视角、无感拍摄的特性,使其隐私安全问题空前突出,而行业至今缺乏统一的行为规范与技术标准。
其次,供应链的成熟度是制约产业化规模与稳定性的另一大瓶颈。尽管AI眼镜可以依托部分消费电子的成熟供应链,但在低功耗、微型化和高性能的严苛要求下,多个关键环节(如特殊光学元件、微型电池、高集成度芯片封装)的制造良率仍然偏低。这直接导致了产能爬坡困难和市场供应不稳定。一个典型案例是,闪极科技在2024年末高调发布国内首款量产AI拍摄眼镜后,便旋即陷入产能无法满足订单需求的困境,凸显了从“发布”到“稳定交付”之间的巨大鸿沟。
04
互联网大厂,集体入局
互联网大厂涌入AI硬件赛道,背后是对于下一代人机交互入口的争夺。
字节跳动与中兴通讯合作推出豆包手机,内置的系统级AI助手“豆包手机助手”能够获得跨应用的全局控制权,在用户语音指挥下完成各种操作。前两天,安克创新与字节跳动旗下飞书联合还发布了最新AI硬件——安克AI录音豆。安克创新负责硬件端研发,飞书提供软件AI适配与服务,更多侧重软件、AI能力支持,以及开放接口,使设备录音可直接接入飞书体系,自动将录音文件导入飞书生态,并沉淀为飞书文档。目前安克AI录音豆底层大模型技术仍由豆包提供支持。AI录音豆外观像一粒圆扣,支持蓝牙与Wi-Fi两种传输模式。用户可直接将其佩戴于衣领或袖口,也可以通过磁吸配件固定在手机背面。
阿里巴巴则采取“软硬兼施”策略,一方面通过夸克浏览器等软件产品渗透,另一方面推出夸克AI眼镜和钉钉A1等硬件产品,形成跨设备生态协同与垂直细分硬件生态两步走的布局;百度依托小度智能硬件矩阵,将重点放在家庭AI场景,打造“全屋主动式AI系统”,基于声音、图像、位置和行为数据主动判断用户需求。
华创证券电子组联席首席分析师岳阳指出,AI手机助手系统层创新,有望成为电脑系统从DOS向Windows升级、手机系统从Symbian向Android升级的新革命浪潮。这种系统级的创新,正在重塑人机交互的基本模式。
商业变现需求也是驱动互联网企业布局硬件的重要因素。天风证券电子行业高级分析师骆奕扬分析称,对于各类大模型企业而言,硬件是实现技术商业化变现的关键路径之一。在当前大模型公司普遍面临商业化困境的背景下,硬件提供了清晰的变现通道。
所以,当阿里、字节、百度这些手握流量和模型的巨头们,纷纷躬身入局,亲手造起眼镜、手机甚至录音豆时,争夺的早已不是单一硬件的销量。这是一场关于下一代交互入口的“圈地运动”——谁定义了软硬结合的标准,谁掌握了用户全天候的注意力与数据,谁就可能成为那个绕不开的“生态中枢”。硬件,此刻不过是承载这一野心的有形外壳。
