本文来自微信公众号“电子智造业”,作者/susan。
随着行业的逐渐发展壮大,对于行业标准的需求也越来越迫切,行业标准有利于增强行业的素质,提高行业竞争力。对于企业来讲,制定行业标准有利于企业规范运营,对于国家来讲,增强技术标准,有利于技术力量的不断加强。
8月的第8天,一批行业新规正在开始实施,一起来了解一下吧!
01充电宝、锂电池等实施CCC认证管理
从2023年8月1日起,我国将实施锂离子电池及电池组、移动电源等产品的CCC标准。从2024年8月1日开始,没有取得CCC认证证明,没有贴上CCC标识的产品,将不能出厂,不能出售,不能进口,不能用于其它业务。

▲来自国家市场监督管理总局官网
解读:
众所周知,锂电池在新能源汽车、储能以及手机、笔记本电脑等设备中是核心器件,实施CCC认证管理将对这些行业产生直接的影响,制造相关产品的公司需要关注相关要求。
对于半导体行业来说,CCC认证对充电宝和锂电池的设计、生产和质量标准都提出了更高的要求。这些产品中的许多地方都使用了半导体组件,例如电源管理芯片、充电控制器等。因此,半导体制造商可能需要遵循更严格的规范和标准来满足认证要求。
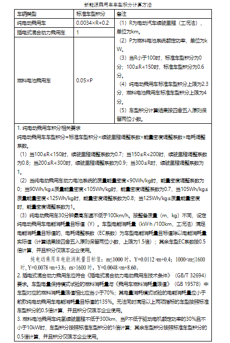
02新版《乘用车企业平均燃料消耗量与新能源汽车积分并行管理办法》施行
日前,工业和信息部、财政部、商务部等五部门联合发布《关于修改<乘用车企业平均燃料消耗量与新能源汽车积分并行管理办法>的决定》,对现行《乘用车企业平均燃料消耗量与新能源汽车积分并行管理办法》进行修改,自2023年8月1日起施行。
新修改的《乘用车企业平均燃料消耗量与新能源汽车积分并行管理办法》变化主要有两项:首先,新能源乘用车标准车型的积分平均下调约40%,并且对积分计算方法和分值上限进行了调整。其次,为了更好地管理新能源汽车积分,建立了“积分池”管理制度。在特定条件下,企业可以将新能源汽车正积分存储到积分池中,以备后续使用。

▲来源于工业与信息部官网
解读:
新版《乘用车企业平均燃料消耗量与新能源汽车积分并行管理办法》的实施,旨在推动传统汽车向更高效、环保的方向发展,同时促进新能源汽车产业的发展。这一政策将对所有新能源乘用车制造商产生直接影响,促使他们提高燃油效率,减少排放,并加大新能源汽车的研发和生产力度。
通过推动新能源汽车的发展,该政策将提高对清洁能源技术和组件(如电池、电机等)的需求,从而促进新能源乘用车行业的发展。此外,办法还鼓励新能源汽车的生产和使用,这会在一定程度上增加对先进电池管理系统、电机控制器、充电设备等半导体产品的需求。
为了满足平均燃料消耗量的要求,新能源乘用车制造商可能会加大对更先进的燃油效率技术的研发和采用,如启停系统、混合动力系统等,这将进一步增加对相关半导体组件的需求。因此,新办法汽车制造商适当地调整其供应链,选择能够提供符合新要求的半导体产品供应商。而在这种情况下,半导体公司同样会加强与汽车制造商的合作,共同去开发满足新法规要求的解决方案。
该办法的实施将对汽车制造商、半导体公司等相关产业产生深远影响,并推动整个行业的技术创新和发展。
