本文来自微信公众号“半导体封测”。
商务部、海关总署:决定对镓、锗相关物项实施出口管制
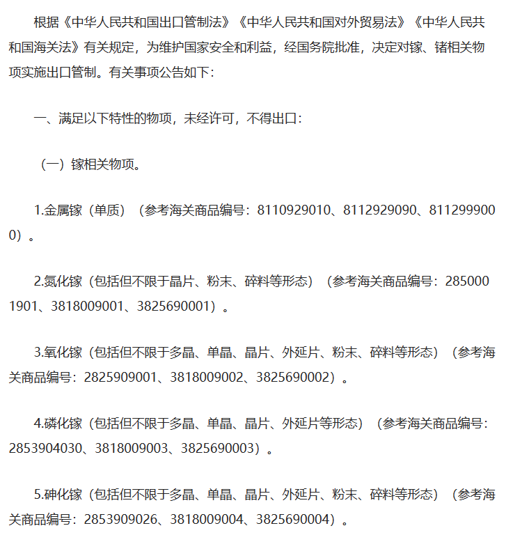
商务部网站7月3日消息,商务部、海关总署发布《关干对镓、锗相关物项实施出口管制的公告》,其中提到,根据《中华人民共和国出口管制法》《中华人民共和国对外贸易法》《中华人民共和国海关法》有关规定,为维护国家安全和利益,经国务院批准,决定对镓、锗相关物项实施出口管制。
其中,镓相关物项包含氮化镓、砷化镓、铟镓砷等;锗相关物项包含磷锗锌、锗外延生长衬底、二氧化锗等。该公告自2023年8月1日起正式实施。
而镓、锗都是重要的半导体材料,中国作为全球最大的金属镓储量及产量国、世界上金属锗产量最高的国家,此次出口管制无疑会对全球半导体产业造成重大影响。

图源:商务部官网
公告指出,满足相关特性的物项,未经许可,不得出口。其中涉及金属镓、氮化镓、氧化镓、磷化镓、砷化镓、铟镓砷、硒化镓、锑化镓,以及金属锗、区熔锗锭、磷锗锌、锗外延生长衬底、二氧化锗、四氯化锗等相关物项。
镓是目前世界上最稀缺的金属元素之一,也是制造半导体材料的一种重要原材料,是芯片生产过程中不可或缺的一种材料。据统计,2020年世界金属镓的总产量共300吨,中国产品高达290吨,占据了全球产量96%的份额;储备量方面,世界金属镓的储量只有27.93万吨,而中国的储量多达19万吨,占世界储备的68%以上。
值得一提的是,日本和美国分别是世界上金属镓消费市场的前两名,欧盟的消耗量也居高不下。由于该资源非常稀缺,这些国家纷纷对自己境内的金属镓进行保护,转而向中国这样的储备大国进口。
此外,锗也是重要的半导体材料,虽然使用量并不大,但由于含量稀少,依旧成为了稀缺资源。在半导体、航空航天测控、核物理探测、光纤通讯、红外光学、太阳能电池、化学催化剂、生物医学等领域都有广泛而重要的应用。

附公告全文:




