本文来自嘶吼网,作者/xiaohui。

Android FBE的背景
我们将在本文介绍分析静态数据加密。Android FBE是Android Full Disk Encryption的简称,是一种安全机制,用于对Android设备的所有数据进行加密,保护用户的个人隐私和敏感数据。
简而言之,此功能允许永远不以明文形式存储文件,以防止攻击者通过简单地提取存储设备来读取它们。相反,文件在加载到内存中时(例如,通过文本编辑器)会自动解密,并在写回磁盘时再次加密。这要归功于操作系统的支持,Android历来使用两种方法:全磁盘加密(FDE)和基于文件的加密(FBE)。顾名思义,基于文件的加密在文件级工作。也就是说,每个文件都有自己的密钥,并且可以独立于其他文件进行解密。Android依赖于Linux内核特性fscrypt来实现这一点,该特性在Ext4和F2FS等各种文件系统中都得到支持。在为目录树获得主密钥之后,系统将为文件、目录和符号链接检索单独的密钥。
由于采用了文件级方法,FBE实现非常精确。Android利用这一点将文件划分为两个加密级:
设备加密(DE):文件在启动后立即可用;
凭证加密(CE):文件只有在用户进行身份验证后才可用(这是用户数据的选择级别)。
在启动设备时自动派生DE密钥,考虑到这一点以及它所保护的数据类型,从攻击者的角度来看,它并不是特别有趣。然而,值得注意的是,这是直接启动功能的基础,允许在用户进行身份验证之前解锁设备的某些功能,比如警报。
尽管如此,由于攻击者的目标可能是检索私有数据,因此本文主要关注CE密钥。派生它的步骤相当复杂,过程从系统拥有的一些DE保护文件(在/data/system_DE//spblob中)开始。最终密钥的原始字节实际上是从凭证的原始字节派生出来的。尽管过程复杂,但这意味着无论攻击者可以利用多少漏洞,他们仍然需要暴力破解凭证以将其提供给密钥派生过程。
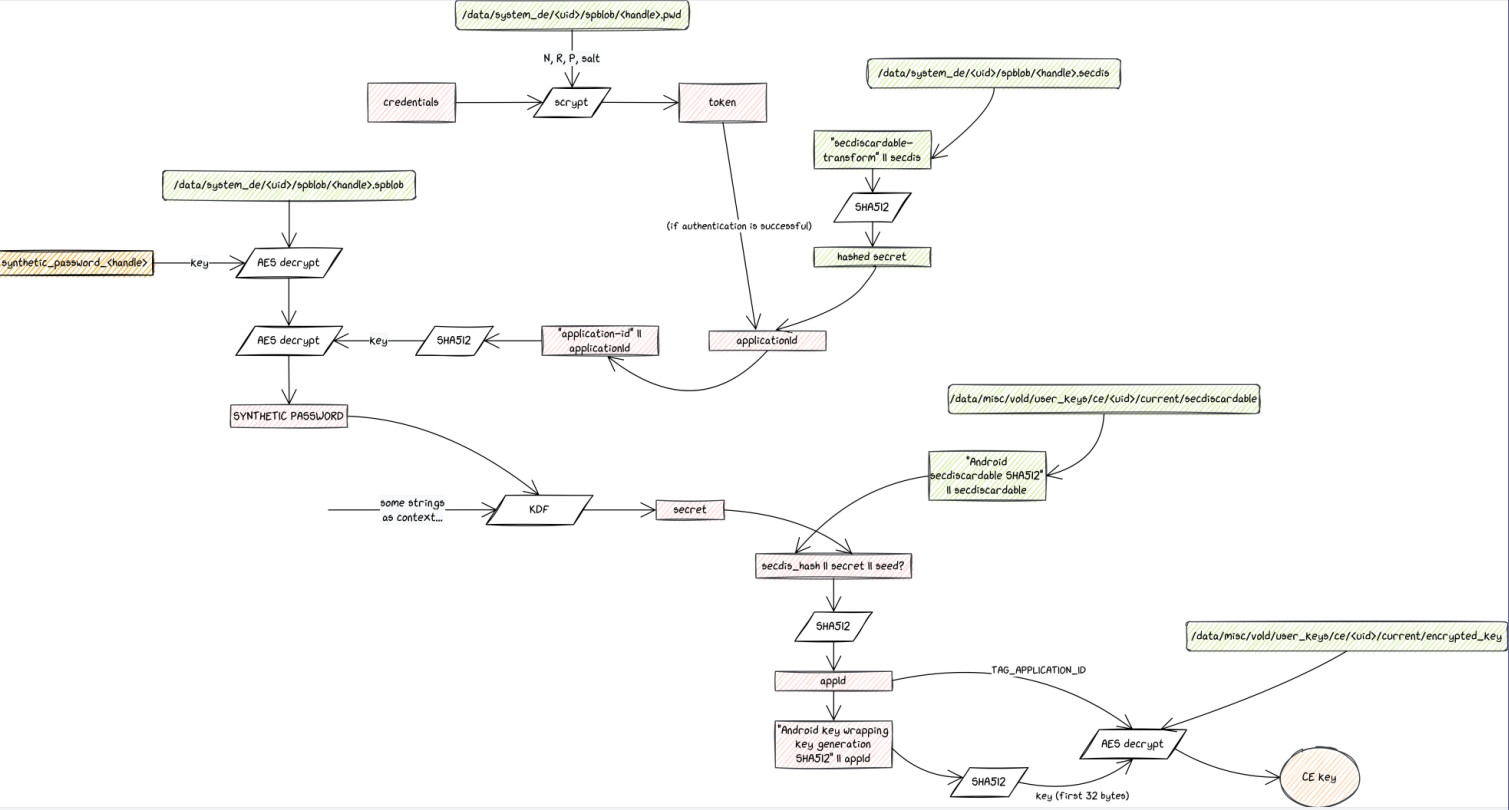
使用TrustZone派生CE密钥

上图显示了派生CE密钥所需的不同组件是如何链接在一起的。如上所述,这是一个相当复杂的过程,所以我们建议在一个单独的选项卡中打开图片。对于没有配备安全芯片的设备,密钥派生来自两个不同的受保护组件:
特权用户(system或root)拥有的文件:普通用户无法访问;
TEE保护密钥:这些密钥只能在TEE内部由Keymaster应用程序使用。这些密钥也是与身份验证绑定的,因此只有在用户成功通过身份验证时才能使用它们。
这意味着攻击者应该能够提升权限并篡改可信执行环境,以便提取密钥或能够在身份验证之前使用密钥。为此,我们有必要了解Gatekeeper如何进行身份验证。
使用Gatekeeper进行身份验证

Gatekeeper是TEE中经常出现的可信应用程序(TA)之一,通过与相应的Android守护进程以及硬件抽象层通信,它在验证用户的身份验证凭证方面发挥着关键作用。请注意,Gatekeeper仅通过PIN/密码/模式参与身份验证,而其他TA用于支持生物识别。尽管如此,当用户在启动设备时首次进行身份验证时,他们无法使用生物识别技术,原因恰恰与数据加密有关。
Gatekeeper实现了两个概念上简单的命令:Enroll和Verify。通常在用户首次设置身份验证因素或更改身份验证因素时调用Enroll。该命令接受一个所谓的密码(pwd)blob,对其进行签名,然后返回,将其转换为密码句柄。密码blob是从凭证创建的,凭证首先使用scrypt进行扩展,然后与哈希字符串组合。用于签名所提供的密码的密钥是Gatekeeper的内部密钥,用于验证凭证。这样的功能是通过Verify命令实现的,而在用户尝试进行身份验证时调用该命令。顾名思义,它验证当前身份验证尝试的密码blob是否有效。它通过计算其HMAC并将其与原始密码句柄进行比较来实现这一点,原始密码句柄也与命令一起发送。
Scrypt是一个密钥派生函数,在这种情况下,它通过需要大量内存来减缓自定义硬件攻击。它的参数与凭证的盐值一起存储在一个文件中。这意味着每次身份验证尝试的延迟可以忽略不计,但却让需要多次进行身份验证的攻击者减慢了速度。
如果身份验证成功,Gatekeeper将创建一个身份验证(auth)令牌。这是一个标准格式的签名令牌(如AOSP中指定的),旨在防止重放攻击。此令牌证明用户已通过身份验证,需要发送给Keymaster TA以解锁绑定身份验证的密钥。如果身份验证尝试失败,Gatekeeper的节流机制就会启动,使暴力破解变得不可能。这是与实现相关的,但通常TA存储有关每个失败请求的时间的信息,并在此类失败请求的频率变得可疑时开始返回错误。当用户再次成功进行身份验证时,计数器将重置。
合成密码
用户通过身份验证后,系统就有了一个有效的applicationId。在真正成为CE密钥之前,还需要经过几个步骤。对我们来说,第一个也是更有趣的是合成密码的推导过程。检索到这些信息后,还有许多一些操作,但是这些步骤不需要用户或某些受信任的组件提供任何信息。

合成密码存储在Android文件系统中,必须用两个不同的密钥解密。第一个是存储在Android Keystore中的常规密钥,该密钥受TEE保护并绑定身份验证。由于这些密钥永远不会离开TEE,因此它们以加密形式存储,并且需要在Keymaster TA中进行解密。除此之外,如上所述,只有当命令还包含先前由Gatekeeper生成的验证令牌并且仍然有效时,才能使用它们。一旦在TEE中完成了第一次解密,就使用哈希的applicationId作为密钥再次解密中间缓冲区。注意,这里的AES是使用GCM模式完成的,如果密钥出现问题,则由于标记不匹配而导致操作失败。
此时,攻击者基本上需要完成三件事才能恢复CE密钥。首先,他们需要能够检索特权用户拥有的文件,这很可能是利用了一个包含多个漏洞的内核漏洞。然后,他们还必须篡改TEE,要么从Keymaster泄露所需的密钥,要么攻击Gatekeeper中的凭证验证和认证令牌生成。最后,他们需要对获得的信息执行暴力破解。
用于Gatekeeper的PoC
研究人员在三星A22设备(更准确地说是在A226B和A225F)上实现了PoC,这些设备使用来自Mediatek的两个易受攻击的SoC:MT6769V和MT6833V,可以使用MTKClient利用。该工具与下载模式(类似于高通soc上的EDL模式)交互,该模式暴露了一个USB接口,该接口最初用于在其上执行支持操作(例如刷新固件)。要触发该漏洞,就必须物理访问,并且在某些设备(如A225F)上,必须在设备PCB上短路两个引脚才能进入下载模式。一旦设备以正确的模式启动,该工具利用Boot ROM漏洞,然后修改BL2(在Mediatek启动模式中称为preloader)以禁用下一个安全启动检查,最后将其加载到设备上并在其上启动。

但要实现攻击,就需要修复以下组件:
1.BL3,它被称为小内核(简称为LK),禁用Android验证启动检查,因为我们想要启动修改的Android映像;
2.Android系统(在本示例中为启动镜像),授予我们root访问权限,并修改供应商分区中存在的Gatekeeper Trusted应用程序;
3.TEE操作系统(称为TEEGRIS)禁用对受信任应用程序的验证。
获得Android系统最高权限(Android Rooting)
为了实现Android Rooting,我们使用了Magisk。用修复的Gatekeeper TA替换它,我们只需要在SPU分区中创建一个新文件,然后Magisk的init程序在启动时将其安装在现有文件的位置。这种方法的优点是,它可以简单地替换任何文件,因为我们只需要将它放在复制目录树的SPU分区中。
一旦完成,我们就可以对设备进行root访问,然后使用它来访问CE密钥派生中涉及的文件。
修复TEEGRIS
TEEGRIS是三星设计的TrustZone操作系统,可以在Exynos和Mediatek的soc上找到。它的设计和逆向工程已经被介绍了很多次,所以本文只关注我们需要修复的部分来实现我们的目标:执行修改后的TA。在本文的示例中,我们决定修复Gatekeeper,以绕过句柄验证并始终生成有效的验证令牌。
TEEGRIS分为几个镜像:
tee1.img:它包含Arm Trusted Firmware(在监视器模式下以最高权限执行-EL3)、Secure World内核和一个名为userboot.so的二进制文件。最后一个对我们来说非常重要,因为它用于加载和验证TEEGRIS的根文件系统。
tzar.img:这是TEEGRIS的根文件系统,以逆向工程的自定义压缩格式存储。它包含可供其他库使用但也可供TA使用的库,以及二进制文件,其中包括一个名为root_task的二进制文件,负责验证和运行Android提供的TA。
super.img:它是包含几个逻辑分区的Android主分区。其中之一是供应商分区,包含大多数TA,包括Gatekeeper。

总而言之,我们需要修复userboot。所以二进制禁用验证的TZAR。然后,我们修复root_task以禁用TA的验证,这样终于可以修复Gatekeeper了。
修复Gatekeeper
Gatekeeper用于验证用户的凭证。验证使用密钥派生函数(KDF)生成一个惟一的值,然后可以将该值与作为参数传递的预期值进行比较。在Trusty TEE实现中,KDF实际上是一个使用内部密钥的HMAC。对于TEEGRIS来说,KDF似乎是一个自定义的,显然是在加密驱动程序中实现的,至少在基于exynos的设备上,它依赖于内部加密处理器。
如果凭证匹配,Gatekeeper生成一个auth_token并将其发送回Android,以便它可以附加到Keymaster请求。需要注意的是,这是Keymaster解密身份验证绑定密钥所必需的,例如加密的合成密码。这里有几个选项,但我们决定修复两个值之间的比较,以确保接受任何凭证。这是可能的,因为auth_token生成机制不使用凭证中的任何位。由于进行过修改,每次我们输入一些凭证时,Gatekeeper都会生成令牌并返回成功,使系统相信它可以继续下一步来解锁设备。可以肯定的是,它不能用错误的凭证解密用户数据。但是在尝试之前,Keymaster任务必须执行合成密码的第一次解密(它被加密了两次)。

我们可以按照这个办法盗取第一个AES解密操作的结果。该设备是根设备,使用Frida,我们可以在SyntheticPasswordCrypto.decryptBlob中暂停请求该操作的system_server进程。检索到该值后,我们就可以开始强制使用凭据了。
暴力破解凭证
暴力破解的代码如下所示:

从设备加密的文件中检索scrypt的参数。顾名思义,value_leaked_from_keymaster就是我们通过Frida盗取的值。由于此AES_Decrypt函数背后使用的GCM操作模式,如果密钥是错误的,解密将失败,我们知道我们需要选择另一个密码。如果成功,就意味着我们找到了正确的值。具体视频请点此。
就性能而言,暴力执行脚本肯定可以改进。如上所述,即使只是简单地将它移动到一个一般功能的VM上,也有显著的改进。使用专用硬件会有所不同,但这不是我们PoC的重点,我们更愿意把重点放在实现暴力执行所需的过程上。
利用安全芯片派生CE密钥

上图显示了使用安全芯片时如何派生CE密钥。该模式与上一部分中介绍的模式非常相似,主要区别在于引入了一个名为Weaver的新组件,并用于生成applicationId。
使用Weaver进行身份验证
Weaver是一个依赖于安全芯片来存储密钥和值的服务,每个值被分配到一个唯一的插槽。它公开了一个由三个命令组成的非常简单的API:
Read:在输入中提供插槽编号和密钥,如果密钥正确,则接收相关值;
write:提供要存储的插槽编号、密钥和值;
getConfig:检索Weaver实现的配置信息。
与Gatekeeper类似,Weaver实现了一种节流机制,该机制在多次读取尝试失败后生效。

当安全芯片可用时,使用scrypt生成的令牌将转换为Weaver密钥,然后将该密钥与存储在设备加密文件(/data/system_de/
最后,将令牌和哈希密钥组合起来生成applicationId,从中派生出的CE密钥与Gatekeeper模式中提供的密钥相同。
Weaver的PoC
随着安全芯片在越来越多的设备中变得越来越流行,Weaver是Android系统中相对较新的成员。在Quarkslab,研究人员花了很多时间研究Titan M芯片,这是谷歌在Pixel 3中引入的。
总结
Android磁盘加密绝对是一个突破性的功能,其安全性可以说是密不透风,设计者通过组合不同组件的功能,很好的保护了Android系统数据,攻击者只有找到非常强大的漏洞才能发起攻击。另外,受信任的芯片又把安全级别提高到了一个新的高度。
本文翻译自:https://blog.quarkslab.com/android-data-encryption-in-depth.html
