本文来自数据中心运维管理。
10月25日,为支撑数字经济发展和数字郑州建设,郑州市政府印发了《郑州市数据中心产业发展规划(2021—2025年)》(以下简称《规划》)。

《规划》提出,到2025年,全市形成算力基础设施完善、业务体系协同推进、数据关键要素价值显著、数字化转型带动能力突出、关联产业链齐备的数据中心产业体系,成为中部最强数据中心集群,打造为具有全国影响力的数据中心产业基地,建成全国一体化算力网络国家枢纽节点核心城市。到2025年,互联网数据中心直接投资及带动投资规模超过1800亿元,互联网数据中心业务收入及关联产业营业收入超过1000亿元,带动相关产业产值增长超过4000亿。
数据中心一体化发展格局基本形成。到2025年,全市互联网数据中心可用机架规模达到9万架,机架利用率超过70%,在用服务器规模达到100万台,算力规模进入全国重点城市前列。“十四五”期间,互联网数据中心投资达到370亿元,带动相关领域投资超过1500亿元。
数据中心绿色化、集约化水平显著提升。全市数据中心绿色发展水平不断提高,高密度集成高效电子信息设备、整机柜服务器、冷板式液冷服务器、新型机房精密空调、浸没式液冷、余热回收利用等新型节能技术得到广泛应用,绿色数据中心建设成效显著,单位业务收入的能耗指标下降20%以上,可再生能源利用率提高到20%以上,建成不少于3家国家绿色数据中心。
新建互联网数据中心PUE不高于1.3,单机架平均功率达到6千瓦。新建边缘数据中心PUE不高于1.5,改造后的边缘计算中心PUE不高于1.6。与未经过绿色化、集约化处理相比,全市每年减少能耗总量超过16亿千瓦时,减少二氧化碳排放量超过140万吨。
数据中心业务体系实现协同高效发展。全市数据中心企业实力显著增强,建成完善的数据中心业务体系。到2025年,互联网数据中心业务收入超过150亿元,其中,云业务占比超过50%。
边缘计算业务与车联网、工业互联网协同发展,到2025年建成100个以上边缘数据中心。基于超算构建人工智能中心,全面支撑全市重大科研与经济社会发展,建成覆盖尖端超算、通用超算、行业超算的业务体系,计算能力在全国超算中心保持领先。
数据中心关联产业高质量发展。到2025年,以数据为关键要素的关联产业生态繁荣发展,创新能力持续提升,关联产业收入超过800亿元。
产业带动与辐射能力显著增强。互联网数据中心对全市产业数字化转型的服务能力显著提升。到2025年,累计“上云”企业数量达5万家,全市数据中心企业用于支撑企业“上云”的服务器数量超过20万台,IT设施集中化建设优势进一步显现。
同时,规划布局数据中心基本功能保障区、数据中心产业核心发展区、数据中心产业转移拓展区三大功能区,实现分区县(市)分类梯度布局。《规划》明确了5大类重点任务,17项具体任务。
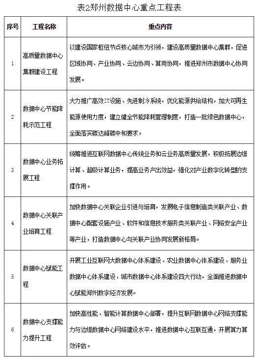
1.全力实施绿色低碳行动。加强全市数据中心能耗管控,鼓励企业采用节能技术降低能耗,推进数据中心绿色节能改造,主要包括推广绿色技术产品、提高能源供给能力、完善节能管理制度。
2.加快发展数据中心业务。统筹推进互联网数据中心传统业务和云业务高质量发展,加快拓展以超级计算、边缘计算为代表的新型数据中心业务,主要包括优化互联网数据中心业务、发展边缘计算业务、推进超算业务创新、发展数据服务产业。
3.做强数据中心关联产业。发展数据处理相关的软硬件产业,发挥数据中心对新兴产业的带动作用,主要包括做强电子信息制造类关联产业、发展软件和信息技术服务类关联产业、积极培育配套设施产业、完善网络安全产业生态。
4.强化数据中心辐射带动效用。发挥数据关键要素作用,强化数据中心对工业、农业、服务业、社会治理的赋能作用,主要包括建设工业相关数据中心、部署农业相关数据中心、建设服务业相关数据中心、构建社会治理相关数据中心。
5.提高数据中心支撑能力。强化互联网数据中心的网络支撑能力,提升数据中心算力算效水平,主要包括开展网络建设与优化、升级算力基础设施。
其中,《规划》提出了以互联网数据中心、边缘数据中心、超级计算中心为基础建设绿色数据中心集群,统筹各开发区、各区县(市)数据中心布局;依托互联网数据中心业务、边缘计算业务、超级计算业务等构建云边协同算力设施体系,夯实数据中心产业发展基础;以先进电子信息制造类关联产业、数据中心配套设施产业、软件和信息技术服务类关联产业、网络安全产业等为主体发展关联产业,以云平台为基础支持千行百业万企数字化转型,带动数字经济加速发展。
数据中心建设。以金水区、二七区、中原区、管城回族区为主体建设全市数据中心基本功能保障区,重点发展面向智慧城市需求的低时延业务;以郑州高新区、郑州航空港区、郑东新区、郑州经开区为主体建设数据中心产业核心发展区,打造云边协同、产业协同的重点区域;以其他区县(市)为主体建设数据中心产业转移拓展区,主要承接新增业务发展需求。围绕三大功能区域,打造集约化、绿色化、智能化的高质量数据中心集群。
数据中心业务体系。面向互联网、金融、教育、工业等行业,大力发展以云业务为重点的互联网数据中心业务,打造数据中心业务体系主体,为数字经济提供高质量数据资源服务;面向车联网、工业互联网、高清视频等领域,积极发展边缘计算业务,打造郑州市数据中心业务新增长极;面向数字经济、精准医学、生物育种等领域,做强超算业务,提高全市数据中心业务发展水平;加快发展数据采集、计算、清洗、开发、应用等全流程数据服务,提高数据产业创新能力。
数据中心关联产业。围绕“强链、延链、补链”,做强做大数据中心关联产业。依托郑州市电子信息制造业企业,支持研发生产整机柜服务器、冷板式液冷服务器等新型IT设备,做强电子信息制造类关联产业,实现数据中心产业“强链”;以数据中心关联软件、人工智能、相关服务等为重点,发展软件和信息技术服务类关联产业,实现产业“延链”;以通信电源、先进制冷系统等为重点,培育配套设施产业,完善数据中心产业结构,实现产业“补链”;围绕核心技术、软硬件产品、安全服务等关键领域,叠加优势做强网络安全产业,打造网络安全产业品牌,保障数据中心设施安全运行。
数据中心辐射产业。发挥数据中心基础设施资源优势,深度挖掘产业数字化市场需求,深化数据在各领域应用,推动产业数字化高质量转型。依托互联网数据中心实现社会数据、政府数据等聚集、流通与共享应用,依托边缘数据中心强化现场数据的采集与计算处理能力,依托超算中心满足基础科研与国民经济领域的高性能计算场景需求,全面提升数据中心对工业制造、农业生产、金融商贸、社会治理等数字化转型的赋能作用,加快发展数据中心辐射产业,夯实全市数字经济底座。

此外,《规划》还明确了根据各区县(市)的城市定位、资源基础、经济发展水平、产业结构有序引导数据中心建设,分类分区部署,在全市范围内规划布局数据中心基本功能保障区、数据中心产业核心发展区、数据中心产业转移拓展区三大功能区,实现分区县(市)分类梯度布局、统筹发展,全面打造一体化绿色数据中心集群。
郑州高新区、郑州航空港区、郑东新区、郑州经开区组成郑州市数据中心产业核心发展区。支持数据中心企业在产业核心发展区加大建设力度,提升郑州市数据中心在全国中的地位,引领全市数据中心集群发展。除了已经审批、列入建设计划的项目之外,控制容灾备份互联网数据中心规模。
建设高质量互联网数据中心。加快推进一批互联网数据中心重大项目,打造具有全国影响力的互联网数据中心集聚区。持续推动中原数据基地建设,打造成为中国联通公司在中部地区互联网数据中心核心基地。支持建设中国移动(河南郑州航空港区)数据中心、中国移动(河南郑州高新区)数据中心,打造成为中国移动在全国规模最大、技术最先进的互联网数据中心基地之一。推进中国电信中部智慧基地建设,面向中部地区提供云服务。支持数字中原、景安公司等第三方数据中心企业差异化发展建设数据中心。支持数据中心企业改造存储类数据中心,逐步向计算型和人工智能算力型数据中心升级。
按需部署边缘数据中心。围绕郑州高新区、郑州航空港区、郑州经开区、郑东新区产业数字化转型需求,支持建设一批高性能边缘数据中心,优先满足金融市场高频交易、虚拟现实/增强现实(VR/AR)、超高清视频、5G+车联网、远程医疗、联网无人机、智能工厂、智能安防等实时性要求高的业务需求,构建云边协同的数据中心体系,确保算力资源高效利用。

同时,上街区、惠济区、新郑市、新密市、巩义市、荥阳市、登封市、中牟县等8个区县(市)组成数据中心产业转移拓展区。发挥产业转移拓展区在土地、电、水等方面优势,结合基本功能保障区、产业核心发展区互联网数据中心供需状况,承接互联网企业、国家部委、大型央企等组织机构的数据处理需求,争取在能源、交通物流、黄河生态领域布局国家级行业数据中心,提供数据计算、存储、备份等服务,推进全市数据中心一体化建设。鼓励郑州豫能等具备条件的企业发展数据中心,打造传统企业转型发展数据中心产业的示范。
为提高数据中心支撑能力,升级算力基础设施,优化算力服务体系。《规划》还提出了,推动互联网数据中心算力资源供需对接,争取建成全市互联网数据中心云资源接入与一体化调度机制,为不同区域、不同类型客户提供高质量算力服务,打造中部最强算力服务中心。

推广应用先进计算设备与技术。支持企业在新建数据中心以及数据中心改造过程中采用高密度集成IT设备,提高数据中心单体规模、单机架功率。加快部署高性能、智能计算中心,推动CPU、GPU等异构算力提升。鼓励数据中心企业应用分布式存储、动态管理调度等技术,建设提供弹性计算能力、弹性存储空间等服务的云数据中心。鼓励企业采用模块化设备部署边缘数据中心,在边缘层快速建立一体化和实时化的数据处理体系。支持数据中心企业与IT设备制造厂商开展深度合作,推进互联网数据中心算力供应多元化。
加快建设全国算力服务中心。鼓励河南联通、河南移动、河南电信、景安公司、数字中原等数据中心企业在公有云、行业云领域探索开展多云管理服务,加强多云之间、云和数据中心之间、云和网络之间的一体化资源调度,依托全市的互联网数据中心集群构建统一的算力服务资源池。坚持立足郑州、服务河南、面向中部、辐射全国,为全省及中部地区提供云计算、智能计算等服务,深入实施“东数中算”“国数中算”,充分发挥郑州市的算力服务资源效能。依托丰富的算力资源开展招商引智,带动数据中心关联产业加快发展。
