3月12日,新华社受权全文发布了《中华人民共和国国民经济和社会发展第十四个五年规划和2035年远景目标纲要》,纲要分为19篇,高屋建瓴地对中国未来五年整个经济社会发展进行全面部署,并对2035年远景目标进行展望。纲要内容中多次提到对物联网及其相关产业的发展要求和重点,在这一涉及到未来5年乃至更长时期中国发展方向的总纲领中提到的细分产业,一定是下一步工作的重中之重,值得业界高度重视,笔者通过几个角度对其进行提炼和解读。
数字经济:入选核心经济指标和单独成篇
五年规划设定的总体目标对未来产业发展具有非常明显的导向性,本次规划提炼出20个十四五时期经济社会发展的核心指标,其中比较引人注目的是新增数字经济核心产业增加值占GDP的比重的指标,目标是到2025年这一指标达到10%。

过去几年,我国数字经济稳步发展,基础不断夯实。中国信通院发布的《中国数字经济发展白皮书(2020年)》显示,2019年我国数字经济增加值规模达到35.8万亿元,占GDP比重达到36.2%。不过,规划强调的是数字经济核心产业的增加值,因为核心产业对于数字经济乃至整个经济发展的撬动作用是非常明显的。根据十四五规划,2020年数字经济核心产业增加值占GDP比重为7.8%,即超过7.8万亿元。
除了设定目标外,本次十四五规划还将数字经济单独列为一篇,可以看出中央对数字经济的重视,也在一定程度上说明数字经济将是未来5-10年中国经济转型升级的核心驱动力,而数字经济也迎来重要的发展机遇期。
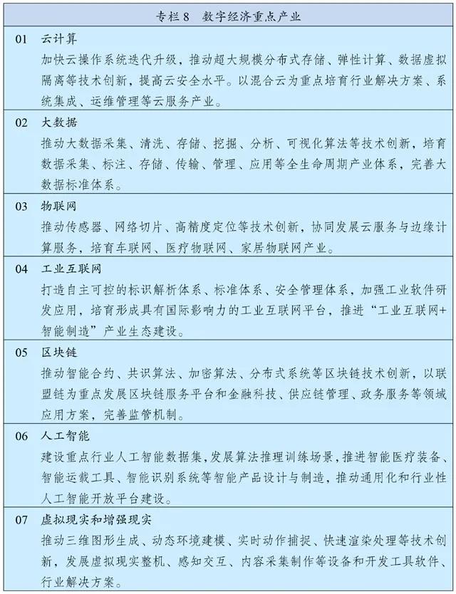
十四五规划中划定了7大数字经济重点产业,包括云计算、大数据、物联网、工业互联网、区块链、人工智能、虚拟现实和增强现实,这7大产业也将承担起数字经济核心产业增加值占GDP超过10%目标的重任。可以看出,规划中不仅划定7大重点产业,也给每个产业提出了重点发展的领域和方向。

规划中提到了物联网重点发展的领域包括:推动传感器、网络切片、高精度定位等技术创新,协同发展云服务与边缘计算,培育车联网、医疗物联网、家居物联网产业。这些内容确实也是近年来物联网产业发展的重点,比如,网络切片就是5G面向各垂直行业提供物联网服务的重要手段,通过网络切片给5G To B用户带来高安全性和低成本的专网服务;又如,云边协同已成为业界共识,大大小小的云服务商都在推动其能力下沉,提供边缘节点计算能力,满足用户多层次智能化需求。
新基建:再次确认数字化基础设施的地位
众所周知,“新基建”一词源自于2018年底中央经济工作会议,在2020年被列入政府工作报告,并成为经济社会年度关注热点,本次十四五规划也将其纳入其中,在规划的第十一章“建设现代化基础设施体系”中,专门提出加快建设新型基础设施一节。
首先,规划中进一步明确新基建范畴。去年年初,新基建突然爆红,围绕新基建形成各种概念和解读,其中很多说法形成误导,夸大了新基建的范畴和作用。去年4月,国家发改委首次明确了新基建的范围,即包括信息基础设施、融合基础设施、创新基础设施3类,而且也给出了每一类中包含的主要内容。本次规划进一步明确了3类新基建的概念和范围,凸显对新基建认识的承上启下。
其次,新基建的内容更多仍是数字化基础设施。规划中强调“围绕强化数字转型、智能升级、融合创新支撑,布局建设新型基础设施”,重点对信息基础设施进行布局,其列出的具体内容包括:推定5G规模化发展和6G储备、扩容骨干网互联节点、推进IPv6商用、推动物联网全面发展、构建大数据中心体系、发展工业互联网和车联网等,可以看出数字化基础设施是新基建的核心。融合基础设施方面强调交通、能源、市政等传统基础设施数字化改造。
再次,规划提出要构建新型基础设施标准体系。新基建虽然在实现经济社会发展中具有重要的驱动作用,但其包含着多个领域,每一领域有其自身规律和评价指标,显得比较碎片化,对新基建整体发展质量的评价目前还没有完善的标准体系,因此建设标准体系非常必要。近日,国家发改委在新闻发布会上强调,今年将出台“十四五”新型基础设施建设规划,大力发展数字经济,拓展5G应用,加快工业互联网、数据中心等建设,标准体系无疑是规划中的组成部分。
新基建一节中,一个亮点是提出了5G用户普及率提高到56%这一目标,即超过7.8亿的用户数。在笔者看来,这一目标偏保守。根据工信部的数据,截至2020年底,国内5G用户数已突破2亿,这仅仅是5G商用18个月后达到的成果,而未来5年5G用户将加速,新增5.8亿的目标并不难。
物联网:基础设施、接入能力、应用场景均有布局
十四五规划全文中5次提到“物联网”一词,除了划定数字经济的7大重点产业外,其余4次提到的场合均体现出对物联网发展重点的表述。
规划中提到物联网的内容主要包括:“分级分类推进新型智慧城市建设,将物联网感知设施、通信系统等纳入公共基础设施统一规划建设,推进市政公用设施、建筑等物联网应用和智能化改造”。“推动物联网全面发展,打造支持固移融合、宽窄结合的物联接入能力”。从这些表述中可以总结为基础设施、接入能力、应用场景3方面的布局。
(1)物联网感知设施将被视为智慧城市公共基础设施
智慧城市的推进已超过10年时间,在不少领域形成了明显的成果,尤其是各类互联网手段的应用,市民也感受到了对衣食住行等生活领域的改变。不过,面向更高进阶的城市智慧化任务,进一步升级的公共基础设施显得尤为重要,这其中包括城市物联网感知设施。将感知设备嵌入到城市各个角落,形成泛在感知网络,采集各领域数据,是城市数字化的基础。当前,对于城市管理者来说,显然还未形成大规模感知数据的来源,十四五规划中也明确要探索建设数字孪生城市,这依赖于未来在城市中物联网感知网络的部署。
(2)固移融合、宽窄结合是物联网接入能力的要求
十四五规划提到打造支持固移融合、宽窄结合的物联接入能力,正是目前业界推进的方向。
固移融合方面,作为物联网产业主管部门,工信部高度重视移动物联网的发展,在2017年和2020年分别发布了促进移动物联网发展的文件,并在全国推动移动物联网优秀案例征集,截至2020年底,三家运营商移动物联网连接数达11.36亿户;固定物联网则更多针对局域物联网的接入,通过固定宽度网络和网关设备实现相对固定的物联网设备的接入,这一领域国内市场竞争较为激烈,部分企业已脱颖而出,例如小米和涂鸦的平台均实现了局域物联网设备接入数量超过2亿。
宽窄结合方面,2020年工信部发布的促进移动物联网发展文件(25号文)有明确的指引,其中提到“建立NB-IoT、4G(含Cat.1)和5G协同发展的移动物联网综合生态体系”,正是推进物联网连接形成宽带到窄带、高成本到低成本的多层次接入体系。目前,NB-IoT已成为窄带、低速率和低成本物联网接入的核心方式,Cat.1仅用了一年的时间就成为中速率物联网接入的主要方式,而4G Cat.4+及5G eMBB则组成了高速率、高带宽物联网接入的主要方式。
(3)市政公共设施和建筑依然是物联网的重要应用场景
一直以来,城市公用事业是物联网应用的主要场景。举例来说,NB-IoT的发展历史就是伴随着城市水务、燃气智能化升级的历程而共同成长的,目前水表、燃气表已成为NB-IoT连接规模最大的设备。当然,仅仅实现抄表的智能化远远不够,以智能抄表为契机,推进物联网在整个行业的广泛深入应用才是目标。当前,市政公共设施智能化水平依然有限,从十四五规划来看,这一领域将是未来5年物联网重点发力方向。
另外,城市建筑中也存在大量物联网应用的场景。GSMA在其年度移动经济报告中预测,2019-2025年期间,全球智慧建筑领域将新增超过50亿连接,成为新增连接数最多的细分领域,其中节能方面就在智慧建筑中形成明显的投资收益。在加快发展方式绿色转型要求下,以物联网助力建筑智能化将成为绿色发展的一个重要路径。
