2020年中国各省市积极推动新基建建设
新型基础设施分为三个方面内容:信息基础设施、融合基础设施、创新基础设施。近两年我国新型基础设施建设政策频出2020是全面建成小康社会和“十三五”规划收官之年,原本处于经济结构转型和贸易战压力下的中国经济又遭受新型冠状病毒疫情的冲击,新基建作为重要的逆周期调节手段,在多次会议中被频繁提及。
据统计,河北、山东、广东的新型基础设施数量占比较高,分别达到了43.5%、35.0%及34.1%。2020年中国各省市颁布了基础设施建设目标原则和重点任务,积极推动新基建建设。
1、新型基础设施分为三个方面内容:信息基础设施、融合基础设施、创新基础设施
国家发改委把新型基础设施分为三个方面内容:一是信息基础设施,主要是指基于新一代信息技术演化生成的基础设施,如通信网络基础设施、新技术基础设施、算力基础设施等;
二是融合基础设施,主要是指深度应用互联网、大数据、人工智能等技术,支撑传统基础设施转型升级,进而形成的融合基础设施,如智能交通基础设施、智慧能源基础设施等;
三是创新基础设施,主要是指支撑科学研究、技术开发、产品研制的具有公益属性的基础设施,如重大科技基础设施、科教基础设施、产业技术创新基础设施等。

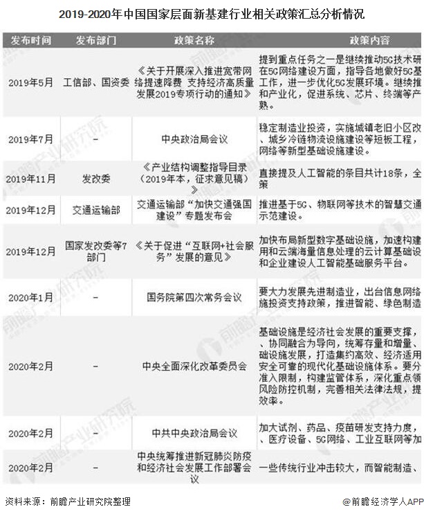
2、中国新型基础设施建设政策频出
2018年年底的中央经济工作会议提出“加快5G商用步伐,加强人工智能、工业互联网、物联网等新型基础设施建设”,新基建的概念由此产生,并被列入2019年政府工作报告。之后新基建在多次会议及政策中被频繁提及,已经成为中国未来发展的关键要素。
2019年7月中央政治局会议提出要加快推进新型基础设施建设;
2020是全面建成小康社会和“十三五”规划收官之年,原本处于经济结构转型和贸易战压力下的中国经济又遭受新型冠状病毒疫情的冲击,新基建作为重要的逆周期调节手段,在多次会议中被频繁提及。

3、中国新基建建设主要七个领域建设情况
我国新基建建设主要七个领域的建设,分别为5G基建、人工智能、数据中心、工业互联网、物联网、云计算以及新能源汽车充电桩。

4、河北、山东、广东的新型基础设施数量占比较高
新基建初步形成东部引领、区域协调的发展态势。根据CCID对全国已经公开的26个省(直辖市、自治区)的年度重点基础设施项目投资计划的整理(按照国家发改委界定的信息基础设施、融合基础设施与创新基础设施作为新型基础设施的口径标准),计算了各地新基建项目在重点基础设施建设中的占比情况。
从结果来看,安徽、广东、浙江的新型基础设施项目数绝对量较大,分别达到了280、165和109项,而河北、山东、广东的新型基础设施数量占比较高,分别达到了43.5%、35.0%及34.1%。


5、2020年中国各省市积极推动新基建建设
2020年各省市颁布了基础设施建设目标原则和重点任务,其中北京坚持早启动、早谋划、早实施,继续实施“3个100”市重点工程,当年计划完成投资约2523亿元、建安投资约1253亿元;上海市共安排正式项目152项,其中包括年内计划新开工项目24项,建成项目11项,另外安排预备项目60项。
