本文来自微信公众号“工信头条”。
“十四五”规划纲要明确提出,要前瞻谋划未来产业,着眼于抢占未来产业发展先机。在国家政策指引下,近年来地方政府陆续出台了顶层设计和配套政策支持本地未来产业发展,为增强发展动能和重塑区域竞争优势竞相发力。赛迪研究院未来产业研究中心经过梳理和分析发现,地方政府在培育未来产业中存在内涵理解、发展目标、重点方向三方面的不同点,以及建立新机制、打造新生态、呼吁出台国家顶层设计三方面的相同点。基于此,建议在广泛吸纳地方经验和诉求的基础上,尽快出台国家层面的未来产业发展指引文件,完善未来产业创新生态体系,统筹未来产业区域布局,多措并举推动未来产业高质量发展。
一、地方政府高度重视培育未来产业,并制定出台相关政策
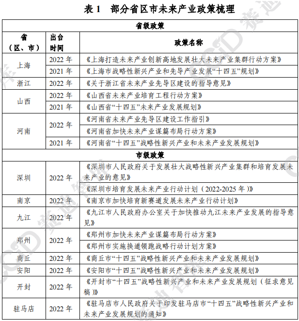
未来产业对于地方政府仍是新生事物,出台相关政策的省市较为集中。2022年是我国未来产业规模化发展元年,地方政府密集发布了20余个未来产业相关政策。截至目前,在31个省级行政区(台湾、香港、澳门除外)中,浙江、上海、山西、河南4个省(直辖市)已发布未来产业政策文件,在全国占比13%;293个地级市中有16个发布未来产业相关政策,在全国占比6%。总体看,出台未来产业的省区市主要集中在东南沿海和中部地区。
部分省份呈现出较好的省市联动性,也有部分地市结合实际情况先于省级政府出台相关政策。一方面,山西、浙江和河南率先出台省级未来产业相关政策,诸多地市依据省级政策和当地实际情况相继制定未来产业发展规划,进一步落实上级政府部署要求,开展未来产业培育发展的相关工作。另一方面,江苏、广东、河北等地,在省级政府未有实质行动的情况下,其部分城市已率先尝试大胆探索,力图抢抓未来产业发展的关键机遇期。例如,深圳在2022年6月发布《深圳市人民政府关于发展壮大战略性新兴产业集群和培育发展未来产业的意见》,南京在2022年9月发布《南京市加快培育新赛道发展未来产业行动计划》。


▲数据来源:赛迪无线电所整理
二、地方未来产业政策呈现“三个不同,三个相同”
“三个不同”:内涵理解、发展目标、重点方向。各地对未来产业内涵理解不同。从产业培育周期看,不同地区对未来产业的培育时间跨度差异性大。例如,上海提出2030年和2035年不同阶段未来产业培育发展目标,深圳、杭州、南京等地是以2025年作为产业发展的近期时间节点。从技术驱动类型看,不同地区对驱动未来产业发展的技术类型和方式认识不一样。山西省认为,未来产业以新一代信息技术、新材料、新能源、新装备、生物技术等与工业技术交叉融合为驱动,强调融合创新;浙江省则认为,未来产业是由突破性和颠覆性的前沿技术所推动,强调的是突破性和颠覆性前沿技术。
各地未来产业发展目标差异明显。从产业体系看,上海、浙江等东部地区提出打造未来产业集群,形成全球有影响力的产业高地;河南、山西等地则提出努力实现未来产业体系从“0”到“1”初步构建的目标。从产业规模看,大多数地区尚未明确提出具体产值或营收规模,但部分地区将发展目标具体化。例如,上海提出,到2030年未来产业产值要突破5000亿元;南京市提出,力争在2025年全市未来产业主营业务收入达到3000亿元以上。
地方产业重点方向选择不一样。深圳聚焦合成生物、区块链、细胞与基因、空天技术、脑科学与类脑智能、深地深海、可见光通信与光计算和量子信息等8大细分领域。上海聚焦未来健康、未来智能、未来能源、未来空间和未来材料五大方向16个细分领域。山西则依托原有优势产业,以“现有产业未来化”和“未来技术产业化”为抓手,分别采取“优中培精、有中育新、新中求变和无中生有”等路径,持续提升区域产业基础高级化和产业链现代化水平。总体来看,上海、浙江和深圳等东部地区依托集聚的创新要素资源,更注重结合本地优势产业基础在世界前沿科技无人区领域进行探索,而山西、河南等地则主要以促进原有产业升级为切入点,逐步构建未来产业体系。
“三个相同”:建立新机制、打造新生态、呼吁出台国家顶层设计等。推进新机制建立。一是成立高级别领导小组。河南、山西等地均成立了未来产业发展领导小组,制定发展措施,统筹协调未来产业发展。二是组建专家委员会。杭州、南京等地聘请国内外知名专家、企业家,组建未来产业专家委员会,为未来产业发展提供高质量的决策支撑。三是探索产融结合新机制。例如,浙江提出要发挥政府产业基金引导作用,建设若干功能性风险投资基金和未来产业引导基金,撬动社会资本参与;上海提出要探索设立市场化主导的未来产业引导基金,鼓励金融机构开展产品和服务创新;山西则提出,要积极探索建立未来产业投资基金,促进政府基金与市场基金协调互动。
打造产业生态体系。一是构建未来产业企业梯队。浙江提出要大力引进和培育一批未来产业头部企业和标杆企业;上海提出要培育产业生态主导型企业,引进培育一批创新型企业;深圳市提出要培育一批“专精特新”企业,聚焦一批科技型企业。二是以应用场景为牵引促进未来产业发展。浙江提出要建设未来场景应用引领地,上海提出未来场景“开源计划”,深圳提出构建未来技术应用场景。三是打造未来产业先导区。上海、浙江、河南等地提出建设未来产业先导区,打造形成一批特色鲜明、引领发展的未来产业高地,其中浙江已经公布了首批8个省级未来产业先导区。四是强化人才引育。上海、南京、深圳等地均把“人才”作为要素保障的重中之重,实施未来产业专业技术人才培育计划,包括加大未来产业国际一流人才和科研团队引进、加强管理人才队伍和青年科技人才培育等。
呼吁出台国家顶层设计。成都、杭州、郑州、南京等地相关部门反映,目前国家尚未出台未来产业培育发展的顶层设计,地方缺乏权威的上位文件指导,因此在谋划未来产业布局时出现了两大疑虑:一是地方政府对未来产业的理解各不相同,对未来产业的内涵边界把握不准,导致对于选择的重点赛道是否“真正”属于未来产业范畴不确定,可能与日后出台的国家顶层设计有偏差;二是某些未来产业细分领域在地方布局中重复布局频次高,恐造成重复建设和资源浪费现象。以量子领域为例,在地方已出台的未来产业政策文件中,将“量子信息”或“量子科技”作为主要布局方向的超过80%,但某些地区并不具备量子产业资源基础,未来可能会导致过度重复建设,引发无序竞争、资源浪费等问题。
三、几点建议
尽快出台国家层面的自上而下的未来产业发展指引文件。一是成立高级别的国家未来产业发展战略咨询委员会。聚焦于未来产业发展方向的预测研判,找准我国未来产业发展的切入点和突破口,为我国适时调整重点发展方向提供指引。二是制定我国未来产业发展战略规划。把握当前国际国内宏观形势、未来科技革命和产业变革机遇,从现实出发、从目标出发,前瞻性地考虑重点发展方向和领域、区域布局、主体培育、要素保障和创新监管等工作,科学制定阶段目标和任务,完善包括产业政策、财税政策、金融政策、人才政策和知识产权政策在内的政策支撑体系。三是适时出台重点领域的专项产业发展规划。结合前沿技术发展趋势并参考产业成熟度等评价指标,适时出台人形机器人、元宇宙和量子科技等发展势头好、市场前景大、产业化程度相对高的产业专项发展规划,促进未来产业重点领域发展。
完善未来产业创新生态体系。一是强化未来产业孵化力量。建立未来产业开拓型中小企业孵化机制,加快培育未来产业生态主导型企业,支持具备“换道超车”潜力、符合条件的企业申请专精特新小巨人、瞪羚、独角兽、单项冠军和质量标杆企业认定,依托创新创业服务平台加大资源整合力度,推动产业链上中下游集群式发展。二是探索设立国家级未来产业先导区。研究制定申报、评选、认定、验收和管理等全闭环流程,围绕未来产业重点方向,筛选一批在未来产业基础设施建设、产业链培育、重点行业发展和生态体系构建等方面具有优势和示范引领作用的城市,开展未来产业先导区试点示范。三是加快推进未来产业场景建设。围绕未来产业重点领域,适时发布未来产业重点场景建设清单,聚焦“小切口、大场景、快应用”,以“问题、需求、实效”为导向,支持底层技术的跨界示范应用,实现不同场景协同联动发展。四是构建梯次人才培养和引进体系。完善面向未来产业的基础学科建设,探索设立未来产业人才实训基地等载体,加快形成“科-教-产”融合的人才培养体系。鼓励国内外人才流动和引进,通过人才政策、收入政策吸引国内外一流人才、科研团队回国或到地方创业。
统筹未来产业区域布局。加强东部沿海发达地区与西部和东北等地区特色错位、区域协同发展,探索构建创新策源地-产业承载地-资源保障地等多层次空间格局。一是依托西部和东北地区矿产、光伏和新材料等资源优势,加快传统产业的改造升级,推动未来产业与本地特色产业深度融合。二是支持粤港澳、长三角、京津冀、成渝等科技创新资源密集的地区,瞄准全球科技和产业“无人区”,打造一批人形机器人、量子信息、元宇宙等国家级未来产业先导区,开展产业培育试点示范,探索可推广的经验。三是加强区域交流合作。建立健全未来产业区域战略统筹、市场一体化发展和区域合作互助的区域协同发展机制,定期举办未来产业交流会、未来产业品牌论坛、技术创新典型示范评选等活动,持续加强区域政策经验分享、技术市场互通、成果转移转化力度。
