
本文来自微信公众号数据猿,作者/坡力。
首先,要明确什么是Web3.0?
关于Web3.0,网络上有很多专业定义,笔者在此不做赘述,仅以最通俗易懂的方式来说明此概念。Web3.0是一个行业自创的概念,需结合Web1.0、Web2.0进行理解。下表为三者特征的对比:

从三者的特点对比可以看出,Web3.0内容和应用由用户创造和主导,充分实现用户共建、共治,共享平台的价值。平台不再承担中心化角色,形成用户自主价值创造、价值确权、价值交换三位一体的生态体系。而这当中涉及到的价值流动便形成Web3.0的金融体系,即“去中心化的金融(DeFi)”。
具体而言,我们可以将“去中心化的金融(DeFi)”理解为:可于公共去中心化区块链网络上获得、无需通过银行或经纪等中介,向任何人开放的金融产品及系统。
在传统金融体系中,通常由金融机构担任中介角色。例如,如果你需要向父母转账,则双方都需要在银行开立账户,并通过银行的清算系统进行转账操作;而在去中心化金融体系中,你和父母的账户都位于分布式网络中,通过透明金融协议程序完成转账而无需中介参与。

图1:传统金融系统与去中心化金融系统对比
国外去中心化金融发展及应用现状

图2:DeFi发展历史
2014—2017年,DeFi概念开始兴起并取得初步发展,MakerDAO以其发行稳定通证和抵押融资的功能,初步具备了“通证银行”的特征。2014年,Daniel Larimer等人就提出了创建Bitshares(比特股BTS)的构想,旨在建立“一个点对点多态数字资产交易所”,并付诸实施。Bitshares作为一条独立的公链,发行其代币BTS。用户想要建立并发行某种数字资产时,需要在系统中抵押该资产价值对应数量的BTS(通常为2-3倍的超额抵押),从而生成相应资产。但由于设计和操作上的种种缺陷,Bitshares最终被后来者赶超,逐渐走向没落。Bitshares的发展可以被视为一场实验,同时也反映了市场,尤其是持有加密资产的投资者对更加便捷可靠的金融服务的迫切需要。
2017年11月,MakerDAO推出,其基于以太坊公链运行,以Dai作为稳定通证,与美元保持1:1锚定,从而用其换取美元或其他资产,实现融资的目的。不同于此前只能满足在两点间传送数字货币的功能,MakerDAO满足了投资者利用数字货币进行融资的需求,使DeFi得到世界范围内的广泛关注。
2018—2019年,DeFi项目快速涌现期,涉及金融中的借贷、交易等多方位功能,完善了DeFi生态。DeFi项目于该阶段快速涌现:2018年9月Compound上线,主要功能是资产借贷;11月Uniswap去中心化交易所上线,建立了自动做市商(AMM)机制;2019年4月TokenSets上线,能够提供自动资产管理。DeFi项目快速涌现,涉及金融中的借贷、交易等多方位功能,完善了DeFi生态。据DeFiPulse平台数据,2017年12月31日DeFi总锁仓量为4532万美元,2019年12月31日总锁仓量增长至6.81亿美元,2017-2019年CAGR达287.64%。
2020年以来,技术创新继续发力,DeFi实现爆发式增长。2020年疫情使全球经济陷入低迷,3月13日,DeFi市场信心不足,总锁仓量由9.1亿美元跌至5.73亿美元,下挫37%。但随着众多新项目的逐渐涌现,如Curve Finance、Uniswap V2、Cover Protocol等,为市场注入了新的生机。据Dune Analytics平台数据,截至2020年12月31日,DeFi用户量达118万人,较上年同期9.14万人增长近12倍。
进入2021年,增长势头良好,截至5月13日,用户数达235万人,较2021年初118.7万人增长近2倍。此外,2021年催化事件不断,Uniswap V3于5月5日上线,据DeBank平台数据,截至5月13日,总用户数达13.66万人,锁仓量达8.74亿美元,发展较为迅猛,或可大幅提高资本效率;2月,特斯拉宣布已购买15亿美元的比特币,为数字货币带来更多关注和信任。
目前,国外DeFi应用大致可分为8大板块:借贷板块、去中心化交易所、稳定币、衍生品类项目、资产管理、聚合器、基础设施、数据服务商。
去中心化金融优势及风险分析
相较于传统金融,DeFi的优势体现在:
第一,DeFi的交易信息更透明,受政策干预影响较小,且更有机会实现普惠金融。首先,DeFi的交易活动按照开源协议的规定运行,信息透明且交易不可逆,资金更安全,在传统金融系统中,交易规则由中介机构或金融公司制定,投资者无法参与交易过程。虽然银行体系通常被认为是安全的,但银行挤兑事件偶有发生。而DeFi中采用开源协议,每笔交易向所有人公开(会采用匿名保护用户信息),不可逆且永久记录,期间用户始终保持对资金的完全所有权和控制权。这一特点能够有效规避交易活动中的欺诈、腐败等问题,避免因中介机构的违约风险致使投资者利益受损。
第二,DeFi打破了传统金融在用户资质、地理区域等方面的限制,有助于实现普惠金融。
传统金融系统中的金融服务往往具有一定的门槛,例如开立银行账户时,申请人通常需要向银行提供身份证明、工作证明和居住信息等,这一过程耗时耗力,且不符合条件的申请人将没有权利参与相应的金融业务。这导致居住偏远、收入较低的群体难以得到金融服务。据世界银行的数据,2017年全球约17亿成年人没有银行账户。而DeFi的出现或可使这一情形得到改善。任何能够连接互联网的用户都能够使用DeFi,无需文件验证,也不会区分收入群体;交易过程按照智能合约运行,打破了地理区域的限制和法律不统一的障碍。
风险方面:
第一,交易成本较高。由于目前DeFi类项目大多在以太坊公链上运行,DeFi市场的增长导致对以太坊区块空间的需求增加,给用户带来了昂贵的gas费用,即交易成本较高。对此,开发者们正在进行积极尝试:Layer2扩展方案通过处理链下交易提高了交易速度和交易吞吐量,间接降低了交易费用;预计2021年7月上线的EIP-1559,也能够通过平滑费用尖峰来优化费用模型,同样间接起到降低交易成本的作用;备受期待的ETH2.0也正在研发中,其目标是进一步扩展以太坊网络,使其能够支持每秒上千笔交易(目前的以太坊仅支持每秒约15笔交易),从而有效降低交易费用。
第二,安全性方面,DeFi与生俱来的抗审查性在催生行业各种技术创新的同时,也更容易因协议漏洞遭受黑客攻击。例如,2020年4月19日,借贷项目Lendf.me遭遇黑客攻击,2500万美元资产被盗。使用门槛方面,DeFi的运用虽有助于扩展金融服务的受众范围,但要真正理解其与传统金融截然不同的运作方式仍需要一定的相关知识,使用门槛较高。
第三,监管模式方面,现有的监管模式会遭遇一定挑战,政府急需更加成熟的监管方式来保证系统的有序运行,美国的监管措施具备一定借鉴意义,联邦政府将BTC、ETH认定为合法资产,要求交易者缴纳个人所得税,此外其他被认定为证券的代币也要接受美国证券交易委员会(SEC)的监管。随着DeFi市场进一步扩张,各国对于其监管亟待成熟。
国内企业现阶段应打好“区块链+金融”基础
目前,由于每个国家经济和金融的指导和调控策略不同,对Web3.0发展也造成不同程度的影响。海外部分国家趋于支持加密货币正式地位,中国对加密货币一直处于禁止状态,监管机构主要以央行、发改委为主,从监管目标来看,多以防范金融风险、保护消费者免受欺诈为主。
但Web3.0概念在中国也一直处于孕育之中,从2018年工信部发布《2018年中国区块链产业发展白皮书》,到2020年数字人民币试点,再到2021年7月Web3.0中国峰会在成都召开,2022年3月《中国金融》杂志刊登中国证监会科技监管局局长姚前的文章全面阐述Web3.0体系。金融体系作为三维体系中的重要一环,美国在巩固现实世界金融结算体系(SWIFT)的同时,正在构建基于Web3.0虚拟世界的金融话语权体系,但目前中国的数字化人民币本质还是以央行为中心的Web2.0,怎样应对中国特色的Web3.0的金融体系也在探索发展之中。
2021年,中国发改委、工信部、网信办、民政部等多个国家部委推动实施区块链项目,根据公开资料统计,中国区块链服务备案中应用数量最多的是在金融领域。包括链上价值转移(eg:数字票据、跨境支付)、链上协作(eg:证券开户信息管理)、链上存证(eg:供应链金融)。
由于目前我国没有明确关于Web3.0及DeFi相关政策出台,且考虑到我国对于加密货币的严格管控,因此国内企业在金融领域方面也应该更多关注区块链底层技术的布局,并结合各类金融应用场景进行探索。
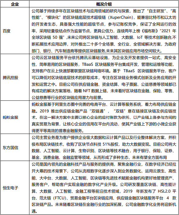
笔者整理了以下布局”区块链+金融”的国内代表企业介绍:

这些代表企业基于通信网络布局、大数据积累、云计算、综合算力等大力布局区块链底层技术,侧重哈希锁定、隐私数据授权访问等中间层关键技术,以及分布式应用、智能合约等应用层关键技术,并积极探索与银行、保险、证券、消费金融、金融监管等领域的应用结合。
数字经济是数字革命的产物,涵盖范围包括了底层基础设施、通用技术、通用资源等,这意味着数字经济的竞争是一场全球化的竞争。因此,我国企业现阶段更应当打好“区块链+金融”的基础,再逐步参与探索中国特色的Web3.0及去中心化金融之路。
