矿山勘探开采是一个系统工程,对采掘工作面的地质条件进行数字孪生化是实现少人化或无人化开采的基础和前提。传统的地质探测技术以三维地震技术为主,辅助引入地质动态解释等技术,然而这样的方式并不能保障矿山自动化运行,其主要瓶颈在于构建的数字地质精度不够,这使得引入数字孪生体技术成为一种必要的选择。
为了弥补传统地震勘探开采过程中采掘工作面情况变化的挑战,采用地质动态解释技术,而不是数学建模方式,能够大大减轻计算量,使得该技术方法具有一定的可行性。随着数字孪生体、人工智能、数据科学和物联网等新一代数字技术的发展,发挥数字孪生体开放架构特点,能够高效的实现三维地质动态建模,这是我国“十四五”时期智能化矿山发展的重要方向。
结合到工业4.0研究院对数字孪生化水平定义,应用数字孪生基础设施思路,在矿山行业数字化转型中引入数字孪生体技术,力求以低成本的方式,围绕安全高效目标打造数字孪生矿山。特别通过对地质模型进行分类和分精度建设,实现可持续改进的动态更新,推进矿山数字孪生化进程,采用“基础设施化”的手段,在地理信息系统基础上实现数字孪生矿山基础设施,真正起到驱动矿山企业数字化转型之目的。
地质、地表及设备数字孪生化
一般情况下,矿山模型分为地质模型、地表模型、机电模型和其他模型等四大类,正如前文所讲,建立矿山模型是实现少人化或无人化勘探开采的基本条件,特别是地质模型存在动态变化的情况,涉及到开采人员的安全以及开采目的的实现,要求一定的精度和实时性,这需要引入新型技术来实现地质模型动态建模的目标。
通过引入工业4.0研究院数字孪生化水平,对矿山四大类模型进行分级描述,为开展相关关键技术研发奠定基础。需要指出的是,数字孪生化跟传统的地质模型更新有一定的差别,前者是建立在开放架构之下的,后者不一定采用开放架构来实现,这对统一数据源有可能造成障碍,不利于矿山企业数字化转型工作的开展。
地质模型包含矿井、采区、回采工作面、断层、采空区、积水区、陷落柱和巷道等的数字孪生模型;地表模型包含地形、建筑物、构筑物、管线、交通设施、植被和水体等数字孪生模型;机电模型包含综采设备、掘进设备、提升设备、运输设备和通风设备等数字孪生模型。这三类模型数字孪生化的特点不尽相同,随着开采过程中的采掘工作面推进,地质模型变化最为突出;除了露天矿山一些地形会有变化,其他建筑物、构筑物、交通设施等变化频度较小;矿山所用各种机电设备通常不会发生动态变化,它只会跟其他设备或地质产生交互。
不管是哪类模型,第1级数字孪生化都是必要的,即建立几何模型,这是数据机制要求的第一个层面,它是建立物理世界和数字空间交互的基础和单一数据源。除了地质模型在开采过程中会发生变化,需要根据传感器获得的数据更新和补充原有勘探获得的数字孪生模型,以体现采掘工作面的变化,其他两类模型通常不会发生高频和大的变化,这使得我们在建设数字孪生矿山的时候,应该把技术攻坚力量放到地质模型及数字孪生化上来。
按照5级数字孪生化水平的定义,空间定位、材质数据和属性数据应归到第2-3级上,这个阶段采集的数据可以提升描述地质的精度。据相关报道称,澳大利亚经过长期研发,已经做到采掘工作面地质建模精度达到5厘米,这使得自动化作业成为可能。常规采掘工作面地质建模方法通常能够达到1-10米级精度,远远达不到全自动化作业的程度,因此,突破地质建模精度是无人化矿山的前提条件。通过数字孪生化第2-3级的工作,在地质基础数据模型融入材质和属性数据,能够大大改善数据精度挑战,简单讲,采取综合数据融合治理的方式迫在眉睫。
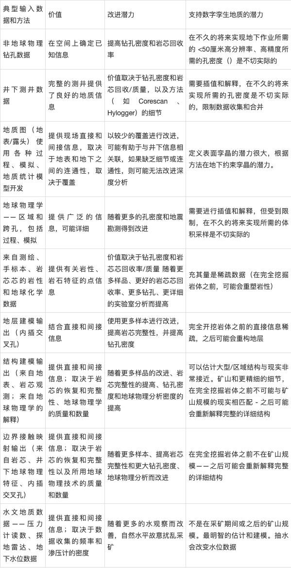
表格6基于动态数据更新的数字孪生地质体系[1]

当解决了采掘工作面数据融合的问题,数字孪生化进入第4级,这个阶段比较强调人在环路(Workers in Loop)的优化。众所周知,在生产现场最不确定的因素是人,因为人很容易受到难以预料的因素影响,从而无法控制和管理,但随着一些先进人工智能技术的引入,把人的行为数据加入到数字孪生矿山体系中来,例如,基于人体姿态的识别技术,能够提升矿山工作的安全保障能力。
当矿山各个要素都实现了数字化,则能考虑进入数字孪生化第5级,这个阶段各个子系统实现自主运行,需要人干预和管理的场景逐渐减少,这将实现人们一直追求的无人勘探开采。毫无疑问,通过数字孪生化逐步解决了地质模型精度问题,为少人化或无人化矿山提供了必要的条件。
建设单一数据源的基础设施
一直以来,矿山行业推动数字化转型工作的时候,都比较强调“一张图”的价值,其含义主要是要求把数据建立在地理信息系统之上。因为矿山是一个物理系统,它们具有空间上的分布,不管是地质或地表模型的分布,还是机电模型的安防,其正常和安全运行都跟空间位置有非常重要的关系,因此,建立基于地理信息系统基础上的矿山系统,具有实际应用价值。
然而仅仅如此,并不能保证各个系统的数据交换、流动和分享(即数据机制),因为各个子系统之间的交互,需要一套既能保障开放又有保证安全的体系。数字孪生体技术本质上是一套开放架构,它通过建立简单的物理世界和数字空间交互体系,满足各自的独立性同时,又可以实现数据自动化(Data Automation),这是实现智能化矿山的基本条件。

图表7地质相关系统数字孪生基础设施[2]
矿山各种数据具有“时态”特征。在矿山勘探阶段,主要是应用地震勘探等技术获得矿产在地质上的分布状况,随后进入开采阶段,安全生产管理关注的重点是巷道掘进、工作面开采、环境监测、煤层的赋存状态等内容,为了适应这样的变化,通常应更新原有数字孪生矿山平台上的各种数据。
根据工业4.0研究院分析,在地质模型实现了数字孪生化之后,应把这些基础数据作为基础设施来运行,有助于在矿山整个生命周期实现数据的统一管理和利用,这通常是通过建设数字孪生矿山基础设施来完成的。
数字孪生矿山基础设施的基本内容是各种数据模型,跟时下时髦的数据中台不同,数字孪生矿山基础设施强调两个方面:数字孪生模型和基础设施化。这两个方面具有以下特征:
数据中台比较强调各种数据的集中保存和管理,数字孪生矿山基础设施从数字孪生模型的角度关注数据精度,正如前文所讲地质模型、地表模型和机电模型的数字孪生化;
对于基础设施化,体现了这些数字孪生模型服务于整个矿山,而不仅仅是某个平台或系统,这样有助于数据的共享共用,虽然一些平台也建立管理数字模型的数据库,但它们跟特定平台和系统的耦合度很高,不利于未来新平台和系统的建设,通过平台和模型的“分离”,方便新建平台或系统,提高了数字孪生模型的应用率,实现了相关数据的唯一性。
表格7基于国家标准的矿山数据类型[3]

在《中国煤矿智能化发展报告(2020)》中,参考国家相关标准指导思想、制定原则、分类编码规则、完整性和可扩展性要求等内容的基础上,结合到我国煤矿的实际情况,提出了空间数据规范框架,可以作为数字孪生矿山基础设施建设时的数据分类参考。
按照书中所讲,煤矿空间数据标准包含分类标准、编码标准、分层标准及要素数据词典等。煤炭数据类型分为大类、种类、小类、子类和要素类五个层次,其中大类根据数据的来源,即根据煤矿各专业部门产生的煤矿数据分为六大类,具体请参考以上表格。
在建设数字孪生矿山基础设施的时候,由于是基于物理世界的地形、地表和机电设备建立的数字孪生模型来存储数据,将大大简化使用者的复杂性。通过把以上列举的六大类数据附着在各种模型上,专家建立一套物与物、物与人及人与人之间的交互机制,屏蔽了各种技术细节,帮助运行管理人员降低复杂度。
数字孪生矿山基础设施除了可以降低运行管理的复杂度,还可以促使新应用场景的研发更为简单,实现“轻量化”的开发过程,甚至一些普通工程师也可以根据现场管理需要应用一些规则,通过配置建立新的数字孪生应用场景,迅速满足生产运行的需要。
[1]本表格内容来自CSIRO研究成果,工业4.0研究院翻译。
[2]本图来自山东省地质调研院、武汉中地数码科技有限公司和上海英赛智勘数据科技有限公司联合提供的资料。
[3]参考的国家标准为《基础地理信息要素分类分类与代码》,结合到矿山勘探开采相关专业部门产生的数据进行划分。
