本文来自微信公众号“国家数据局”。
关于举办2026年“数据要素×”大赛的通知
国数政策〔2026〕18号
各省、自治区、直辖市、新疆生产建设兵团数据管理部门、党委网信办、人力资源和社会保障厅(局)、住房和城乡建设厅(局、委)、交通运输厅(局、委)、农业农村(农牧)厅(局、委)、商务主管部门、卫生健康委、应急管理厅(局)、体育行政部门、医保局、气象局、文物局、中医药主管部门,总工会,中国人民银行上海总部,各省、市、自治区分行,金融监管总局各监管局,中国证监会各证监局,中国科学院院属各单位,民航各地区管理局及监管局:
为深入贯彻落实党中央、国务院关于深化数据要素开发利用有关决策部署,加力推进《“数据要素×”三年行动计划(2024—2026年)》,充分发挥数据要素乘数效应,更好赋能经济社会高质量发展,国家数据局等有关部门将共同举办2026年“数据要素×”大赛。现将有关事项通知如下。
一、大赛名称
2026年“数据要素×”大赛
二、大赛主题
数据赋能乘数而上
三、组织架构
大赛组委会:国家数据局、中央网信办、工业和信息化部、人力资源社会保障部、住房城乡建设部、交通运输部、农业农村部、商务部、国家卫生健康委、应急管理部、体育总局、中国人民银行、金融监管总局、中国证监会、国家医保局、中国科学院、中国气象局、中国民航局、国家文物局、国家中医药局、全国总工会等作为组委会成员单位,共同负责大赛组织实施。
组委会秘书处:设在国家数据局政策和规划司,由其具体负责统筹推进大赛相关事项。国家数据发展研究院担任组委会秘书处办公室牵头单位,会同国家信息中心、国家发展和改革委员会创新驱动发展中心、中国信息通信研究院、国家工业信息安全发展研究中心等单位承担赛事组织协调工作。
四、赛事安排
大赛分为地方分赛和全国总决赛两个阶段。地方分赛由地方数据管理部门独立主办,或者联合地方相关部门共同主办,国家数据局、有关部门和当地人民政府作为指导单位。全国总决赛由国家数据局联合有关部门主办,由举办地数据管理部门承办。
(一)赛道设置
设置数据要素×工业制造、现代农业、商贸流通、交通运输、金融服务、科技创新、医疗健康、医疗保障、应急管理、气象服务、城市治理、绿色低碳、人力资源、体育发展、文物保护利用、中医药等16个行业领域赛道和数据基础设施1个专业赛道。针对每个赛道,大赛组委会分别制定了赛题指南。各地可结合实际,因地制宜设置赛道,细化赛题指南,突出数据要素市场化价值化政策导向。
(二)地方分赛
支持各地统筹资源,节俭办赛。鼓励各地结合实际联合办赛。对于联合办赛的地方在原有推荐名额的基础上,额外增加1个名额。省级数据管理部门可参照大赛组委会统一评价指标,制定地方分赛评审相关细化方案,向大赛组委会报备后,方可开展具体活动。
省级数据管理部门负责对地方分赛参赛团队资格和参赛方案的合规性、真实性、合法性进行审查,确保参赛项目符合赛题指南和政策导向,保证赛事公平、公正、公开,可结合赛事,组织开展赛题宣讲、供需对接、调研交流等系列宣传推广活动。
(三)全国总决赛
为增强赛事规范性,地方分赛及有关部门、国家级学会(协会)、企业等有关主体举办的数据类赛事优秀项目经审核后,方可纳入全国总决赛(推荐条件详见附件2)。
全国总决赛拟于2026年9月举办,经资格复核、线上初评、线下终评等环节,评出全国总决赛一、二、三等奖。全国总决赛相关活动方案由大赛组委会另行公布。
五、参赛条件
大赛秉持开门办赛的原则,企业、行政事业单位、科研院所、高校等均可参赛,鼓励产学研用等主体联合参赛。参赛单位、参赛项目、提交材料应符合大赛基本要求。
(一)参赛单位要求
1.参赛单位须是具有独立法人资格的企业、行政事业单位、科研院所、高校等单位。允许上述单位合作组队报名,合作组队需指定一个单位为牵头参赛单位。被列入“信用中国”网站记录失信被执行人、重大税收违法案件当事人名单、政府采购严重违法失信行为记录名单、有重大违法记录等情形的单位或个人不得参赛。
2.同一参赛单位可以有多个团队和项目参赛,但每个参赛团队只能提交1个参赛项目,每个参赛团队的参赛代表人数不超过5人,每个参赛代表只能代表1个团队参加比赛。报名截止之后,参赛代表不可更改。
3.参赛团队仅能选择一个地方分赛报名参赛,并需遵守所报名地方分赛的赛事要求和安排,不得重复参赛。
4.参赛团队需遵守大赛规则,对所有信息的准确性和真实性负责,一经发现虚假信息将取消参赛资格。参赛团队名称需符合法律法规、公序良俗相关规定。
5.各地方分赛相关组织企业及其下属分公司、子公司、控股公司、母公司均不得在相应地方参赛,否则参赛成绩无效。在确保赛事评审工作公平公正的前提下,各级政府部门及事业单位可参与数据要素×应急管理、城市治理、气象服务等赛道。
6.获得晋级全国总决赛资格的项目应接受所在地方分赛主办方或大赛组委会包括知识产权审查在内的相关审核,审核未通过的团队将取消全国总决赛参赛资格。
(二)参赛项目要求
1.参赛项目须符合所报地方分赛赛题方向,每个参赛项目限报一个赛题方向,且仅在一个地方分赛参赛。赛题一经选定不得更改。
2.参赛项目要求已经开展实际应用,取得实际效益或具有潜在效益,包括但不限于拥有自主知识产权的技术、产品、解决方案等。
3.参赛项目的创意、产品、技术及相关专利等知识产权应归属参赛单位,未侵犯任何他人的专利权、著作权、商标权及其他知识产权,且不得违反国家相关法律法规,否则将取消参赛资格和成绩。
4.具体参赛项目名称由参赛团队自行拟定,符合赛道和赛题要求,能体现出数据要素的主要特征。参赛项目名称、参赛团队名称需符合法律法规、公序良俗相关规定。
5.在地方分赛、全国总决赛期间,参赛团队均可在不改变项目名称和主要内容的基础上,持续推进参赛项目迭代升级。
6.评审期间,参赛团队须按照大赛组委会的要求补充提交参赛项目有关材料。所有已提交的相关材料原则上不予退还。
(三)参赛项目提交内容
参赛项目应包括但不限于以下内容:
1.项目申报书。
(1)项目概述:项目背景、应用场景、核心优势等。
(2)解决方案:数据要素基础、技术路线、数据治理、机制创新与模式创新、安全保障等。
(3)应用成效:破解问题痛点、质效提升成效、经济社会效益等。
(4)价值创造和实现模式:推广示范价值、模式可持续性等。
(5)知识产权情况:专利数量、软著数量等。
2.相关证明材料。参赛单位相关的基本资质、申报主体责任声明、财务审计、信用情况等证明材料,以及和参赛项目相关的基本资质证明、应用案例证明、知识产权证明等材料。所有材料须为参赛单位所有,严禁使用母公司、分公司、子公司、控股公司或其他非参赛单位材料,否则,将取消参赛资格和成绩。
3.其他证明材料。例如:项目评审时需要的介绍材料、可直观展示参赛项目效果的视频、产品解决方案的模型和说明文档等。
六、奖项及奖励
(一)地方分赛
各地自主设立地方分赛的奖项类别、获奖名额,奖励权益,由地方分赛主办单位另行公布。鼓励各地结合实际,推出产业孵化、场景开放、人才引进等扶持性政策。
(二)全国总决赛
全国总决赛设置一、二、三等奖,拟以奖杯、证书等形式发放。其中,每个赛道根据全国总决赛入围队伍数量,按比例设置一等奖、二等奖、三等奖,获奖证书盖组委会章。
同时,全国总决赛提供以下赛事权益:
1.政策激励:获奖项目将有机会入选由国家数据局会同相关部门编制的相关典型案例集,所在单位将有机会推荐申报国家数据局相关项目。
2.宣传展示:获奖项目可在大赛媒体渠道进行展览展示、宣传报道和服务推介。
3.产融对接:进入全国总决赛的团队将获得大赛组委会提供的产融合作资源支持,为其提供投融资机构对接渠道。
4.供需对接:进入全国总决赛的团队将获得大赛组委会提供的供需对接渠道支持。
5.人才支持:符合条件的全国总决赛优秀获奖团队可申报各地方分赛主办单位提供的相关人才招引项目。
6.交流学习:获奖团队有机会参与大赛组委会举办的政策宣贯、成果转化等活动。
此外,相关行业主管部门提供具体权益如下:
现代农业赛道获奖项目在符合相关法律法规及规章制度的前提下,可享有由农业农村部提供的宣传推介等方面支持。
商贸流通赛道获奖项目在符合相关法律法规及规章制度的前提下,可享有由商务部向本赛道获奖单位提供宣传和推介方面的支持,获邀参与全球数字贸易博览会,参与商贸流通领域高质量数据集建设、课题研究等工作。
交通运输赛道公路水路相关赛题获奖项目在符合相关法律法规及规章制度的前提下,可享有由交通运输部提供的在纳入试点、技术支持、宣传推广等方面按规定予以优先考虑的支持。民航领域相关赛题获奖项目可享有由中国民航局提供的在纳入行业试点示范、成果认定、应用推广、技术支持等方面按规定予以优先考虑的支持。
金融服务赛道获奖项目可享有相关金融管理部门提供的宣传和推介等方面的支持。
医疗健康赛道获奖项目团队可享有优先参与国家卫生健康委组织开展的高质量数据集建设等相关工作的支持。
医疗保障赛道获奖项目团队可享有由国家医保局及相关地方医保部门在符合法律法规的前提下,开展的技术合作对接的机会,并可在国家医保局微信公众号等官方渠道进行展览展示、宣传推介。
应急管理赛道获奖项目团队可在符合法律法规的前提下,有机会参与应急管理部及相关地方应急管理部门组织开展的技术攻关、产品创新和应用验证。
气象服务赛道获奖项目可择优纳入中国气象局高价值气象数据产品目录,优先纳入气象行业相关试点考虑范围,并有机会在数字中国建设峰会数字气象分论坛、中国气象报等官方渠道进行展览展示和宣传推介。
城市治理赛道获奖项目可享有优先纳入住房和城乡建设部城市信息模型(CIM)基础平台应用案例库,并择优推荐参加全国城市基础设施数字化智能化建设试点。
人力资源赛道获奖项目在符合法律法规的前提下,可享有由各级人社部门将本赛道获奖团队作为开展数据合作、课题研究的合作单位的权益。支持获奖团队和项目在各地人力资源服务业交流活动中进行项目推介展示。
体育发展赛道获奖项目可择优纳入“体育行业数据应用示范场景清单”,并通过体育总局官方网站、新媒体号等权威渠道进行宣传推广和成果发布。体育总局组织获奖团队开展经验交流或专题展示,推荐参与国家、省级相关培训和交流活动。
文物保护利用赛道获奖项目在行业信息化项目申报、应用推广、技术支持等方面,国家文物局按规定可予以优先考虑。
中医药赛道获奖项目可享有由国家中医药管理局提供的在数智化项目申报、应用推广、技术支持等方面的相关支持。
七、标识管理要求
大赛唯一规范名称为“2026年‘数据要素×’大赛”。涉及大赛名称描述时,需对外使用准确标识名称;如涉及需体现大赛组织架构时,应完整表述组织架构中各机构全称,不得增删。
地方分赛的规范名称为“2026年‘数据要素×’大赛*分赛”(“*”为省、自治区、直辖市、新疆生产建设兵团),文字需一致完整使用,不得拆分使用。地方分赛各相关单位有义务通知媒体、设计等所有对外信息输出部门使用正确名称。
大赛组委会为大赛标识的所有人,国家数据局为大赛标识的管理单位。为做好大赛筹办和推广工作,大赛组委会可授权特定实体(全国总决赛、地方分赛承办单位等)使用大赛标识,使用人超范围或违规使用大赛标识的,大赛组委会有权撤销授权,地方分赛应使用大赛组委会对外公布的统一标识,并遵守大赛标识使用规范。大赛标识在任何情况下均需完整使用,不得修改、联用。
未经大赛组委会的许可,任何单位和个人不得擅自使用与大赛标识相同或近似的图形、文字或其组合,不得将大赛名称、大赛标识等用于商品、商品包装、容器、商品交易文书上,不得用于任何形式、任何媒体的广告宣传、展览以及其他商业活动中,不得实施任何可能使人认为其与2026年“数据要素×”大赛、大赛组委会存在特定联系的混淆行为。
八、公示与举报
本着公平、公正、公开的原则,大赛实行获奖项目公示和举报制度。
获奖项目公示范围和时间:在国家数据局官方渠道公示获得大赛全国总决赛奖项的项目,公示期为7天,供各界监督、评议。未通过公示的团队将取消获奖成绩并追回奖励。
举报要求:举报实行实名制,并要提供相应的证据,匿名举报无效。举报由大赛组委会进行受理、核查、裁定。
为保证赛事公益性,大赛各地方分赛、全国总决赛均不得向参赛团队收取任何参赛费用。各地方分赛主办方负责本赛区组织机构设置、经费募集使用等工作,加强赛事管理,并接受社会各界监督。
九、其他
大赛最终解释权归大赛组委会所有。未尽事项,请通过国家数据局官方渠道查询。
联系方式
(一)国家数据局政策和规划司
联系方式:
雷骐祯,哈杨010-89062282
(二)大赛组委会秘书处办公室
联系方式:
王媛010-89062609,18511163986
李春雨010-68557137,13136651137
施洪福010-63906970,13777577480
李旻010-68209014,18601294832
李清敏010-88684332,18810448097
附件:
1.2026年“数据要素×”大赛赛题指南
2.2026年“数据要素×”大赛全国总决赛推荐审核方案
3.2026年“数据要素×”大赛评价指标
国家数据局
中央网信办
人力资源社会保障部
住房城乡建设部
交通运输部
农业农村部
商务部
国家卫生健康委
应急管理部
中国人民银行
金融监管总局
中国证监会
体育总局
国家医保局
中国科学院
中国气象局
中国民航局
国家文物局
国家中医药局
全国总工会
2026年4月27日
附件1
2026年“数据要素×”大赛赛题指南
赛道一:工业制造赛道
一、数据驱动的高端产品智能设计与迭代
聚焦产品研发环节,汇聚用户使用数据、运行工况及售后反馈等多源信息,构建产品性能衰退模型与用户需求画像,支撑产品设计的智能优化与个性化服务预测。
二、工业大模型智能体的研发与应用
以设备数据、工艺参数、运维日志等多模态数据为基础,结合行业知识库,研发具备自然语言交互与任务执行能力的领域智能体,实现故障诊断、工艺调优、生产排程等场景的自主分析与决策。
三、具身智能驱动的机器人作业与协同优化
基于机器人运行数据、环境感知数据与作业任务数据,构建具备实时感知与自主决策能力的机器人智能体,实现复杂场景下的自适应操作、多机器人协同作业与任务动态调配,提升作业精度与系统效率。
四、重点工序碳排放智能监测与协同减排
贯通能耗、物料、生产及排放数据,构建实时可信的碳排放“测、算、溯”模型,研发能碳协同优化策略,实现从单点节能到系统减排的数据驱动解决方案。
五、产业链协同与供应链风险预警
利用订单、库存、物流、质量等供应链全域数据,构建动态全景视图与风险知识图谱,开发供应链风险传播预警模型与产能调度算法,提升产业链透明度与抗风险韧性。
赛道二:现代农业赛道
一、促进农业生产技术与装备数智化水平提升
聚焦农田、设施、畜牧、水产养殖、低空作业等生产场景,通过整合利用北斗导航、遥感、气象、环境、土壤、农情、疫病等多源传感器与农事、农机作业数据,促进新能源农机、高端智能农机装备、种采收机器人、植保机器人、畜牧和渔业智能装备、农业无人机等先进性、稳定性、适应性、识别精度及作业质效的提升,进一步推动农业生产先进技术与装备的示范推广和产业化应用,助力发展设施种植业、现代畜牧业、现代渔业与农业低空经济。
二、数据创新应用赋能农业发展全面绿色转型
围绕农业资源节约利用、农产品产地环境管理、农业生态修复、绿色产业链打造、绿色技术支撑等领域,通过大数据、人工智能等技术的结合创新应用,有力促进农业发展全面绿色转型。
三、促进耕地质量监测与保护的智能化水平提升
通过融合利用遥感影像、土壤采样、气象观测、土地利用、农业管理及历史评价等各类数据,构建耕地质量智能监测模型和系统,为耕地保护、种植用途监测、耕地质量监测、耕地障碍与退化分析等应用提供服务,提高耕地质量监测能力和时效性,促进耕地数量、质量、生态“三位一体”保护,助力提升粮食产能与打牢粮食安全保障基础。
四、强化种业全链条智能追溯监管能力
贯通公共数据、行业数据、感知数据、互联网数据、品种包装及市场销售信息等数据链条,构建跨部门、跨区域、跨主体的种业数据融合应用体系,关联品种信息、生产经营信息、市场区域分布信息、疑似假劣侵权线索等信息,打造“品种—企业—地域—风险—建议”全景视图,形成可推广的“数据要素+种业治理”解决方案,破解当前种业市场监管中存在的种子假冒伪劣及套牌侵权时有发生、市场信息不对称、追溯体系不完善等难点,有效净化种业市场、保障粮食安全。
五、多维数据利用加快宜居宜业和美乡村建设
利用农村人口、经济、基础设施、公共服务等多维数据,开展多源数据融合与治理状态监测,构建全面立体乡村发展数据视图,打造乡村治理数字化服务场景,培育数据驱动的乡村建设新模式与新业态,加快推动乡村治理效能提升、公共服务优化、人居环境改善、乡村基础设施完善与乡村产业融合。
六、促进监测帮扶工作数字化水平提升
紧盯自然灾害、农副产品价格大幅下跌、失业增多与农户突发性返贫致贫风险,通过灾害数据、价格信息、就业监测与信令、“三保障”和饮水安全保障等相关数据与大数据、人工智能技术的应用,打造规模性和到人到户返贫致贫风险智能预警应用场景,助力做到早发现、早干预、早帮扶。同时进一步汇集帮扶措施信息,结合帮扶对象家庭成员情况、生产生活条件、所在区域产业发展状况等,将帮扶政策措施与农户进行匹配,变“人找政策”为“政策找人”。最后利用风险预警、识别认定、精准帮扶、规范退出等数据做好帮扶成效评估,科学评价防止返贫致贫监测帮扶各环节工作效能,守牢不发生规模性返贫致贫底线。
七、多源数据应用推动利益联结与惠农增收
围绕欠发达地区主导产业,整合种养、加工、流通等各环节数据,通过形成产业全链数据图谱,构建产业全链风险监测预警模型,设计切实可行的利益联结机制,促进价格联动、组织联结、风险共担与增值收益共享,提高农户抵御产业风险的能力,同时优先带动防止返贫致贫对象、继续帮扶的脱贫人口融入产业链各环节,分享更多产业增值收益,并持续带动其他农户发展,助力农民稳定增收。综合利用饲料、养殖、防疫、检疫、调运、屠宰、无害化处理等环节数据,强化生猪产能综合调控数据支撑,促进产需更加适配,推动猪价合理回升。
八、面向农业生产经营主体的数据信息服务新模式
通过综合利用农产品生产、加工、储运、销售、贸易、消费等全链条各环节数据,面向农业生产经营主体提供自然灾害、疫病传播、价格波动等监测预警服务,以及智慧种养、智慧捕捞、产销对接、疫病防治、行情信息、跨区作业、一站式采购、供应链金融等数据信息服务,为农业生产经营主体制定决策与调控产能提供参考,推动农业生产抗风险能力提升与以需定产模式形成。
九、数据应用驱动农技服务水平提升
构建基于数据驱动的粮油作物单产提升、病虫害智能监测与绿色防控、基层农技人员能力提升的精准化、高效化、普惠化农技服务模式,研发小农户适配的轻量化农技数据服务工具,高效助力农业新质生产力发展,为粮食和重要农产品稳产保供、乡村全面振兴提供科技支撑。
十、加快农业大模型研发与落地应用
围绕智慧育种、农作物种植、畜禽水产养殖、农机作业、病虫害防治、农资使用、农作物遥感解译、农业政策解读等服务场景,建立高质量数据集,研发可落地、可推广的农业大模型,进一步提升农业知识服务的科学性、易用性与可靠性。
十一、探索建立农业农村可信数据空间
聚焦农业农村重点领域数据的典型应用场景,依托区块链、隐私计算等技术建立可信数据空间,有效解决数据来源不可控、流转不可溯、共享不安全等痛点,促进应用需求迫切的数据高效流通与安全利用。
十二、数据融合利用促进农业补贴精准发放与服务触达
融合农村产权交易、土地流转、新型农业经营主体、土地承包、遥感、农业补贴等多源数据,精准摸清土地经营权归属,准确识别补贴受益主体与涉农服务对象,优化农业补贴发放流程,拓宽涉农服务直达经营主体的渠道,推动实现地块级的农业补贴精准发放和涉农服务精准触达。
赛道三:商贸流通赛道
一、深化数据融合,赋能品质电商与服务消费
面向消费升级需求,鼓励相关商贸流通主体融合多维度消费数据,运用大数据算法,强化异常数据监测预警与拦截功能,赋能家电以旧换新、数码和智能产品购新补贴申领,实现对消费者、商品、企业等各方数据的实时校验,扎实推进“高效办成一件事”,提升全国家电以旧换新、数码和智能产品购新补贴政策质效和防风险能力。围绕“品质电商”、数字消费、绿色消费、循环消费等新场景,开发提高消费者信任度和满意度的数据驱动型服务,助力企业从“流量竞争”转向“价值竞争”。
二、强化数智驱动,构建高质量现代流通体系
围绕提升供给效率,鼓励流通企业打通上下游各环节数据,提升供应链数智化水平。支持汇聚商品全生命周期和流通全维度数据,创新二手车流通交易和生活必需品应急保供方式。以电商监测数据赋能“电商+产业带”,识别各地电商主导产业,提升产业有效聚集和产业链上下游协同效能。鼓励因地制宜开展数据集建设,在数据集建设运营、应用、生态培育等领域开展探索,研究数据驱动的新模式。支持行业大数据基础设施与智能体建设,夯实现代流通基础设施。
三、拓展数据应用,服务企业高水平“走出去”
应对海外市场环境变化,支持外贸企业、跨境电商、海外仓运营商等主体,整合东道国市场需求、合规规则、物流配套、消费偏好等本地化数据,提升全球运营的精准性与安全性。支持面向品牌出海的合规导航、智能选品、海外仓布局、投资风险评估等数据服务,帮助企业更好融入当地市场,实现从“产品出海”到“品牌扎根”的跃升。
赛道四:交通运输赛道
一、打造一站式赋能综合客运枢纽智慧运行的数据产品
打通综合客运枢纽多部门、多系统数据链条。构建智能化治理、智慧化运行的大数据集。运用生成式人工智能技术,开发面向出行者、运营企业、决策部门服务需求的场景联动、智能生成的数据产品大模型,推动打造服务便捷、运营协同、响应联动、绿色环保的智慧综合客运枢纽。
二、高速公路数据“上图上车”
立足国家综合立体交通网主骨架,选择数字化基础条件较好、一体化运行需求明显的跨区域大通道,构建覆盖高速公路运营管理单位、车企、图商、电信运营商等的车路协同数据联盟,推动高速公路数据“上图上车”技术研究、标准研制、联合验证、应用推广等工作。
三、基于多源数据的农村公路运行状况动态识别分析
融合交通监控视频、巡查车及浮动车车载视频、卫星定位等信息数据资源,应用大数据分析、人工智能和视频识别等技术,识别农村公路路面抛洒物、坑槽、安全设施缺损等事件,探索建立农村公路运行状况和风险事件的动态识别、处置闭环管理流程,缓解农村公路基层管养人员工作压力,提高工作效率,提升相关资金使用效益。
四、高速公路交通拥堵智能预警
聚焦高速公路运行管理需求,充分利用视频监控、ETC门架、手机信令、导航图商等多源异构数据,采用新一代信息技术,实现短时交通流精准预测、交通运行态势智能分析、交通拥堵点位精准识别和成因分析、拥堵持续时间科学预测、管控策略自动生成,推动高速公路拥堵治理由被动响应向主动预警、精准干预和科学决策转型升级,全面提升高速公路网运行管理的数字化、智能化与协同化水平。
五、公路小尺度恶劣天气影响预报与联动响应
聚焦强降雨、低温雨雪冰冻、大雾等恶劣天气场景,充分利用公路沿线气象实况、交通流状态、历史灾害事件等数据,依托人工智能等新一代信息技术,研发“公里级、分钟级”公路小尺度短临预报预警模型,捕捉公路沿线小尺度天气的生消演变过程及其对公路交通的影响,开展小尺度天气预警技术效果评估。深化气象数据与交通运行数据的多元融合分析应用,优化公路交通主动防御管控智能决策算法,构建“预警—决策—处置”的智能管控体系,增强公路安全运行的主动防控能力。
六、多源数据融合应用提升航运服务能力
推动铁路与港口等联运上下游企业,依法依规在市场化原则下建立稳定可靠的信息系统交互和数据开放机制,实现货物动态全程跟踪,强化铁路、港口、航运等作业协同,提升铁水联运服务效能。融合应用航运、公路、铁路等多源数据,实现运输路径规划、成本时效评估、风险识别预警、合规辅助决策等重要环节智能化应用,赋能航运及“端到端”供应链服务能力提升。
七、提升电子航道图赋能智能航运服务水平
融合航道多元感知数据,构建电子航道图服务高质量数据集,综合应用大数据、大模型等人工智能技术开发面向船民的语义、语音交互智能体,提升航道智慧服务效能。
八、提升港口重大风险监测预警能力
聚焦港口危险货物重大危险源罐区、集装箱堆场等重大风险场所,推动港口重大危险源多源监测数据与人工智能等技术在风险智能监测预警方面的深度融合应用。
九、提升公路水运在建工程数智化管理水平
推动智能预警感知、人工智能大模型等技术在工程建设领域应用,实现工程施工现场质量安全问题的智慧识别、动态监测和主动预警,探索实施大数据智慧辅助管理,支持工程建设质量管控从“事后检测整改”向“事前监测预警”转变,提升工程建设质量安全管理效能。
十、面向交通运输领域的人工智能大模型与高质量数据集建设
研发面向综合交通运输大模型建设的数据治理通用工具,强化数据标准研制、实施、验证,支撑行业通识语料加工、实时运行数据清洗和预处理,提高大模型建设效率。依托算法算力平台、可信数据空间以及高质量数据集建设,开展多模态大模型构建与智能体研发,推动人工智能技术在公路、水路、民航行业运行、服务及规划建设等方面融合创新应用,助力行业数智化转型升级和高质量发展。
十一、全域物流供应链数据融合与智慧运力协同
聚焦交通物流降本提质增效,打破公铁水航及仓储数据壁垒,构建全链路协同网络。打通多式联运数据,实现“一单制”全程可视化与无缝衔接;整合社会分散运力,利用AI算法实现货源运力实时动态匹配以降低空驶率;融合物联网感知、环境监测数据,对冷链、危化品运输等场景实施全流程状态主动预警,打通产供销数据链,优化库存布局及末端配送体系;建立碳足迹核算体系,科学规划低碳运输路径,推动物流向“全网协同、智能决策、绿色安全”转型。
十二、民航航班运行智慧协同与效能提升
综合利用飞行数据、航班运行数据、空域态势数据、机场资源数据、气象情报数据等,开展智能协同决策和风险智能预警,实现航班延误下智能恢复、机组—飞机—资源智能调配、航网规划与计划编排优化,提升航班运行质量与效率。
十三、民航旅客全流程精准服务与优化
整合旅客出行全流程数据,聚焦票务、安检、登机、中转、行李托运等环节,提供基于旅客画像的个性化产品推荐与精准营销,打造覆盖室内导航、航班动态精准推送及个性化商业服务的伴随式体验,实现全行程旅客服务资源精准触达,提升旅客服务满意度,真正做到“人享其行”。
赛道五:金融服务赛道
一、拓展公共数据创新应用
依法合规对接税务、社保、医疗、环保等公共数据资源,推动公共数据与金融机构自有数据协同分析与融合应用,挖掘其在客户画像、信贷评估、市场感知、风险防控等场景应用价值,培育基于公共数据的新型金融业务模式,助力金融高质量发展。
二、提升重点领域金融服务水平
聚焦科技、绿色、“三农”、民营、小微、养老、消费等重点领域,发挥“数据要素+数智技术”的双轮驱动作用,结合实际场景与需求,运用人工智能、区块链、大数据等技术,汇聚分析多元数据、创新优化服务模式,提升金融服务的精准性、便利性、可得性,推动做精做细金融“五篇大文章”,增强服务实体经济质效。
三、强化金融风险智能防控
探索构筑基于金融交易、网络舆情、物联网、供应链等多维度数据的智能化金融风险防控体系,强化数据实时采集、动态汇聚与深度分析能力,开发基于人工智能的风险识别预警模型,提升对信用、市场、操作等各类风险的响应效率与处置精准性,助力巩固金融安全防线。
四、基于多源数据要素融合的科技金融数智化风控
借助大数据、人工智能等新兴技术,提升科技型企业数智化风控能力,助力金融机构提升科技金融服务水平。重点方向是针对科技型企业轻资产、高成长、高风险、信息不对称的典型特征,突破传统风控依赖财务报表、抵押担保的局限,在依法安全合规前提下,充分利用金融信用数据、公共信用数据、商业信用等数据,挖掘政策、产业、科研、供应链、知识产权、企业行为等多维度数据要素价值,构建精准、高效、动态的数智化风控体系,实现科技型企业全生命周期风险识别、预警与处置,助力金融机构提升科技金融服务的普惠性与安全性,推动数据要素在科技金融风控领域的规模化、标准化应用。
五、提升中小微企业金融服务质效
深化数据创新运用,建设中小微企业金融服务解决方案,提升全场景服务质效。重点方向是借助政务、交易数据以及行为数据等,围绕中小微企业全场景金融服务,形成整体解决方案,实现精准定位金融服务需求、精确测算客户风险水平与融资额度、交易背景核实与资金流向监测和客户综合服务质效提升。
六、构建金融数据治理新范式,释放数据要素价值
通过系统性提升金融业务数据治理水平,夯实金融数智化发展的数据根基,释放数据要素价值。重点方向是借助数据全生命周期管理工作与产研全流程深度融合,构建机制健全、系统完备、运行高效的治理体系,建设高质量数据集,提升智能金融发展水平,推动数据要素在经营管理、市场化流通及生态协作中实现高效应用与价值释放。
七、提升区域性股权市场服务中小微企业的质效
推动地方涉企政务数据与区域性股权市场的开放共享,丰富完善企业数字档案,为企业融资对接、规范培育、辅导上市等多业务场景提供支持。
八、人工智能背景下资本市场风险防控的智能化升级与实践
聚焦资本市场业务场景,利用大数据、自然语言处理、人工智能等新型技术手段,构建多维度、全流程的金融风险识别、评估、预警和处置体系。深入挖掘各类数据,优化风险管理工具,提升自动化风险合规监控水平,解决重点风险领域监管难题,为监管部门、金融机构和市场参与者提供科学决策支持。
九、加强数据治理,打造行业高质量数据集、可信数据空间
遵循证券、银行、保险等领域法律法规、行业标准,建立行业数据标准、数据质量稽核规则、安全防控机制,打造行业高质量数据集、安全可信数据空间,提升数据质量、保障数据安全,促进行业数据流通,发挥数据价值。
十、提高金融服务领域的数据分析能力
加快建设证券期货金融数据分析平台,通过多维度立体化统计分析,深入挖掘各类数据,提升自动化风险监控水平。稳步推动金融行业的数字化转型,加强智能化的科技监管能力,防范化解金融风险,确保金融市场的稳健运行和健康发展。数据架构应能够支持多源异构数据的采集、存储和整合,并满足高并发和大数据量处理的需求;数据治理方案应能够保障数据的一致性、准确性、完整性和安全性,并对数据治理的效果进行评估和持续改进。
十一、强化期货市场服务实体经济能力与风险防控能力
在确保市场合规与风险有效管理基础上,探索应用大数据、区块链、人工智能、物联网等技术,整合宏观经济、行业动态、供应链信息、政策导向、商品价格指数及市场情绪等多源异构数据,合理促进期现货市场数据融合,丰富外部数据应用场景,解决重点风险领域监管难题,优化期货合约设计、风险管理工具及交易监管机制。
十二、隐私计算框架下的金融数据协同应用
基于隐私计算技术体系,建立“可用不可见”的数据共享模式,在保障重要、敏感数据安全的前提下,实现数据跨机构、跨市场、跨领域共享和协同应用,以高质量数据应用赋能高质量金融服务,构建开放、协同、智能的金融新生态。
赛道六:科技创新赛道
一、鼓励科学数据汇聚共享
围绕科学数据开放共享机制,推动海量多源科学数据治理、数据安全与隐私保护等重点场景建设,促进重大科技基础设施、重大科技项目等产生的各类科学数据有效汇聚、高效治理与互联互通,打造跨领域流通的科学数据协同服务网络,发展综合型、智能化、交互式等新型科学数据汇聚模式,推动科学数据有序开放共享和融合利用。
二、推动科技领域人工智能大模型开发
围绕科学数据的质量和准确性,科学数据的标注和分类,科技领域大模型的预训练、微调与推理应用等重点问题,深入挖掘各类科学数据和科技文献资源。通过细粒度知识抽取和多来源知识融合,构建科学知识资源底座,建设高质量语料库和基础科学数据集,提升高质量科学数据供给能力,支持开展人工智能大模型开发和训练。
三、科学数据助力科学研究和技术创新
围绕科学数据成果赋能科学研究、技术创新和产业发展等重点场景,深化科学数据融合应用与深入挖掘,提供高质量科学数据资源与知识服务,推动科学问题与人工智能等技术的深度融合,助力未知领域探索,驱动科学创新发现。聚焦生物育种、新材料创制、药物研发等领域,以数智融合加速技术创新和产业升级,加快培育新质生产力。
四、科学数据加速科研新范式变革
围绕AI for Science等科研新模式,以数据驱动发现新规律、创造新知识、发明新方法。充分依托各类数据库与知识库,利用人工智能、大数据、物联网等技术,推进跨学科、跨领域协同创新,推动科学研究方法的不断进步和发展,加速科学研究范式变革。
赛道七:医疗健康赛道
一、整合汇聚“三医”数据信息,构建“三医”协同发展和治理决策应用场景
系统研究健康大数据模型的开发应用,构建“三医”信息分析应用场景,聚焦以公益性为导向的公立医院改革、以基层为重点的分级诊疗、提高群众满意度等方面,为医改政策制定、执行、评估等提供精准高效的数据支撑。
二、数据流通治理赋能重点人群疾病诊疗和健康管理
助力重点人群友好型医疗卫生服务体系建设,针对老年人、孕产妇、儿童、慢性基础性疾病患者等健康服务人群,打破跨机构、跨场景数据壁垒,构建覆盖重点人群全生命周期的健康数据体系,实现电子健康档案、临床诊疗、公共卫生、居家监测、社会照护等多源异构数据的标准化采集、智能化治理与合规化流通。
三、医疗数据合规协同与“数据不出院”
利用隐私计算等技术,在不归集原始数据的前提下,实现跨医疗机构、跨科室的临床数据协同与价值挖掘。
四、全流程智能医疗质量管理与风险预警
融合手术室、护理单元、院感监测等多源操作与行为数据,构建医疗质量实时监测与风险预警模型,实现诊疗过程合规性检测、医疗差错防范与质量持续改进。
赛道八:医疗保障赛道
一、决策、监管与经办的智能化升级
探索推进人工智能等新技术应用于医保经办服务,优化医保支付审核、基金监管智能化和全流程智能化服务;探索通过多源临床数据智能映射与非结构化文本信息提取等技术,提取非结构化临床文本信息,整合不同术语体系的临床数据,夯实数据基础,促进就医结算、药品耗材监管、价格治理的全过程数字化管理。
二、基于参保人全生命周期医保健康画像的智能服务
通过汇聚、治理和应用多维度的个人医保健康数据,精准绘制包含个人医保档案、财务档案、信息档案等的个人医保画像,并将其转化为参保人可享、可感知的智能化服务,提升医保精细化管理水平和参保人健康获得感,为发展新型医疗服务、智慧养老、健康保险等产业提供支撑。
三、前沿科技与医保服务的跨界探索
探索AI辅助诊断、影像质控与调阅优化等创新应用。探索脑机接口、可穿戴设备、健康传感器等新型载体在具体场景下的应用路径与整合方案。推动数字化技术和设备在长期护理服务质量控制、服务监测及医疗救助对象医疗保障与慈善救助协同等场景的应用。探索基于区块链、隐私计算等数字信任技术,整合多部门数据,构建覆盖药品全链条的“数字信任”体系,实现交易信息可信流转与全流程监管,助力企业资金回笼与智能风险预警,提升医药领域监管与服务效能。探索将规则、价格与行为数据,转化为药品价格智能化监测和分析能力,推动医药价格治理从“人工经验判断”迈向“数据要素驱动”的新模式,提升多层次医疗保障体系的整体效能。
四、医保行业可信数据空间探索与实践
构建医保可信数据流通体系,激活医保数据要素价值,围绕推动医保数据有序开放、深化医保数据开发利用、筑牢数据流通安全屏障、培育数据产业生态,探索医保数据要素市场化配置新路径,发挥数据要素乘数效应。
五、基于真实世界数据的评价
开展药品与医疗服务真实世界医保综合价值评价,聚焦创新药、手术机器人、脑机接口、3D打印肝脏和全磁悬浮人工心脏等人造器官、内镜逆行阑尾炎治疗术(ERAT)等创新医疗服务及相关医用耗材,建立基于中国证据的临床与经济学价值评估体系,探索其准入、定价与医保支付路径,引导产业理性发展,为医保战略性购买提供支撑。
赛道九:应急管理赛道
一、提升安全生产监管能力
围绕矿山、危险化学品、烟花爆竹、重点工贸等高危行业安全生产监管需求,以及城市(超)高层建筑、地下空间、交通枢纽、劳动密集型企业、重点文物保护单位、经营性自建房、室内冰雪娱乐场所、医院病房楼等高风险聚集场所消防安全风险预警需求,构建安全风险预警和隐患智能感知模型,辅助识别潜在安全风险和疑似违法违规行为。
二、提升自然灾害监测评估能力
加强铁塔、电力、气象等多源公共数据融合分析,研发自然灾害灾情监测评估模型,推动数据要素在洪涝灾害短临预警、森林草原防灭火、地质灾害监测评估、低温雨雪冰冻灾害等场景应用,赋能自然灾害灾情监测、预警、研判、评估。开展地震活动、地壳形变、地下流体等监测数据的融合分析,提升地震监测预测预警水平。
三、提升应急管理智能化水平
利用应急管理领域专业知识和数据资源,建设面向指挥调度、监测预警、监管执法、应急救援、政务服务等典型应用场景的高质量数据集,拓展“久安”大模型在风险评估与隐患识别、指挥调度与辅助决策、执法检查与火灾原因调查等场景的应用。推动AR眼镜等智能可穿戴设备、智能机器人赋能实战应用。
四、提升应急管理数据资源开发利用水平
依托可信数据空间、区块链、隐私保护计算等技术,构建应急管理领域公共数据资源合规高效安全流通利用模式,支持跨地域跨主体数据融合分析、数据产品开发,围绕应急管理业务迫切需求,打造典型应用场景,推动数据资源有序开放共享和融合利用。
赛道十:气象服务赛道
一、提高气象防灾减灾能力
加强气象数据与城市运行、自然资源、交通运输、农业农村、住建、水利等数据融合利用,推进气象防灾减灾应用场景,提高灾前预防、灾中调度、灾后复盘的场景化应用能力。面向水电气热交通等城市建设和安全运行不同场景,强化气象影响预报和风险预警,增强城市韧性。深化气象数据与城市规划、重大工程等建设数据融合应用,降低不利气象条件对规划和工程的影响。
二、强化气象赋能增益作用
开发高质量数据集等,加强多模态数据融合利用,探索利用智能体技术,开发面向公众的智慧气象服务产品。加强气象数据与各类通信、导航、监测等数据融合利用,探索利用5G-A基站、智能网联汽车加载的激光雷达、视频等设备,研发气象数据收集新技术,打造数字化气象服务产品。融入冰雪经济、银发经济、康养经济,打造旅游、健康、医养等气象服务新业态。聚焦远洋航运领域需求,深化远洋船舶气象导航数据融合应用,整合海洋气象、海洋环境及船舶航行等多源数据,构建智能气象导航模型,为远洋船舶提供最优航线规划、航行风险预警及航行参数优化建议。打造低空经济气象服务模型,开展预报预警服务,为航线规划、起降场选址、航行安全等提供气象服务保障。
三、提升应对气候变化能力
强化气象数据与经济社会、生态环境、自然资源、农业农村、文化旅游等数据融合应用,打造气候变化风险识别、风险评估、风险预警、风险转移等智能决策模式。聚焦农业、能源、交通、电力、旅游等领域气候风险防范需求,创新各类天气指数保险产品及天气衍生品,推动其落地应用于保险、期货等金融行业。研发气候投融资金融工具,提高经济实体和金融体系对气候变化的适应能力和韧性。
四、开发气象数据决策新模式
强化气象数据与经济社会、生态环境、自然资源、农业农村等数据融合应用,打造气候变化风险识别、风险评估、风险预警、风险转移等智能决策模式。深化气象数据与城市规划、重大工程等建设数据融合应用,降低不利气象条件对规划和工程的影响。推动气象数据在风能、太阳能、水能等企业选址布局、设备运维、能源调度等方面的深度应用,实现新能源企业降本增效。
五、开展气象数据产品新服务
聚焦农业、物流、水利、电力、能源、航空、金融等领域,融合多源气象数据与行业数据,运用统计分析、机器学习等方法,按需开发各种天气指数保险产品及天气衍生品,推动其落地应用于保险、期货等金融行业。深化人工智能、大数据、物联网等技术在全民早期预警中的应用,推动全民早期预警在城市防灾减灾、台风等重大灾害应对、农业气象灾害防御等场景化落地。
六、强化气象数据身份标识应用
推动气象数据身份标识深度嵌入数据采集、处理、流通、应用等数据流通全生命周期,深化在低空经济、能源调度、金融保险、智慧城市等场景数据服务中的应用。推动气象数据身份标识技术融入可信空间等新型数据基础设施,探索建立数据可追溯、可审计、可追责的监管机制,强化气象数据跨行业、跨区域、跨领域融合应用和协同监管,提升数据流通的安全性、透明度与监管效能。
赛道十一:城市治理赛道
一、构建城市运行态势感知体系
全面提升市政基础设施智能化水平,持续强化第五代移动通信网络(5G)、千兆光网覆盖与深度渗透,以城市信息模型(CIM)平台建设为核心支撑,整合燃气、供水、排水、热力、电力、通信、综合管廊、桥梁隧道等市政基础设施运行监测及相关时空数据资源,融入城市生命线安全工程建设理念,增强对管网漏损、城市内涝等城市运行潜在风险的早期识别、动态评估、隐患排查、应急处理及工程建设优化能力。
二、建立房屋建筑统一代码制度
建立房屋建筑统一代码制度,赋予房屋建筑唯一的身份标识,实现新建房屋建筑赋码落图全覆盖。加强房屋建筑全生命周期数字化管理,实现房屋建筑设计、施工、验收、交易、运维、更新改造等全生命周期“一码贯通”。推动房屋建筑编码在城市更新、社区治理、公共服务等领域广泛应用,全面建成房屋建筑全生命周期高质量数据集,夯实智慧城市孪生模型和数据基础,应用人工智能技术,提升房屋建筑全生命周期管理服务水平,增强城市智慧治理水平和能力。
三、提升城市运行管理服务智能化水平
整合归集城市管理、政务服务、交通运行、民生诉求等数据,运用人工智能技术动态识别占道经营、违章搭建、暴露垃圾等城市管理突出问题,开发市容环境整治、交通拥堵疏导、民生诉求快速响应等数据应用场景,提升城市治理能力。
四、强化城市体检与城市更新的数据要素赋能
整合城市(含县城)体检全维度指标数据、城市更新项目数据及国土空间、民生服务、基础设施运行等关联时空数据资源,构建基于数据要素的城市体检与城市更新一体化机制,运用人工智能推动数据要素在城市更新规划编制、项目谋划、建设改造、运维管理、实施评估等关键环节深度应用,实现城市短板问题精准诊断、更新需求科学研判、实施效果动态评估。
五、数智赋能城市信息模型(CIM)平台创新应用
推进AI与CIM平台深度融合,实现基础数据自动转换和智能分析、城市运行态势精准感知和趋势研判、智能问答辅助使用等功能。拓展CIM平台在各领域的应用场景,利用AI算法支撑城市更新智能辅助决策、安全风险智能预警和重大事项协同处置等各类业务场景。
六、提高村镇发展决策科学性
汇聚县镇村产业布局、人口流动、基础设施、生态环境、公共服务、建设和运维投入等多源数据资源,开展综合分析与研判,助力县镇村规划、建设、管理、服务等决策精细化、智能化,为村镇事业高质量发展提供数据支撑。
七、提高住房公积金服务便捷性
探索基于数据要素的住房公积金服务新模式,更好满足人民群众对高质量住房公积金服务的需求。
八、提升住房领域智慧监管与服务水平
在保障数据安全与个人隐私的前提下,推进系统融合、数据联通,优化房屋交易、房屋租赁、保障性住房配租配售智能化监管和服务路径,构建规范、透明、可信赖的住房全链条服务体系。
九、推动工程造价数据智能化应用
整合建设工程项目投资估算、设计概算、最高投标限价、合同价、结算价等全生命周期的数据资源,充分利用大数据、人工智能等先进技术手段,构建工程建设全过程造价管控智能化模型,实现自动采集、自动标识、自动归集、智能加工、智能预警、智慧应用等服务功能。
十、推动房屋全生命周期管理与质量安全监测
融合房屋安全体检、房屋安全管理资金、房屋质量安全保险三项制度,汇聚房屋建筑档案、维修资金监管、房屋维修等数据,推进房屋全生命周期安全监测感知设备应用,构建房屋安全隐患智能研判体系,实现房屋倒塌、外墙脱落及超高层、大跨度建筑、玻璃幕墙等关键领域风险早预警、早处置,提升房屋建筑管理智慧化水平。
十一、推动智慧住区整合与宜居服务场景落地
通过数字家庭、智慧物业、完整社区等领域数据要素的深度挖掘与应用,提升社区在安全防护、便民服务、设施共享、邻里互动等方面的精细化与智能化水平,推动形成“需求感知—服务响应—治理优化”的良性循环。
十二、强化智能建造与建筑工业化协同发展
依托工程全链条数据资源,通过数据要素深度挖掘,培育智能建造产业集群,打造全产业链融合一体的智能建造产业体系,推动建造品质提升与“中国建造”品牌塑造。
十三、推动工程建设项目全生命周期数智化管理
整合工程项目审批业务相关数据资源,坚持数智赋能,推动人工智能在材料审查、流程优化、风险提示、工程造价和决策支持等方面的创新应用,打造智能问答、智能引导、智能预填、智能帮办、智能辅助审批、智能分析等服务支撑。
十四、提升建筑市场智能化监管水平
依托企业资质、人员资格、招投标信息、信用记录等多源数据资源,通过数据融合与智能分析,营造公平、透明、可预期的建筑市场秩序。
十五、推动工程质量安全智能化管控
汇聚工程材料、施工过程、质量验收、安全监管等相关数据资源,依托智能感知设备和模型算法,推动形成“风险早发现、责任可追溯、整改有闭环、防控更主动”的现代化智能监管模式,保障工程质量和施工安全。
赛道十二:绿色低碳赛道
一、优化生态环境治理服务
面向气象和水文耦合预报、受灾分析、河湖岸线监测、城市水环境精细化管理、重污染天气应对、污染源解析与追踪、“天空地”五基协同监测与评估、基于卫星遥感技术的环保技术应用、环境风险预警与应急、环境治理工程智慧应用、环境综合决策分析等需求,通过对生态环境及气象、水利、交通、电力等相关领域数据资源的融合创新应用,支撑生态环境精准化智慧化治理服务。
二、促进资源循环利用
强化对固体废物收集、转移、利用、处置等各环节数据资源的融合创新应用,依托数字技术实现生产端智能化升级、流通环节精准管控、智能回收终端、智能分选系统、再生工艺优化,提升产废、运输、资源化利用各环节效率,促进固废、危废资源化利用。
三、促进生产减排降碳
通过对行业或产品碳排放数据监测、统计、核算,依托数智技术实现实时排放感知网络构建、碳足迹动态追踪、能源系统智能优化、智能核算与报告、碳交易辅助决策、重点领域深度脱碳、负碳技术创新应用,创新能源协同、技术协同、政策协同,服务行业、企业、生产过程减排降碳,提升碳排放管理水平。
四、促进用能效率提升
强化工业生产过程中订单、排产、用电等制造、能源数据的融合创新应用,打造能耗预测、多能互补、梯度定价等创新场景,支撑生产用能效率提升。
五、绿电智能应用与价值实现
构建适配工厂、园区、居民多场景的绿电智能切换与储能协同,聚焦绿色电力的智能调度、高效消纳与价值转化,通过对气象、电网运行、用户负荷、储能状态、碳排放及电力市场等多源数据的融合分析,实现绿电优先使用、用电成本优化和系统运行效率提升;鼓励探索基于虚拟电厂、需求响应、分时电价等机制的绿电消纳新模式,形成“绿电高效利用—用能成本降低—碳资产价值释放”一体化解决方案,实现用电成本优化与碳资产价值提升。
赛道十三:人力资源赛道
一、就业数据监测预警与再就业赋能路径规划
通过贯通汇集发改、工信、人社、市场监管、统计、税务等多部门就业数据,构建覆盖区域、行业、企业等全方位就业监测网络,利用移动支付、市场招聘、社保、工业用电等大数据,动态跟踪岗位供需、重点群体就业及重点企业用工变化。同时,实现失业风险从群体研判到个体识别的早期预警,自动生成包含技能重塑、岗位推荐等“一人一策”再就业赋能路径,并跟踪评估服务效果。
二、就业公共服务、职业指导与职业培训数据分析服务
探索“人工智能+就业服务”应用场景,推动“大数据+铁脚板”服务模式推广应用,为政策制定提供数据支撑。通过实时分析企业招聘需求、技术专利、政策文件、宏观经济等数据,预测未来中短期重点产业和区域的技能需求趋势,同时分析供需匹配、职业发展路径及技能缺口,完善就业信息推送、个性化职业规划、技能提升建议等功能,为求职者提供人岗相适的个性化职业指导与培训课程。
三、重点人群就业画像与精准服务匹配
针对高校毕业生、农民工、就业困难人员等特定就业群体人岗匹配精度不足的难题,通过融合教育背景、技能档案、就业年限、就业形式、从事行业、就业地点、收入情况、参保情况等微观就业行为与宏观产业需求等多维度数据,构建动态、精细的群体与个人就业画像。强化基于画像的智能岗位推荐、个性化职业规划以及中长期发展追踪能力,最终形成服务于个体就业求职、院校专业优化与产业人才储备的智能解决方案。
四、新就业形态劳动者数据服务与权益保障
聚焦网约配送员、网约车司机等新就业群体的现实痛点,探索基于数据要素的创新管理服务与权益保障新模式。重点研究如何通过合规采集和融合平台就业、接单、收入、工作时间、工作轨迹、保险缴费等数据,构建职业伤害风险预警模型;研发平台算法公平性与透明度监测工具,探索劳动者个人数据授权与安全存证方案,构建新就业群体智能画像,提升管理服务质效。
五、人才评价数字化、智能化创新应用
在人才强国战略指引下,传统人才评价模式面临评价维度单一、效率偏低、精准度不足、动态性滞后等痛点,难以适配新时代多元化、复合型人才的发展需求。聚焦“数据要素+人才评价”融合创新,鼓励依托多源人才数据资源,运用数字化技术、智能化算法,探索人才评价的技术突破、服务升级与管理优化路径,构建科学、高效、精准、动态的人才评价体系,为政府人才政策制定、企业人才选拔培养、社会组织人才服务提供支撑,助力人才价值精准挖掘与高效匹配。
六、跨区域人力资源协同调度与保障
聚焦大规模、有组织的人力资源跨区域流动场景,整合劳动力资源供给、目的地产业需求、实时招聘信息、技能培训资源及基本公共服务数据,构建智能匹配与路径规划系统,推动实现从“人找岗位”到“岗位适配人、服务跟随人”的模式转变,为劳动者提供涵盖岗位推荐、技能升级、行程安排、权益维护的全链条数字化保障。
七、人力资源服务行业智能升级与合规发展监测
为推动人力资源服务业高质量发展,一方面,要求开发深度理解岗位与人才语义的智能匹配及人岗协同推荐算法,提升服务效能;另一方面,鼓励基于行业机构的运营数据和市场行为数据,构建行业景气指数、服务主体信用评级、业务合规性监测及市场风险预警等数据产品,为行业创新服务、优化运营与政府精准施策提供量化依据。
八、农民工公共服务精准供给机制创新
融合社区、教育、医疗等多源公共服务数据,为农民工及其家庭构建精准画像。通过系统分析其生活、就业与发展需求,设计智能化服务机制,实现住房保障、子女入学、技能培训、医疗健康等关键服务的主动推荐与便捷办理,打造个性化、一站式的线上服务通道,推动公共服务普惠均等。降低农民工获取公共服务的门槛,切实增强其在城市生活中的获得感、幸福感、安全感。
赛道十四:体育发展赛道
一、智能科学健身指导方案创新
依托人工智能、大数据、5G、可穿戴设备等技术手段,为用户提供个性化科学健身指导,实现健身方案精准匹配与动态优化,助力群众便捷开展科学健身。
二、数据驱动与技术赋能赛事运营升级
利用数据要素优化赛事筹备、报名、赛程编排、后勤保障、现场执行、赛后复盘等环节,基于人工智能技术构建智能辅助裁判系统,采用沉浸式技术、视频分析、计算机视觉等技术提升观赛体验,促进赛事运营全链条提质增效。整合气象、交通、医疗、场地安全、参赛人员健康、舆情等多源数据,运用大数据分析、AI预警模型等技术,实现对赛事风险的提前识别、分级预警与应急处置辅助决策,保障赛事安全有序开展。
三、智慧体育场馆数据化运营与管理
基于场馆人流、设施使用、环境、票务、场地预约等数据,构建数据驱动的智慧场馆管理模式,优化资源调度与运维管理,降低场馆运营成本,提升场馆服务水平与商业价值。
四、体育领域智能舆论治理与生态净化
运用大模型、人工智能、自然语言处理等技术,构建体育领域舆情智能分析与治理体系。精准识别整治“饭圈”乱象、“网络暴力”等不良风气,强化正面体育精神传播,营造清朗体育舆论环境。
五、体育产业运营与融合创新
聚焦体育产业多场景数据应用与融合发展,通过整合赛事、场馆、文旅等多源数据,构建体育消费画像和预测模型,推动消费扩容、业态创新与精准供给;围绕体育赛事开展数据整合与分析,构建资源配置效率和公共投入绩效;推动体育与文旅、交通、气象等领域数据协同,打造体旅融合、客流预测、安全管理等应用方案,促进产业协同发展。
六、体育产业新业态培育
围绕体育新业态场景,探索数据要素在产品创新、服务升级和商业模式构建中的应用解决方案,鼓励数据驱动的新模式创新,培育体育产业新质生产力。
七、体育用品制造转型升级与国际化发展
围绕体育用品制造企业转型升级与“出海”发展需求,探索数据驱动的产品研发设计优化、智能制造协同、国际市场需求分析、品牌与渠道布局及风险预警应用场景,形成体育用品制造与国际化发展数据应用解决方案,提升我国体育用品制造数字化、智能化和国际化水平,增强全球价值链竞争力。
赛道十五:文物保护利用赛道
一、文物安全防护
面向文物安全防护典型应用场景,实现文物本体状态以及赋存环境监测的多源数据感知融合,并探索数据驱动的文物本体与环境协同作用的病害发育机理,劣化过程分析和预测;面向区域或全行业,开发基于数据的文物风险识别、评估、预警、处置后评价技术与创新应用。
二、文物保护修复
面向长久保存需求,构建数据辅助的文物及赋存环境自适应调控策略和保护修复方案决策机制,推动文物保护工作的科学化与精准化;基于多维度文物监测数据与历史修复档案,实现科学的文物健康评估;开发面向各类型文物分析检测的专题数据库、不同时期不同地域文物材料样本数据库,为文物全生命周期保护提供科学数据支撑。
三、文物研究阐释
综合应用自然语言处理、知识图谱和大语言模型技术,整合考古报告、学术成果、修复记录,构建文物专题数据库与知识体系;研发实现智能检索、关系挖掘、多模态数据交叉验证的考古发现、文物溯源等辅助工具;建设文物知识智能分析与利用服务模式,创新文物研究范式。
四、文物资源管理
健全文物管理体系,融合文物基本信息、影像资料、三维模型、检测数据等多源数据,开发覆盖文物核定、建档、规划、修缮、利用等全业务流程,推动文物管理动态化、精细化、数字化转型;推动实施规范化、标准化、智能化的文物数据汇聚、标注、治理和登记,保障文物资源数据来源可信、流程可溯、质量可靠。
五、文物活化利用
将最新的AI技术与文物数字化相结合,开发针对壁画、大遗址、复杂外观文物的高效采集、加工、呈现方法,提高文物数字化采集效率、创新数字化采集及应用模式;研发面向文物虚拟复原呈现的AIGC技术、展览展示及智能导览系统;基于文物高清影像、三维模型进行素材再造、文创开发与场景创新,培育可持续的文物数据活化应用生态。
赛道十六:中医药赛道
一、中医药高质量数据集建设
聚焦中医药特色优势,打造如名老中医临床诊疗数据、中医优势专科专病数据、中药新药研发等数据标注准确、应用成效突出的高质量数据集,支撑人工智能在中医药领域应用落地。积极培育中医药行业可信数据空间,探索建立符合中医药特点的数据共建共享共用及安全流通机制。
二、数智赋能中医药服务能力提升
加强中医诊疗服务数据采集、使用和治理。推动中医药领域健康监测设备和中医治未病健康管理系统、“人工智能+中医医疗”等相关应用系统研发应用。推动数智赋能基层中医药服务、少数民族医药服务能力提升,推进具身智能技术在中医药服务中的应用,打造智能辅助诊疗、智慧共享中药房、数字中医馆等典型应用场景。
三、数智赋能中药产业高质量发展
加强从中药材种植、采收、加工、流通到处方流转、审方、调剂、配送、临床应用及效果评估等全产业链各环节全周期数据协同利用,完善中药从生产到消费的关键信息溯源体系,探索建立中药材交易数字化与供应链协同发展机制,提升中药产业管理能力。加强数智化车间、数字孪生工厂、工业互联网技术等在中医药产业的建设应用。
四、数智赋能中医药人才培养和文化传播
利用数智技术复现名老中医专家诊疗经验,总结跟师学习、临床实践和疗效等情况。推动中医药数智化教育教学资源建设利用。加强中医药教育文化服务数字化基础设施和服务平台建设利用,推进中医药知识库、中医药古籍数据库、中医药数字图书馆、中医药数字博物馆建设利用。运用AR、VR等技术,打造面向大众、可感可知的沉浸式中医药服务体验应用。
五、数智赋能中医药科研创新与成果转化
研究构建中医药科研多源数据融合治理体系,形成配套的数据质量控制、标准规范与开放共享机制。深入挖掘中医证候规律,探索中药作用机制,构建真实世界研究(RWS)与循证评价模型,形成支撑中药新药、经典名方及院内制剂研发的数据解决方案,加速科技成果向临床应用转化。
六、数智赋能中医药治理能力提升
围绕中医药管理部门、中医医疗机构、中医药科研机构、中医药相关企业等精细化治理需求,利用数智技术实现运营数据动态监控、智能预警和风险防控,探索中医药科学决策和精细化管理,提升决策科学化、精准化水平,推动中医药治理能力提升。
赛道十七:数据基础设施赛道
一、数据基础设施原生应用场景赋能
依托数据基础设施体系,充分发挥跨主体联合加工、匿名化流通、数据使用控制计量等数据流通关键支撑能力,打造设施支撑前沿领域和重点行业的高价值小切口、规模化赋能民生、潜力创新应用等各类场景,形成数据基础设施跨主体协同、高性能调用、高安全保障的新模式、新业态。
二、数据基础设施技术应用创新
鼓励数据基础设施深化数据编织、智能体协同等核心技术攻关与多技术融合创新应用,提升数据汇聚共享、开发利用、流通交易、交付应用等关键环节的效率与质量,支撑数据大范围、低成本、高效率的安全流通利用场景落地,形成有利于数据要素价值释放、可复制的数据基础设施建设解决方案。
三、数据基础设施运营机制探索
面向数据基础设施运营中的权益分配、利益保护、生态协同等环节,探索构建设施“建设投资—场景运行—收益反哺”的市场良性循环机制。探索运营机制落地运行,健全一体化安全保障协同,丰富场景化产品和服务供给,强化设施应用供需对接,打造多元主体繁荣生态,广泛吸引各类数据主体接入并依托设施开展数据流通利用活动,助力数据要素价值释放。
四、多源异构算力资源池化
推动算力资源统一接口协议设计、分布式池化编排算法、跨域资源整合、资源动态聚合等技术在算力基础设施领域的应用,探索异构算力资源的抽象建模与池化封装技术,实现算力资源的集约化整合。鼓励构建分布式算力池化系统,研发覆盖算力资源标准化接入、池化资源统一管理、实时状态同步的一体化解决方案,支持算力资源的动态入池与出池、跨节点资源聚合与拆分等能力,适配模型规模化训练需求,提升算力资源统筹配置效率。
五、算力资源智能感知与监测
依托轻量化通信协议、流式数据处理、智能分析等技术手段,构建算力监测体系,突破散点监测数据轻量化无侵入采集、多源监测数据融合、流数据实时高效汇聚、任务负载与使用情况建模等关键技术,实现分布式异构算力设施运行状态的实时感知与多维刻画,有效支撑算力高效配置。鼓励构建算力自动化监测系统,支持算力使用行为的精细化计量、异常行为的智能识别,实现算力资源的态势感知,全面准确掌握算力底数。
六、异构算力资源精准匹配与智能协同调度
围绕提升算力资源响应效率,鼓励算力基础设施主体打通算力底层资源,提升精细化、智能化水平。针对模型训练等核心需求,设计调度策略,实现算力资源与数据、任务的高精度匹配;突破多维资源识别、任务特征建模、智能调度策略生成等关键技术,支持基于业务优先级、服务质量、成本约束的复合调度决策。鼓励基于策略构建算力资源调度平台,通过动态资源分配、碎片化算力精准回收等技术,实现算力资源负载均衡、空闲算力高效盘活、异构算力高效利用,为数算资源高效协同奠定基础。
七、绿色算电融合技术及运营模式探索
聚焦算力基础设施用能成本高问题,强化算力基础设施节能高效运行。围绕绿电直供、电力算力联合调度等方向,开展源网荷储一体化、虚拟电厂、负荷预测、算力调度等技术创新,实现算力任务与绿电资源、电网负荷时段的优化匹配,并探索运营模式,提升算力设施节能降碳水平。鼓励推进算力系统与电力系统间标准化数据接口对接、双向数据交互,运用人工智能、大数据分析及源网荷储一体化等关键技术,促进电力与算力双向赋能,实现算力绿色高效发展。
附件2
2026年“数据要素×”大赛全国总决赛推荐审核方案
一、总决赛项目推荐范围
为充分提高社会各界参与度,秉持开门办赛原则,总决赛参赛项目包括两方面来源:
1.地方分赛通过省级数据管理部门择优报送项目晋级总决赛,经审核后纳入全国总决赛,地方分赛推荐数量不超过34个(如联合办赛则推荐晋级名额分别不超过35个,其中中小企业比例不少于30%),各地方可根据本地实际,合理选择推荐相关赛道项目数量。
2.有关主体举办的数据类赛事推荐优秀项目,经审核后纳入全国总决赛,每个赛事推荐优秀项目不超过2个。
3.所有总决赛参赛项目纳入总决赛相关赛道评审,且只能归属一个赛道。
二、省级数据管理部门推荐资格流程
5月20日前,拟承办地方分赛的省级数据管理部门,应向组委会秘书处提交办赛申请及分赛方案等材料。8月30日前,承办地方分赛的省级数据管理部门,应向组委会秘书处提交地方分赛举办情况相关材料,包括省内推荐规则、遴选过程、评审专家名单、宣传和成果转化情况等,同步报送推荐项目名单及相关材料。
三、其他数据类赛事推荐资格审核方案
(一)基本要求
1.赛事申请机构要求
申请机构应为依法注册、具备独立法人资格的企业或社会组织,且近三年内无违法违规记录,无任何中央和地方有关部门对申请机构的警告、通报及行政处罚记录。
2.赛事主题和参赛范围
赛事主题应契合“数据要素×”大赛要求或包含数据要素相关主题,推荐参赛方案应聚焦推动数据要素高水平应用,以推进数据要素协同优化、复用增效、融合创新作用发挥为重点,有助于带动数据要素高质量供给、合规高效流通,充分实现数据要素价值。
行业性赛事的主题应契合总决赛17个赛道中的一个或多个,参赛项目应不少于200个。
区域性赛事的覆盖范围应达到省级或以上,参赛项目应不少于200个。
3.赛事组织形式
(1)国家部委主办或指导的相关赛事。
(2)国家级学会(协会)主办或指导的全国性赛事。
(3)央国企或行业龙头企业主办或承办的、具有较大社会影响力的行业性赛事。
(4)为保证赛事公益性,拟推荐至全国总决赛赛事组织方不得向参赛团队收取任何参赛费用。
(二)申报材料要求
1.申报文件包含以下内容:
(1)第三方赛事申请函:包含机构基本信息、申报基础条件说明、赛事组织能力阐述及过往案例简述。
(2)赛事方案:申请机构需在规定时间内提交完整的赛事方案,内容涵盖赛事主题、目标定位、组织架构、赛道赛题内容、赛程安排、评审机制、评审专家名单、获奖权益、技术保障、宣传推广安排、风险防控措施及赛后追踪机制。
赛程安排需明确各阶段的时间节点、任务要求与衔接方式。
评审机制应明确专家遴选标准与回避制度,确保赛事公平公正,专家应具备数据要素领域的专业知识与丰富经验,能够从技术、应用、商业等多个维度对参赛项目进行客观评价。
风险防控措施需涵盖数据安全、知识产权保护及突发事件应急预案。数据安全方面应制定数据采集、存储、传输、使用等环节的安全管理制度与技术防护措施;知识产权保护需明确参赛作品知识产权归属与使用规则;突发事件应急预案应包括自然灾害、技术故障、安全事件等各类突发情况的应对措施与责任分工。
赛后追踪机制应包括获奖项目落地支持、成果孵化对接及持续运营服务等。
(3)证明材料:法人登记证书、过往主办的赛事案例材料(证明机构具备赛事组织或相关领域服务的能力与经验)。
(4)承诺书:所有材料须真实有效,一经发现虚假信息,立即取消申请资格。申请机构须承诺配合主办方进行全过程监管,按要求定期提交进展报告,并在赛事结束后完成总结评估。所有赛事成果知识产权归主办方所有,参赛作品未经许可不得擅自使用。进展报告应包括赛事筹备、实施过程中的各项工作进展、遇到的问题及解决方案等内容;总结评估应全面分析赛事的成效与不足,提出改进建议与未来发展方向。
(三)推荐资格审核
5月30日前,拟推荐优秀项目至全国总决赛的相关赛事组织单位,应向组委会秘书处提交推荐申请及赛事方案等材料,组委会秘书处将对赛事推荐资格进行统一审核及公示。
8月15日前,获得推荐资格的赛事组织单位向组委会秘书处提交赛事举办情况的材料,包括赛事组织基本情况、赛事主题和赛道设置、评审专家名单、评审规则、评奖遴选过程、参赛团队获奖情况、宣传和成果转化情况等,同步报送推荐项目名单及相关材料。组委会秘书处组织专家对推荐项目进行统一评审,符合要求的纳入全国总决赛。
四、参赛团队及项目资格审核方案
(一)参赛团队要求
每个参赛团队只能提交1个参赛项目进入总决赛,每个参赛代表只能代表1个团队参加比赛,不允许通过多个推荐渠道重复取得总决赛参赛资格。
(二)资格审核流程
大赛组委会秘书处负责对地方分赛晋级项目和各渠道推荐项目进行形式审核。
1.检查参赛团队信息和参赛项目材料是否形式完整。
2.通过团队成员身份信息、项目信息核验参赛团队是否存在跨渠道重复推荐、人员跨团队重复参赛的情况,如发现相关情况,将与推荐单位核实情况,核实后取消该参赛团队参加总决赛的资格,并进行公示。
(三)其他要求
因团队重复参赛取消资格等原因,需要递补或调整参赛队伍名单和材料的,应在接到秘书处通知后一周内补齐。逾期未完成材料提交或补充的,将视为弃权。
全国总决赛入围名单将于总决赛前统一公布,并进行为期7天的公示,如有异议请及时反馈大赛组委会。
五、风险管控机制
(一)违规收费处理
若申请机构违规收取参赛或赛事咨询、培训等相关费用,一经查实,大赛组委会将永久取消其参与“数据要素×”大赛及相关活动的机会,相应费用应退回缴纳单位或个人。
(二)数据安全与隐私保护
赛事组织过程中,申请机构需严格遵守国家数据安全法律法规,建立完善的数据安全管理制度与技术防护措施。对参赛团队提交的数据与信息,应采取加密存储、访问控制、数据备份等措施,确保数据的安全性与保密性,对于出现数据安全风险的赛事活动,大赛组委会将取消其参与“数据要素×”大赛及相关活动的机会。
(三)知识产权保护
申请机构应明确参赛作品知识产权归属与使用规则,在赛事宣传、成果展示等过程中,尊重参赛团队的知识产权。未经参赛团队书面许可,不得擅自使用参赛作品进行商业开发或传播。若发生知识产权纠纷,申请机构应积极协助主办方与参赛团队进行沟通协商,妥善解决问题。如因机构原因导致纠纷扩大或造成不良影响,大赛组委会将视情取消其参与“数据要素×”大赛及相关活动的机会。
(四)赛事公平性保障
评审过程中,专家应严格按照评审规则与标准进行独立评审,不得接受参赛团队或相关利益方的贿赂、礼品或其他不正当利益。若发现专家存在违规行为,将取消其评审资格,并视情节轻重给予相应的处分。同时,申请机构不得干预评审过程或结果,不得通过不正当手段影响专家评审意见。如有违反,大赛组委会将取消其参与“数据要素×”大赛及相关活动的机会。
附件3
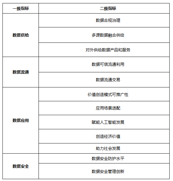
2026年“数据要素×”大赛评价指标
一、行业赛道评价指标

二、数据基础设施赛道评价指标

