新版《商用密码应用安全性评估量化评估规则》发布

中国密码学会
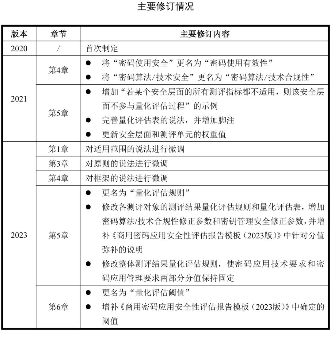
按照相关工作安排,中国密码学会密评联委会组织修订了《商用密码应用安全性评估量化评估规则》,日前正式发布,供相关单位开展商用密码应用与安全性评估工作参考。

本文来自中国密码学会。

按照相关工作安排,中国密码学会密评联委会组织修订了《商用密码应用安全性评估量化评估规则》,日前正式发布,供相关单位开展商用密码应用与安全性评估工作参考。

4d2d9464a416b0e266cdeaeefec1b03d (1).jpg

4d2d9464a416b0e266cdeaeefec1b03d (1).jpg

4d2d9464a416b0e266cdeaeefec1b03d (1).jpg

4d2d9464a416b0e266cdeaeefec1b03d (1).jpg

4d2d9464a416b0e266cdeaeefec1b03d (1).jpg

4d2d9464a416b0e266cdeaeefec1b03d (1).jpg

4d2d9464a416b0e266cdeaeefec1b03d (1).jpg

4d2d9464a416b0e266cdeaeefec1b03d (1).jpg

4d2d9464a416b0e266cdeaeefec1b03d (1).jpg

4d2d9464a416b0e266cdeaeefec1b03d (1).jpg

4d2d9464a416b0e266cdeaeefec1b03d (1).jpg

THEEND

最新评论(评论仅代表用户观点)

更多
暂无评论