本文来自微信公众号“DVBCN中广5G”,作者/ZERO。
DVBCN注意到,2月20日广东省广播电视局公示了2024年广东省广播电视局(本级)部门预算,值得注意的是本次也就2024年超高清电视发展奖补项目情况做了说明。

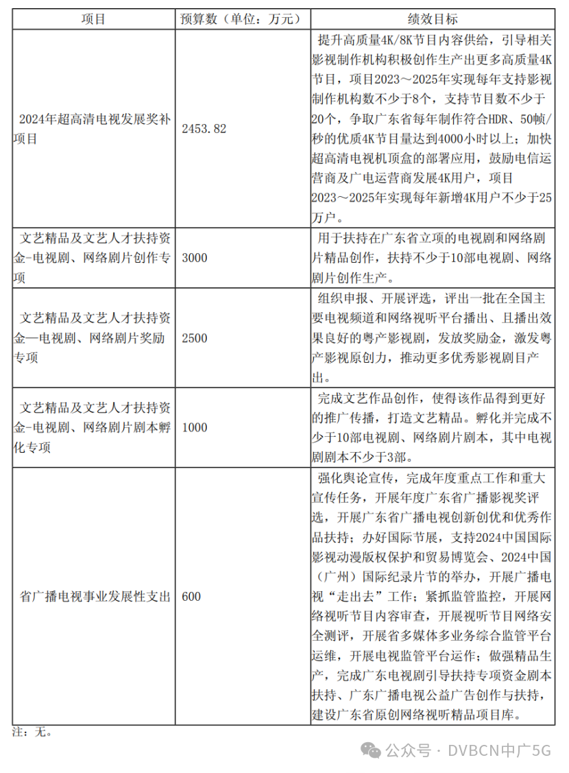
在广东局列举的2024年本部门重点项目绩效目标情况中,“2024年超高清电视发展奖补项目”预算为2453.82万元。绩效目标方面具体指出,该项目旨在提升高质量4K/8K节目内容供给,引导相关影视制作机构积极创作生产出更多高质量4K节目,项目2023~2025年实现每年支持影视制作机构数不少于8个,支持节目数不少于20个,争取广东省每年制作符合HDR、50帧/秒的优质4K节目量达到4000小时以上;加快超高清电视机顶盒的部署应用,鼓励电信运营商及广电运营商发展4K用户,项目2023~2025年实现每年新增4K用户不少于25万户。
另外在“广东省广播电视事业发展性支出”预算为600万元,绩效目标方面具体指出,该支出旨在强化舆论宣传,完成年度重点工作和重大宣传任务,开展年度广东省广播影视奖评选,开展广东省广播电视创新创优和优秀作品扶持;办好国际节展,支持2024中国国际影视动漫版权保护和贸易博览会、2024中国(广州)国际纪录片节的举办,开展广播电视“走出去”工作;紧抓监管监控,开展网络视听节目内容审查,开展视听节目网络安全测评,开展省多媒体多业务综合监管平台运维,开展电视监管平台运作;做强精品生产,完成广东电视剧引导扶持专项资金剧本扶持、广东广播电视公益广告创作与扶持,建设广东省原创网络视听精品项目库。
根据先前广东省广播电视局公示的2024年超高清电视发展奖补资金分配方案,本次奖补中,中国广电旗下子公司中广电传媒有限公司,广东省广播电视网络股份有限公司及子公司广东弘视数字传媒有限公司,中国广电广州网络股份有限公司及子公司广州珠江在线多媒体信息有限公司、广东优创合影文化传播股份有限公司等广电有线系均获得了相应补助分配资质。
以上这些广电网络公司及其子公司的涉广东省2024年超高清电视发展奖补涉及到了制作奖补、推广奖补两个具体类别,涉及奖补金额约1373.23万元。业界许多人士应该有所了解,实际上包括中国广电及各地众多广电网络公司多年来也布局投资了一些内容制作分销及广电传媒、院线等等方面的业务,但并未对整体业务结构产生特别大的影响。
另外,还有广东南方新媒体股份有限公司、中国电信股份有限公司广东分公司、中国联合网络通信有限公司广东省分公司三家IPTV播控或传输公司也获得了相应补助资质。
四家运营商企业在方案公示时发展的4K用户情况如下:
1)广东省广播电视网络股份有限公司,拟奖补金额417.24万元,奖补类别为推广奖补,涉及拟奖补4K用户数50.34万户;
2)中国广电广州网络股份有限公司,拟奖补金额35.64万元,奖补类别为推广奖补,涉及拟奖补4K用户数4.3万户;
3)中国电信股份有限公司广东分公司,拟奖补金额512.23万元,奖补类别为推广奖补,涉及拟奖补4K用户数61.8万户;
4)中国联合网络通信有限公司广东省分公司,拟奖补金额34.89万元,奖补类别为推广奖补,涉及拟奖补4K用户数4.21万户;
按照广东广电局下发的《2024年超高清电视发展奖补实施方案》,用于支持4K/8K内容制作和扩大4K电视收视规模,奖补金额总计5000万元。
1)对各影视制作机构制作的并经省内播出平台于2022年7月1日至2023年6月30日播出的符合国家或行业标准的4K节目内容,以及能够提供证明材料证明制作完成日期在2022年7月1日至2023年6月30日的符合国家或行业标准的8K节目内容,按照一定的评价标准给予补贴,奖补金额不低于3500万元;
2)对于各影视制作机构购买精品电视剧4K素材重制或合作重制符合标准的4K电视剧给予补贴,奖补金额不超过500万元(下称重制奖补);
3)鼓励电信运营商及广电运营商采取稳步降低4K电视套餐资费、更换超高清智能机顶盒和智能网关等方式,发展4K用户,扩大4K电视收视规模,依据2022年7月1日至2023年6月30日内新增4K用户数给予补贴,奖补金额1000万元。
其中,省内播出平台是指2个电视频道和4个点播平台,即广东广播电视台广东综艺频道、广州市广播电视台南国都市频道、广东省广播电视网络股份有限公司“广东广电网络”点播平台、中国广电广州网络股份有限公司“珠江数码”点播平台、深圳市天威视讯股份有限公司“天威视讯”点播平台、广东南方新媒体股份有限公司“广东IPTV”点播平台。要求点播类4K节目不宜对不同点播平台有排他性播出设置,鼓励点播类4K节目在多个点播平台播放。
另据DVBCN了解,在2023年超高清电视发展奖补资金分配方案中,广东省广播电视网络股份有限公司凭借80.28万的4K用户数可获得245.47万元的补助金额,深圳市天威视讯股份有限公司凭借0.7132万的4K用户可获得2.18万元补助,中国广电广州网络股份有限公司凭借14.76万的4K用户可获得45.14万元补助。
根据2024年1月广电总局的消息,广东省加快关停标清电视频道,广东省级、市级台电视频道已全部高清化,县级台电视频道高清化率也超过75%,经批准开办超高清电视频道有3个,有线电视网络和IPTV的超高清电视用户超过2500万户。
