
本文来自微信公众号“天翼智库”,作者/于明月、胡雪原。
随着数字化进程的加深加快,触角已延伸至生活的方方面面。但不可否认,社会边缘的特殊群体,如老年人、偏远地区居民和残障人士等,对于数字化新业态、新模式愈发无所适从,获取信息存在严重阻碍,影响社会包容性发展。因此,推进信息无障碍建设势在必行,身为数字化前锋的运营商更负有不可推卸的责任,应积极从产品、服务、践行社会责任等多方面落实和消除信息障碍,补齐信息普惠短板。
推进信息无障碍建设是大势所趋
1.政策引领:建设信息无障碍是数字包容时代发展的新需求
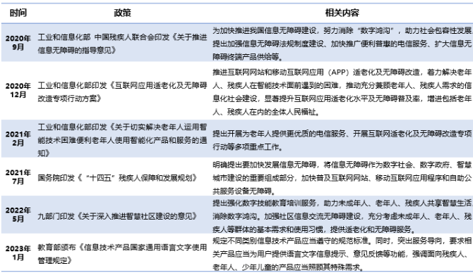
国务院明确提出要加快发展信息无障碍,将其作为数字社会、数字政府、智慧城市建设的重要组成部分。工业和信息化部制定多项政策,推动开展适老化及无障碍改造、扩大适老化及无障碍终端产品供给及服务提供等多项工作。保障所有人在任何情况下都能平等、方便地获取和使用信息,是实现数字时代社会包容发展的必然路径,也是实现全民共享数字化发展红利的必然要求。

2.技术驱动:人工智能、物联网等技术发展为信息无障碍建设奠定坚实基础
技术是信息无障碍建设的重要驱动力,通过信息化、数字化手段改善现有产品功能,可以帮助老年人、残障人士更加友好、便捷地享受信息无障碍服务。如chatGPT、AIGC等通过语音识别、语音合成、图像识别、自然语言处理等技术,能为有视觉、听力、语言障碍等人士提供语音助理、图像描述系统、聊天机器人等信息服务;物联网技术能提供多样化的信息载体和交互方式,如基于物联网技术的智能盲杖、智能手表等设备,可以让有视觉障碍和老年人等特殊群体更方便地获取信息。
3.企业发展:关注特殊人群细分需求有助于企业提升品牌形象与自身竞争力
企业可持续发展不仅需要关注经济价值,更应关注自身的社会价值实现。运营商推进信息无障碍建设是树立企业品牌形象、提升自身竞争力的重要契机。一方面,关注老年、残障人士、偏远地区等特殊人群的信息消费,可以提升品牌形象,树立开放包容、普惠全民的良好口碑。另一方面,特殊人群对通信产品、服务的需求更加定制化、精细化,需要运营商深入了解其需求痛点,创造真正有用、被需要的产品服务,特殊人群市场将成为运营商突破发展瓶颈、提升自身市场竞争力的重要突破口。
国内外运营商在信息无障碍建设领域的先进做法
1.产品:在智能产品功能、通信套餐资费方面满足特殊群体信息无障碍需求
在智能产品开发方面,由AT&T控股的DIRECTV开发了专门为视障人群设计的体验电视。通过内嵌U-Verse应用程序和具备文本转换语音功能的屏幕阅读器,视障人群可以使用语音视图及对讲功能完成菜单控制。此外,还可利用描述性视频服务功能,将节目关键视觉元素的音频描述嵌入画面的空白停顿中,当电视端播放画面处于无声阶段,会出现语音旁白解说无声场景,帮助视障用户更连贯、完整获取电视节目信息。
北京联通推出针对听力受损人士开发的创新成果——联通听语灵AR智能字幕眼镜。该眼镜集阵列光波导显示、骨传导、实时云端转译等前沿技术于一体,能实现将对方说话的语音内容实时转换成字幕呈现在眼镜屏幕上,听障人士通过镜片就能直观看到对方说话的内容,完成无障碍沟通。
在通信套餐资费方面,SKT、LG U+都推出面向残疾人、低收入阶层、基础养老金领取者等群体的新套餐及折扣,确保弱势群体的普遍信息服务。相比正常套餐来说,新套餐在通话时长、流量上给予了较大补贴。
LG U+推出面向弱势群体套餐

来源:LG U+公开资料
2.服务:在通信设计、客服方面提供多元化无障碍信息服务
在通信服务设计方面,中国联通与腾讯合作推出畅听王卡,附加针对听障人群的文字语音实时转换服务,听障用户可以通过“畅听小助手”APP便捷接入通话,对方语音实时转写成文字,听障用户则编辑文字回复,文字也会实时转换成语音发送给对方。中国移动推出的5G新通话服务也面向听障、老人群体提供了语音转文字功能,还提供了屏幕共享、远程协作、与虚拟数智人通话等特色服务来满足特殊人群的无障碍沟通需求。
在客户服务方面,LG U+积极响应韩国政府推行的数字包容新政,在为客户提供售后及咨询服务时,客户中心设置视频通话及提供手语咨询服务,为听障人士解决产品使用过程中遇到的问题,视障人士还可直接与专门的客服代表联系,方便快捷解决问题。法国运营商Orange的作法与LG U+类似,针对不同残障人士,增加法语手语、盲文等多种形式的客户联系服务。

来源:LG U+公开资料
3.践行社会责任:为特殊群体开展数字技能培训,提供无障碍工作环境
SKT开展了各种信息通信技术教育项目,以消除弱势群体之间的数字鸿沟。2021年,SKT组织产学研联盟,通过为福利盲区的儿童开设编码课程、为老年人开设数字设备教学、为不同类型残疾人量身定制软件编码教育等方式,促进弱势群体的数字能力建设,提升数字素养,并创造就业机会。
沃达丰致力于创造无障碍的工作环境,以充分满足残障人士在工作中的需求。2021-2022年,沃达丰举办了六次无障碍研讨会,探讨面向残障人士的包容性技术,如在Office 365现有工具中支持高对比度主题调节、屏幕听读工具等无障碍功能,同时还将残疾人辅助技术标准(WCAG AA)嵌入到采购和内部开发流程中,确保采购的所有新平台、产品或工具与辅助技术兼容。
建议与启示
数字时代信息无障碍建设,运营商可以学习和借鉴国内外企业先进做法和经验,从产品设计、客户服务、践行社会责任方面重点发力,提升产品和服务的包容性,为特殊群体提供培训、就业、通信咨询等公益性服务,助力特殊群体更好融入数字社会。
在产品设计方面,围绕特殊人群的需求痛点,针对障碍细分群体,完善现有智能产品功能,如增加手势、触屏控制以及振铃振动、LED闪光灯、隐藏式字幕等无线辅助功能;针对特殊群体制定无障碍通信资费方案,在话费、语音、流量等方面给予优惠倾斜;在客户服务方面,针对不同特殊群体推出手语、语音转文本等多种形式的客户咨询;在践行社会责任方面,广泛与残联、科技企业、公益组织合作,为特殊人群提供社交、就业、日常生活所需的数字技能培训和活动,帮助他们在数字社会中找到价值感。
