数字经济发展,加之疫情倒逼,近几年各行各业都在加速数字化转型建设,在线办公市场需求亦不断激增。亿欧智库研报显示,2021年数字化办公市场规模达到973.89亿元,预计于2022年突破千亿大关达到1135.23亿元,至2025年将达到1768.16亿元,整体增速保持平稳。
在次形势下,越来越多企业也加快了部署数字化办公平台的步伐。市面上OA厂商众多,如何才能选到适合自己的OA呢?作为一个关注协同办公与OA系统10多年的老兵,笔者提供一点粗浅见解。以下从百度指数、综合实力、技术平台、产品功能、生态合作、实施与服务6大维度,对泛微、蓝凌、致远互联3家头部OA厂商进行对比分析,供大家参考。
一、百度指数
百度指数是以百度海量网民行为数据为基础的数据分析平台,是当前互联网乃至整个数据时代最重要的统计分析平台之一。百度指数的意义在于,可以呈现出某个关键词在百度的搜索规模有多大,一段时间内的涨跌态势以及相关的新闻舆论变化。简而言之,关键词的百度指数越高,说明这个关键词在指定时间段内的关注度越高。某种程度上,产品关键词的指数也反映了用户量及潜在增长量。
笔者查询了近30天以来,泛微OA、致远OA、蓝凌OA三大关键词的百度指数。就整体日均值而言,蓝凌OA、致远OA、泛微OA、分别为604、267、245,蓝凌OA排名最高;就移动日均值而言,蓝凌OA、致远OA、泛微OA 467、105、90,蓝凌OA排名最高。

▲百度整体指数
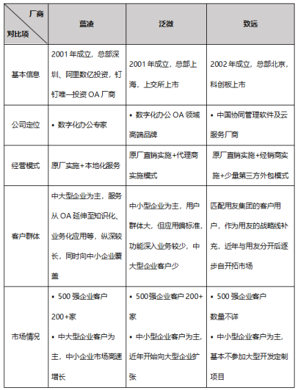
二、综合实力
泛微、蓝凌、致远互联都是同时期成立的老牌OA厂商,泛微、蓝凌都是在2001年成立,比致远互联年长一岁。三家厂商的实力也都获得了资本层面的认可,泛微、致远相继上市,蓝凌也获得了阿里数亿元的战略投资,成为钉钉唯一投资的OA厂商,3家公司的成长性看起来都是比较可观的。
在市场方面,3家企业各有所长。致远oa得益于用友系渠道资源的优势,拥有完善的渠道布局,产品覆盖较为广泛,客户主打中小企市场,同时在政务领域活动能力较强。泛微产品以标准化oa为主,产品成熟度较高,实施和交付都比较快,深受中小企业的青睐。蓝凌在中大型企业领域优势明显,500强客户、行业百强客户占比较高,近年来与钉钉合作后正向中小企业领域扩展,并且部署了中小型数字化OA、EIS、BMC业务管理云等产品,也收获了不少中小企粉丝。

▲相关数据及信息来自网络公开资料,仅供参考,下同
三、技术平台能力
作为OA厂商,所有的产品与服务都源于技术与平台能力;三家厂商都是JAVA体系,但蓝凌已经在微服架构方面提前布局,且在国产化适配方面较为突出,由于长期服务于万人大企业,系统更支持大并发访问,目前支撑的客户中,可支持超过30万用户,平台的集成性与可拓展性相较其他2家厂商更有优势。
四、OA应用功能
三家厂商在大中小企业办公方面都有对应的OA产品推出,并且在信创适配、低代码开发层面都有相应的部署。相较而言,蓝凌在OA产品系列方面推出的产品更为全面,不仅针对不同规模企业的办公需求推出了相应的办公产品,而且在合同管理、财务报账、OKR绩效等业务管理方面都有相应的产品支持。值得一提的是,蓝凌还有知识管理这张“王牌”,其在知识管理方面的积淀、产品的成熟度、积累的大客户数是其他两家企业远不能比拟的。

五、生态合作
三家厂商都非常重视自身的生态布局。官网资料显示,蓝凌的生态合作厂商覆盖360、金山办公、中国长城等100+企业,并在芯片、整机、操作系统、数据库、中间件、浏览器、流版软件、身份认证、电子签章等各个核心模块和国内的主流软硬件厂商的产品完成了兼容互认证;去年底,蓝凌还发布了“凌云计划”,深耕蓝凌MK生态价值链,将重点扶持ISV产品开发商,集结万家生态伙伴,共创数字办公产品。泛微也构建了自身的鲲鹏伙伴生态联盟。致远互联则在今年初发布发布了“蜂巢计划5.0”,全力打造共融、共创、共赢、共享的生态体系。
六、实施、服务能力
就服务实施能力而言,蓝凌的服务团队辐射全国,可以为全国各地的企业提供本地化的服务,并且拥有专业的团队提供完整的咨询服务,帮助企业OA、知识管理、数字化管理更好地落地。而泛微实施团队大部分是其代理商实施,项目人员的稳定性与可控性差,无法深入参与产品规划与设计,技术服务团队实力无法评估。致远强调产品化思维,所以项目的规划咨询能力相对有限。
通过以上多个维度对比,可以看出,蓝凌软件的综合实力更强,其可以提供完整的咨询+IT服务,并有着良好的售后服务保障。而就行业而言,其业务覆盖领域更广,适合制造、金融、国企、科研院所、集团、医疗、教育等各个行业的企业,并且可以帮助企业OA系统与数字化管理及业务系统更好地融合,以知识促进企业创新发展。当然,泛微在行业的广度方面也有一定的优势,致远在政府行业的积累也较深,总而言之,三家厂商各有所长,如何选择最适合自己公司使用的OA系统,企业可以针对当前需求与长远规划及其它维度多方对比选择。
