本文来自工业和信息化部信息技术发展司。
根据《工业和信息化部办公厅关于组织开展2022年区块链典型应用案例征集工作的通知》(工信厅信发函〔2022〕214号),经企业自主申报、地方和央企推荐、专家评审等环节,形成了2022年区块链典型应用案例入围名单。
现予以公示,请社会各界监督。如有异议,请在公示期内与我们联系。
公示时间:2023年1月11日-2023年1月17日
联系电话:010-68208201
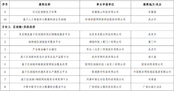
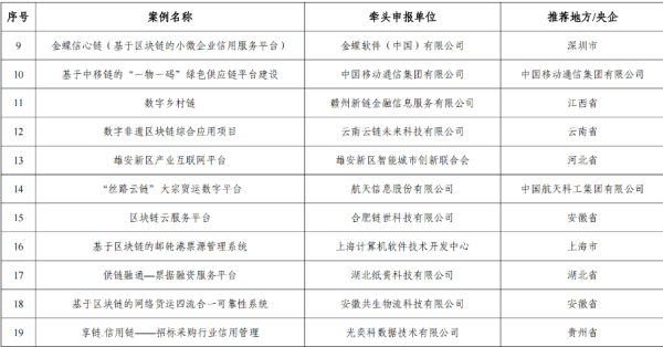
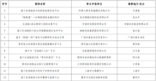
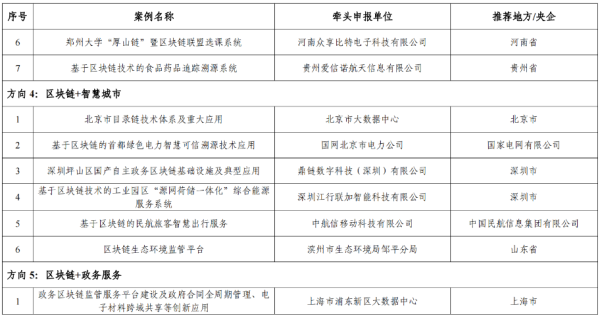
附件:2022年区块链典型应用案例入围名单
工业和信息化部信息技术发展司
2023年1月10日







