5G基站的数量以及能源消耗呈指数级增长,因此高效供电变得非常重要。本文将讨论这个主题,并且针对电源模块如何为基站提供高功率密度和可靠的性能提出了一些解决方案。
根据全球移动通信系统协会GSMA提供的数据,5G目前正在顺利推广中,预计将在2025年覆盖全球三分之一的人口。另外根据全球领先综合数据库Statista的调查,主要手机制造商皆已推出5G手机,这将使那些希望以理论上高达50Gb/s的最大速度传输数据流和视频的人感到满意,预计到2023年全球5G订阅量将达到13亿。然而,5G不仅仅是速度更快的智能手机,它还是人工智能、云计算、自动驾驶汽车、物联网(IoT)、智慧城市和工业,以及更多可能还没有想到的应用的基础技术。由此可见,将会有高额资金投入新的5G基础设施,网络运营商将寻求最快的回报,而Statista估计通讯服务领域光是在2021年就将花费1.4万亿美元。
5G最终可能使用70GHz以上的频段
5G基础设施不仅仅是对4G的升级,就本质而言,5G的峰值性能使用更高的频率但覆盖范围更小,因此需要更多的蜂窝小区。有三个频段:低、中和高,大多数使用2.5–3.7GHz的中频段,速度高达900Mb/s。低频段使用与4G相似的频率、范围和覆盖率,因此它几乎没有提供额外的优势,但可用在低流量区域以快速实现基本但广泛的覆盖范围。高频段工作在70GHz以上,提供最快的数据速率但覆盖范围十分有限,可能只有1.5公里,因此它是体育馆、商场和会议中心等公共场所的首选。这些地方的流量可能很高,但基站可能很小并且分布在限制的区域内,使用「波束成形」技术以提供良好的覆盖范围。
因此,蜂窝小区分成城域、微型、微微和毫微微的类别,功率输出和范围依次越来越小,从传输超过100W的多输入多输出(MIMO)城域蜂窝到以毫瓦运行的毫微微蜂窝。「小蜂窝」这个术语包含了三个最小的类别。随着吞吐量和基站数量的增加,能源消耗注定上升,一些报告预测会比4G高出一倍。由于能源是网络运营商的主要成本(根据MTN consulting,占4G的5%至6%),因此提高基站电子设备中器件的工作效率是一个亟待解决的问题。
射频功率放大器的效率不高
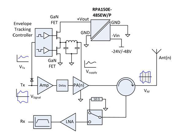
基站中效率特别低的地方是射频功率放大器(图1),以前射频功率放大器使用LDMOS在几GHz射频频段提供千瓦级的能量,但是为了在5G的高频率下实现更高的效率,越来越多选择使用适合安装在低功率/大容量小蜂窝的氮化镓(GaN)。LDMOS通常由26-32V直流供电,GaN则是50-60V。射频功率放大器的效率仍然不高,最高只能到60%,因此从电池系统(例如48V)储存的能量中撷取能够使用的能源都是珍贵的。
RPA150E系列是一款适用于5G功率放大器的DC/DC转换器。电源具有电隔离,因此输入电压接受-48VDC或-24VDC的电信电源,输出端相对于地端为正(图1)。RPA150E可连续提供150W和高达200W的峰值功率来为输出射频功率放大器供电,标称输出电压可微调±20%以提供最佳电源电压以实现最高效率。1/8砖的尺寸相对于额定功率来说占地空间非常小,采用基板冷却可以在高温下无需降额。
DC/DC转换器在5G应用中的一个重要特性是具有低静态功耗以及可以设定低功耗关闭模式。4G即使没有用户流量也会持续传输系统信息和同步/参考信号,而5G定义了「进阶睡眠模式」(ASMs)以实现最小化的平均功耗。省电会有延迟的缺点,但可以节省约50%所以极具吸引力。因此,系统DC/DC转换器配有低功耗关断功能变得十分重要。RPA150E也非常适合与电池供电的电源搭配使用,转换效率>91%,待机功耗仅3mA。
「包络跟踪」越来越常用来改变射频功率放大器电源电压以匹配调制信号的幅度来提高系统效率,但这必须达到MHz的频率,因此任何DC/DC转换器的动态输出电压调节功能都不够快。使用GaN晶体管的外部包络跟踪电路来进行高速动态跟踪,可以轻松地将漏极电流脉冲至射频放大器(图1)。

图1:典型5G基站射频使用包络跟踪以实现最高效率(仅显示MIMO的一个通道)
基站的数字和模拟电子设备都需要电源
基站里面的电子设备包含低噪声模拟信号和数字处理,常见的有CPU、FPGA、SoC设备、ADC、DAC等。这些器件需要的供电电压范围涵盖了DAC的+5V、处理器或FPGA的低于1V,同时也会采用非隔离负载点转换器(PoL)或「电源模块」在适当的负载提供准确的低噪声电压。PoL的输入电压可以来自于48V电源系统或是更常见的12V稳压中间总线。
5G基站中的隔离DC/DC转换器和电源模块通常在恶劣环境中工作,例如有极端温度、雷击和其他设备造成的瞬变、高射频场的风险,不仅外壳要小价格也要够低廉。可靠性至关重要因为要避免不必要的维护费用,电效率必须够高以维持低能源成本和尽量减少其他器件的发热负担。
RECOM的产品组合也提供非隔离电源模块,其中包含使用公司的「3D电源封装®」技术的超紧凑的高效电源。
RECOM RPX-1.0和RPX-1.5系列采用薄型QFN封装,极小的封装面积仅3 x 5mm。该电源采用倒装芯片技术实现极高的功率密度,额定输出为1A或1.5A,可在0.8-30V范围内调节,输入电压范围为4-36V。RPX-2.5的封装面积只大一点(4 x 4.5mm),提供2.5A输出电流。如果电源高度不受限制,RPX-4.0可提供高达4A输出电流,封装尺寸为5 x 5.5 x 4.1mm。这些转换器皆配备集成电感并具有全面保护功能(UVLO、SCP、OCP、OTP),只需要安装输出电压设置电阻以及输入和输出电容即可形成一个完整的电源。

图2:RECOM RPX系列电源模块虽小但额定输出高达4A
在高达6A的输出电流下可选择RPM系列,输入电压范围为4-15V,输出可调范围为0.9-6V。效率在99%时达到峰值,因此电源能在高达90°C的环境温度下可靠工作,无需强制风冷。
如果电路板空间很有限,RPL-3.0系列是理想的选择。该系列的输入电压范围为4-18 VDC,输出电压可在0.8 VDC至5.2 VDC之间调节。最大连续输出电流为3A,这对尺寸仅3 x 3 x 1.45mm的转换器来说是非常出色的。
以上提到的所有电源都有全面保护和监控功能,包括5G基站休眠时可通过关机控制进行节能。图3显示了不同系列的功率范围。

图3:RECOM提供的超小型LGA电源模块系列
5G有望大幅提升通信性能、开发出令人为之振奋的新应用。然而,为了5G的可行性以及降低对环境的影响,系统设计人员也意识到必须将能耗降到最低。使用具有高效率和高功率密度、同时适用于恶劣环境的可靠电源转换器是实现这一目标的关键。RECOM可以为不同的应用提供各种合适的转换器。
