1)模型维度
一类观点认为数字孪生是三维模型、是物理实体的copy[2],或是虚拟样机[3]。这些认识从模型需求与功能的角度,重点关注了数字孪生的模型维度。综合现有文献分析,理想的数字孪生模型涉及几何模型、物理模型、行为模型、规则模型等多维多时空多尺度模型,且期望数字孪生模型具有高保真、高可靠、高精度的特征,进而能真实刻画物理世界。此外,有别于传统模型,数字孪生模型还强调虚实之间的交互,能实时更新与动态演化,从而实现对物理世界的动态真实映射。
2)数据维度
根据文献[4],Grieves教授曾在美国密歇根大学产品全生命周期管理(PLM)课程中提出了与数字孪生相关的概念,因而有一种观点认为数字孪生就是PLM。与此类似,还有观点认为数字孪生是数据/大数据,是Digital Shadow,或是Digital Thread。这些认识侧重了数字孪生在产品全生命周期数据管理、数据分析与挖掘、数据集成与融合等方面的价值。数据是数字孪生的核心驱动力,数字孪生数据不仅包括贯穿产品全生命周期的全要素/全流程/全业务的相关数据,还强调数据的融合,如信息物理虚实融合、多源异构融合等。此外,数字孪生在数据维度还应具备实时动态更新、实时交互、及时响应等特征。
3)连接维度
一类观点认为数字孪生是物联网平台或工业互联网平台,这些观点侧重从物理世界到虚拟世界的感知接入、可靠传输、智能服务。从满足信息物理全面连接映射与实时交互的角度和需求出发,理想的数字孪生不仅要支持跨接口、跨协议、跨平台的互联互通,还强调数字孪生不同维度(物理实体、虚拟实体、孪生数据、服务/应用)间的双向连接、双向交互、双向驱动,且强调实时性,从而形成信息物理闭环系统。
4)服务/功能维度
一类观点认为数字孪生是仿真[5],是虚拟验证,或是可视化,这类认识主要是从功能需求的角度,对数字孪生可支持的部分功能/服务进行了解读。目前,数字孪生已在不同行业不同领域得到应用,基于模型和数据双驱动,数字孪生不仅在仿真、虚拟验证和可视化等方面体现其应用价值,还可针对不同的对象和需求,在产品设计、运行监测、能耗优化、智能管控、故障预测与诊断、设备健康管理、循环与再利用等方面提供相应的功能与服务。[6]由此可见,数字孪生的服务/功能呈现多元化。
5)物理维度
一类观点认为数字孪生仅是物理实体的数字化表达或虚体,其概念范畴不包括物理实体。实践与应用表明,物理实体对象是数字孪生的重要组成部分,数字孪生的模型、数据、功能/服务与物理实体对象是密不可分的。数字孪生模型因物理实体对象而异、数据因物理实体特征而异、功能/服务因物理实体需求而异。此外,信息物理交互是数字孪生区别于其他概念的重要特征之一,若数字孪生概念范畴不包括物理实体,则交互缺乏对象。
综上所述,虽然对数字孪生存在多种不同认识和理解,但物理实体、虚拟模型、数据、连接、服务是数字孪生的核心要素,且数字孪生模型是与物理实体共生的。[7]不同阶段(如产品的不同阶段)的数字孪生呈现出不同的特点,对数字孪生的认识与实践离不开具体对象、具体应用与具体需求。从应用和解决实际需求的角度出发,实际应用过程中不一定要求所建立的“数字孪生”具备所有理想特征,能满足用户的具体需要即可。数字孪生的理想特征归纳如表1所示。

表1数字孪生的理想特征[1]
「2.数字孪生的应用价值」
数字孪生以数字化的形式在虚拟空间中构建了与物理世界一致的高保真模型,通过与物理世界间不间断的闭环信息交互反馈与数据融合,能够模拟对象在物理世界中的行为,监控物理世界的变化,反映物理世界的运行状况,评估物理世界的状态,诊断发生的问题,预测未来趋势,乃至优化和改变物理世界。数字孪生能够突破许多物理条件的限制,通过数据和模型双驱动的仿真、预测、监控、优化和控制,实现服务的持续创新、需求的即时响应和产业的升级优化。基于模型、数据和服务等各方面的优势,数字孪生正在成为提高质量、增加效率、降低成本、减少损失、保障安全、节能减排的关键技术,同时数字孪生应用场景正逐步延伸拓展到更多和更宽广的领域。数字孪生具体功能、应用场景和作用如图1和表2所示。

图1数字孪生何用

表2数字孪生功能、应用场景和作用[1]
「3.数字孪生的适用准则」
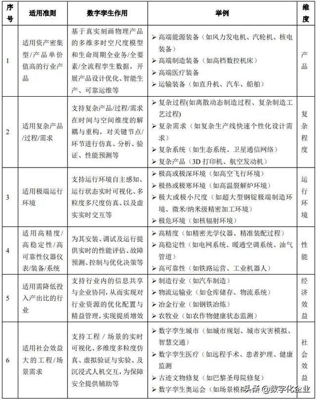
企业在应用数字孪生前,面临的首要决策问题是本企业是否需要用数字孪生?是否适用数字孪生?是否值得使用数字孪生?事实上,数字孪生并非适用于所有对象和企业。为辅助企业根据自身情况做出正确决策,本文尝试从产品类型、复杂程度、运行环境、性能、经济与社会效益等不同维度总结数字孪生适用准则,如表3所示,以供参考。

表3数字孪生适用准则[1]
参考文献
[1]陶飞,张贺,戚庆林,等.数字孪生十问:分析与思考[J].计算机集成制造系统,26(1):1-17.
[2]Alam K M,El Saddik A.C2PS:A digital twin architecture reference model for the cloud-based cyber-physical systems[J].IEEE access,2017,5:2050-2062.
[3]Vassiliev A,Samarin V,Raskin D,et al.Designing The Built-In Microcontroller Control Systems of Executive Robotic Devices Using The Digital Twins Technology.In:Proceedings of 2019 International Conference on Information Management and Technology(ICIMTech).IEEE,2019,1:256-260.
[4]Grieves M,Vickers J.Digital twin:Mitigating unpredictable,undesirable emergent behavior in complex systems[M].Transdisciplinary perspectives on complex systems.Springer,Cham,2017:85-113.
[5]Rosen R,Von Wichert G,Lo G,et al.About the importance of autonomy and digital twins for the future of manufacturing[J].IFAC-PapersOnLine,2015,48(3):567-572.
[6]李培根.浅说数字孪生.Available from:http://www.360doc.com/content/20/0811/15/15624612_929661656.shtml
[7]Tao F,Zhang H,Liu A,et al.Digital twin in industry:State-of-the-art[J].IEEE Transactions on Industrial Informatics,2018,15(4):2405-2415.
