某运营商大型IDC机楼自2015年8月建成投产以来,已经遭到三次严重雷击,造成高压配电、消防监控等十余处严重雷击故障,给该IDC的正常运行造成严重的影响。为此,该运营商省公司非常重视,邀请有关防雷专业的技术人员进行了现场勘查和调查分析,基本理清了雷击的主要原因和存在的防雷缺陷问题。
雷击故障和现场勘查
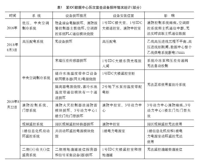
1、历次雷击故障情况
该数据中心位于谋士互联网产业园,自建成投入运行以来的三年多的时间里,发生了三次严重的雷击事故,造成高低压配电系统、中央空调制冷系统、消防监控系统、动环监控系统、楼顶空调室外机、油机油位监测装置、大门控制系统、迎宾电子显示屏等10余处严重过雷击故障,对该IDC机楼的安全运行造成严重的危害和损失。
消防监控系统是雷害重点,多次遭受雷击,造成消防系统设备的损坏。总体来看,该数据中心防雷和接地系统存在较大缺陷和漏洞。同时也说明该地区的雷电活动比较强烈。历次雷击故障具体情况见表1。

2、现场勘察情况
在该IDC数据机房现场,防雷专业技术人员听取了该IDC数据中心维护主管对雷害基本情况的介绍,并与IDC数据中心机房相关技术人员一起,全面勘察了数据中心机房的建筑结构、设备布局和防雷接地情况,对历次雷击的入侵路径、影响程度、设备损坏现象进行了认真了解和检查,基本摸清该数据中心雷电损害的成因。
1)
地形地貌情况
该数据中心坐落于相对较高的小山上(机房地面比周边公路高5~6m),周围空间比较空旷,特别是西北方向周围空间,没有其他建筑物可以避雷和减少雷电电磁脉冲对该IDC数据机房内设备的电磁感应影响及危害。
2)
IDC数据中心建筑物天面防雷情况
该建筑物楼顶没有避雷针,但在楼顶天面安装了间距约8m的、用圆钢材料做成的防雷网格及四周女儿墙上的防雷带,天面各类装置和设备布局如图1所示。

3)
消防监控中心勘察情况
由故障统计情况来看,每次雷击,消防监控系统受雷击造成故障的程度最为严重,从中发现的问题也就比较多。
·消防监控中心电源避雷器情况
在消防监控中心机房内,发现消防监控主机后面安装的10余个RS-485数据线24V电源线避雷器地线端子均为接地线。这等于这些数据电源线避雷器没有雷电对地泄放通道,缺失对地保护机制,即使安装了避雷器也等于虚设,没有防雷效果。
在消防监控系统的各个采集信号端,也未发现安装有数据信号避雷器。
·消防监控中心机房的地线接地情况
消防监控中心机房地线排地线没有直接接到机房内沿墙壁周围布放的地线均压环上,而是从机柜下面沿着弱电线槽引入到墙拐角处,再引入到其他机房地线上,引线太长。另一条防雷地线也没有就近直接连接到机房沿墙壁四周布放的地线均压环上,而是向相反方向沿着弱电线槽长距离引入楼上面一层别的机房,也没有真正起到防雷作用。就是说,消防监控室表面看是有完善的地线系统,但实际上却没有真正起到防雷作用,形同虚设。
·消防监控中心三级电源避雷器情况
消防监控中心机房三相电源是从20~30m之外的配电室引入,在监控中心机房墙壁上安装有配电箱,箱内有三相电源避雷器,该电源避雷器距离主机至少10m,且由于地线设置不合理,均会影响电源避雷器的防雷效果。
3、动环监控系统勘察情况
1)
该IDC机楼信息化机房动环监控系统勘察情况
1楼信息化机房动环监控系统数据采集箱内有电源和数据处理模块,但均未配置电源和数据防雷装置,而在15~20m距离之外的墙壁上的电源配电箱内安装有电源避雷器,在雷击如此严重的地区,在距离如此远的电源线上本身就会感应出很高的感应雷电压和雷电流,因此安装在15~20m距离之外的电源避雷器很难对数据采集器的电源真正起到防雷作用,数据采集设备更是没有安装数据避雷器,从而导致数据采集设备被雷击的故障发生。
2)
机房地线系统不够规范
在被雷击的消防监控系统设备及其机架上,发现地线施工很不规范,走线凌乱,且施工没有采用线耳材料压接地线,机架机柜连接处的油漆也没有打磨掉,地线连接处松动,用手轻轻拨动即可左右摆动,因此也形同虚设,完全达不到等电位连接的目的,具体如图2和图3所示。


4 、高、低压进线及低压配电系统现场勘查情况
1)
高压进线系统
2018年8月3日雷电造成乙线高压进线三相线电缆之间的不平衡感应雷电压,导致高压进线柜跳闸,数据中心整个乙线供电系统断电15min,其他设备无损坏。
经现场勘查,由于高压柜进线处在柜底部,不能确定是否安装了A级高压电源避雷器,也不能确定电缆金属铠装层是否有可靠接地。即使有,在高压电缆进线处能被雷电电磁感应出如此高的不平衡雷电感应电压而导致高压开关跳闸,至少可以说明在进线电缆上的金属铠装层接地不是良好,或高压柜内的A级高压电源避雷器没有很好地起到防雷作用,否则不会有如此高的不平衡雷电感应电压。
2)
低压配电系统
在低压配电柜内,可看到有流通容量为20kA的电源避雷器保护,电源避雷器的地线接至室内的线上。依据国家标准规定,对这样的大型IDC数据机房来说,低压配电系统的电源避雷器额定容量有些偏小,应按标准配置。该处应配置通流容量为40kA以上的电源避雷器。
5、雷击故障原因分析
1)
该地区雷害很严重
该大型IDC机房地势稍高,最主要的是周围空间比较空旷,没有其他更高的建筑物可以屏蔽雷电的电磁感应及直接雷击,因此该IDC几楼楼顶就成为雷击的首要目标,雷电直接击在楼顶天面防雷带上,直击雷大电流沿建筑物钢筋入侵导致机房内设备损坏,这也算是直击雷电对通信设备和数据设备的危害。
当雷电在空中对云放电或云对地放电时,在周围空间所产生的雷电电磁脉冲就会在该IDC机房周围及机房内部的各种金属线缆和管线上感应到很高的感应雷电压和雷电流,同时对这些线缆连接的各种通信设备、数据设备造成严重的感应雷击危害。
对于如此大的IDC数据机房,遭受如此多严重的雷击故障,实属少见,这说明该地区属于雷害特别严重的地区。为此无论是长距离的电力电缆还是数据信号线,均会在其上感应出很高的雷电压和雷电流,而IDC机房内的电源线和各类监控系统信号线数量很大,因此每次雷击都会在长距离的电源线和数据信号线上感应到很高的雷电压和雷电流,从而将大量的数据信号线两端的采集设备和主机(包括动环监控数据采集设备、发电机油液面监控数据采集设备、消防监控数据采集设备、门禁监控设备、中央空调数据信号采集设备等)及其电源设备打坏,这是主要原因之一。
同时还有直接雷击到天面上,雷击电流通过建筑物钢筋流入到机房内的通信设备和数据设备上,从而造成直接雷击危害。
2)
机房防雷措施施工不够规范,没有达到应有的防雷效果
·高压进线电缆接地
高压进线电缆上能感应出如此高的不平衡雷电压和雷电流引起开关跳闸,说明高压电缆金属铠装层接地不是良好或者高压柜上A级电源避雷器没有发挥很好的避雷作用。
·消防监控主机数据避雷器接地
消防监控主机10余个单相电源避雷器的接地均没有接地系统,形同虚设,没有发挥应有的防雷作用。
·消防监控主机的地线系统
消防监控主机的地线系统完全可以就近接入机房四周墙壁上的地线均压环上,但却舍近求远分别连接到很远的其他楼层地线,也没有真正起到防雷地线的等电位作用。
·机房其他地线
机房其他地线施工也极不规范,与设备机架连接的地线端头没有采用线耳连接,且未打磨掉机架的油漆,连接松动,没有起到应有的等电位作用;机房内数据线与地线混在一起,走线凌乱,没有起到三线分离,机房内其他地线系统也没有达到应有的防雷地线作用。
·电源避雷器安装不规范
动力监控数据采集设备的电源避雷器距离数据采集设备电源线路过长,超过15m,消防监控中心电源避雷器距离消防主机超过10m,在感应雷电如此强烈的地区和环境中,这么长的电源线上也会感应出很高的雷电压和雷电流,因此可以说,这几个电源避雷器的安装位置均欠妥,也没有很好地起到电源避雷器的防雷效果。
3)
防雷措施不够完善
前面提到,该IDC机房处在雷电活动频繁和雷达感应强烈的地区,因此其整个防雷接地措施均欠妥。
·数据信号采集设备(器)数据防雷器欠妥
在数据信号采集设备(器)终端(消防数据信号
采集设备(器)、动环监控数据信号采集设备(器)、门禁系统信号采集设备(器)、油库液面数据信号采集设备(器)、大门及显示屏信号等)均没有数据信号避雷器。

·电源避雷器防雷效果欠佳
需核查高压开关处A级电源避雷器是否有效;在消防主机房的配电箱内电源避雷器距离消防主机大约有10m,距离较远,在感应雷如此强烈的地区和环境中,在这10m左右的金属线上也会产生很高的雷电压和雷电流,因此可以说消防监控主机房内的电源避雷器安装位置也欠妥。
同理,1楼信息化机房动环监控系统C级电源避雷器距离数据信号采集设备(器)也比较远,超过15m,不能对数据信号采集设备(器)起到很好的保护作用。
6、解决方案和建议
1)
对天面防直击雷的措施
·在IDC建筑物楼顶天面4个角安装4个独立避雷针
独立避雷针通过与楼面独立的专用引下线将直击雷大电流直接下地,就是说把直击雷大电流引导到建筑钢筋结构以外直接下地,把雷击大电流与大楼建筑无钢筋完全绝缘开,从而有效避免直击雷大电流沿建筑物钢筋入侵导致建筑物内的设备损坏。因此提出如下建议:
在建筑的四角各建一个带专门引下线的独立式避雷针,高度宜为9~10m,独立式避雷针底座应采用与楼面绝缘的材料,且能抗击超强台风,可以有水泥浇筑,但不要与天面钢筋或立柱钢筋连通,独立式避雷针的引下线应用一条95mm2钢带铠装电缆,并分别外套两层直径为50mm和75mm的PVC塑料管直接地下地网上,其结构原理和在天面的布局图如图4所示。旁边的油机房也可按此方案安装独立避雷针。
·加密原IDC楼顶原防雷网格距
由于该IDC机楼处在雷电活动强烈地区,原楼顶防雷网间距大约为8m,相对较为疏松,建议在每个防雷网格两边中间各在增加3~4条防雷网格线,以加密防雷网格,增加雷电电磁感应的防雷屏蔽效果。
2)
对IDC机楼高压电力电缆金属铠装层接地和高压避雷器的再确认
·利用电力部门每年对高压设备检测的机会,检测和确认高压电力电缆金属铠装层的接地是否良好;
·检测高压避雷器的各项性能指标是否良好;
·检测大楼地网接地是否良好,各楼层地线系统是否接地良好,接地电阻是否达到规范要求。
3)
对消防主机机房的整改措施
·建议在消防主机机房附近再增加一个C级电源避雷器,且避雷器的接地引线越短越好,建议引至后面墙壁上的低压地线均压环上并用线耳固定;
·将消防主机后面的所有24V单相电源避雷器地线孔位新增加地线,并做一个小地线排,再将该小地线排直接引入到后面墙壁上的地线均压环上,并用线耳连接牢固;
·将消防主机的机壳地线及保护地线直接引入到后面墙壁上的地线均压环上,并用线耳连接牢固,并去除原来的两条旧地线;
·在所有消防数据信号采集线末端都新增匹配的数据信号避雷器,各个数据信号避雷器的地线就近引入地线排,且数据信号地线越短越好。
4)
对动环监控数据信号采集设备的整改措施
·在动环监控数据信号采集设备(器)配电箱内增加一个C级电源避雷器,且电源避雷器地线就近接入地线排,防雷地线越短越好。
·在动环监控数据信号采集设备(器)信号线终端每条数据信号增加一个数据避雷器,且数据信号避雷器地线就近接入地线排,地线越短越好。
5)
整改原机房内地线系统
·将所有机房内机壳地线、保护地线、防雷地线等都就近接到机房内的地线均压环上,且地线端头要用线径匹配的线耳固定。若是机壳地线,则要打磨掉机壳油漆,保证电气性能接触良好。
·机房内按照“三线分离”原则,将机壳地线、保护地线、防雷地线等防护地线与数据信号线、交流电力线分开布放,最好分层分槽布放。
6)
引入光缆金属加强芯和金属保护层良好接地
将户外引入的所有光缆的金属加强芯和金属保护层在进入IDC机房之前的最后一个接头处均电气断开,且两端均良好接地。进入IDC机房和机架后,在终端也要做好接地,且就近引入到地线排或地线均压环上。
7)
中央空调制冷系统整改措施
·数据信号避雷器的安装
在数据信号避雷器的末端传感器信号线、蓄冷水池温度信号线等有数据信号线的两端均安装数据信号避雷器,避雷器地线就近与地线排或地线均压环连接。
·中央空调机壳与机房地线系统连接,做好等电位连接。
·中央空调主机电源安装D级电源避雷器,且防雷地线越短越好,就近与地线排或地线均压环连接。
8)
视频监控系统整改措施
在视频监控系统数据信号线两端安装数据信号避雷器,数据信号避雷器地线连接要求同上。
9)
埋地油罐液位探测器和信号采集设备(器)整改措施
在埋地油罐液位探测器的数据信号线两端安装数据信号避雷器,数据信号避雷器地线连接要求同上。
10)
一楼大堂显示屏和园区大门的整改措施
·在一楼大堂电脑主机与显示屏之间的信号线两端安装数据信号避雷器,避雷器地线连接要求同上。
·园区大门电源安装D级电源避雷器,控制信号线两端安装数据信号避雷器,避雷器地线安装要求同上。
