全球制造业正受到自动化、智能化大潮的冲击。中国作为制造业大国也在积极寻求突破。中国政府已明确将智能制造作为主攻方向,但全面实施智能制造不仅涉及工厂内部流程的改造,也意味着工厂外部生态的变革。毫无疑问,改变已经发生,中国工业企业如何部署智能制造并准备迎接变革?
五大部署重点
德勤对150家工业企业进行调查后发现,受访企业智能制造五大部署重点依次为:数字化工厂(63%)、设备及用户价值深度挖掘(62%)、工业物联网(48%)、重构商业模式(36%)以及人工智能(21%)(见图1)。

数字化工厂
智能制造是以制造环节的智能化为核心,因此数字化工厂被企业列为智能制造部署的首要任务。
数字化工厂以端到端数据流为基础,企业打通数据流主要包括三类数据的连通,即生产流程数据、产品数据流以及供应链数据流。
●生产流程数据:打通生产流程数据除了从生产计划到执行的数据流(如ERP到MES),还包括MES与控制设备和监视设备之间的数据流,现场设备与控制设备之间的数据流,以及MES与现场设备之间的数据流等。
●产品数据流:打通产品数据流主要体现在产品全生命周期数字一体化和产品全生命周期可追溯。
●供应链数据流:打通供应链数据流主要体现在供应链上下游协同优化,实现制造服务和资源的动态分析和柔性配置。
目前企业数字化工厂部署以打通生产到执行的数据流为主要任务,而产品数据流和供应链数据流提升空间较大。仅有47%的企业打通了产品数据流,44%的企业打通了供应链数据流(见图2)。而且考虑到我们调查的企业均资质较好且为中等以上规模,这一系列比率显然高于中国整体平均水平。

设备及用户价值深度挖掘
制造型企业面临日益激烈的市场竞争和透明的产品定价,不得不寻找新的价值来源。我们调研发现设备及用户价值深度挖掘是企业智能制造部署的第二重点领域。62%的受访企业正积极部署设备及用户价值深度挖掘,其中41%的企业侧重设备价值挖掘,21%的企业侧重用户价值挖掘。
围绕设备进行价值挖掘可以说是制造企业的天性。在研发设计阶段嵌入新技术,生产更智能或更多样化的产品;在销售阶段提供设备相关金融服务;在售后阶段对出厂设备和产品进行实时数据采集和监控,并进行性能分析、预测性维护等,既可以提升安全性,也为企业创造更多服务机会。
虽然起步较晚,但制造型企业也在探索和尝试对用户价值进行深度挖掘,其中以C2M (customerto-manufactory,客户到制造)最受瞩目。C2M体现按需生产及定制化生产的特性,使制造商直接面对用户,以满足用户个性化需求。同时通过减少中间环节降低成本、提升效率。
工业物联网
智能制造要求制造系统具备感知、分析、决策和执行的能力,而这些能力的核心均涉及物联网相关技术,如面向感知的物联技术(传感器、RFID、芯片)和面向分析的工业大数据分析和面向决策及服务的应用平台。受访企业普遍搭建感知系统以传感器采集动态数据,但数据分析和平台应用相对滞后(见图3)。

感知仅是物联网应用的初级阶段,以数据洞察指导行动,从而提高效率,或者与服务交融创造新价值,才是物联网的核心。云平台通过提供强大的数据传输、存储和处理能力,帮助制造企业采集和处理大量数据,并在此基础之上发现和形成新的业务模式。然而德勤调研结果显示受访企业云部署的积极性并不高。53%的受访制造企业尚未部署工业云,47%的企业正在进行工业云部署,其中27%的企业部署私有云,14%部署公有云,6%部署混合云(见图4)。上云可以大幅降低每个单元的储存和计算成本,甚至通过跨界创造新的商业模式,但也带来了复杂性。企业担心一旦将诸如工厂生产过程、资产性能管理的数据放到云平台上之后,信息安全、知识产权问题会接踵而至。除此之外,很多企业尚未明确工业云在企业层面的商业应用和相关能力欠缺也是导致企业云部署积极性不高的原因。

重构商业模式
智能制造不仅能够帮助制造型企业实现降本增效,也赋予企业重新思考价值定位和重构商业模式的契机。同时,新进入者也在不断挑战传统市场参与者的地位,众多技术型企业加入战场推动工业企业探索商业模式上的创新。
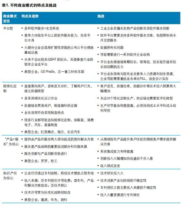
德勤调研发现企业对未来商业模式的规划大致呈四类:30%的受访企业未来商业模式将以平台为核心,25%的企业采用规模化定制模式,24%以“产品+服务”为核心向解决方案商转型,12%以知识产权为核心(见图5)。


平台型商业模式定位以提供多种软件服务和搭建生态系统为核心,未来可能不会出现类似BAT 这样的行业巨头,但不乏垂直行业领军企业或平台。规模化定制模式,如C2M已经不局限于服装制造,而延伸到汽车和装备制造等行业。“产品+服务”为核心旨在围绕客户需求提供解决方案,是目前很多企业在做的。以知识产权为核心的企业往往通过专利战略,形成技术壁垒占领市场。
人工智能
人工智能对制造业的影响主要来自两方面:一是在制造和管理流程中运用人工智能提高产品质量和生产效率;二是对现有产品与服务的彻底颠覆。
随着国内制造业自动化程度的提高,机器人在制造过程和管理流程中的应用日益广泛,人工智能更进一步赋予机器人自我学习的能力。结合数据管理,导入自动化设备及相关设备的联网,机器人通过机器学习,可以实现生产线的精准配合,并更准确地预测和实时检测生产问题。人工智能在制造业产品和服务领域的应用则更具有颠覆性。产品本身就是人工智能的载体,硬件与各类软件结合具备感知、判断的能力并实时与用户、环境互动。人工智能甚至可能颠覆原有的生态系统。以汽车产业为例,传统汽车行业的竞争格局是金字塔形——整车厂处于顶端,各级别供应商跟随其后。但是在智能汽车时代,整车厂的主导地位将受到严峻的挑战,零部件厂商、互联网巨头、算法公司、芯片制造商、传感器供应商等企业无不加快对无人驾驶技术的研发和商业化步伐,并期望通过占据技术制高点打破汽车产业的生态平衡。
然而,相较于金融、商业、医疗等行业,人工智能在制造业领域的应用潜力尚未被充分挖掘。生产设备产生的大量可靠、稳定、持续更新的数据尚未被充分利用,这些数据可以为人工智能公司提供优质的机器学习样本,解决制造过程中的实际问题。德勤调研发现,对于尚未部署人工智能的制造企业来说,缺乏投资人工智能的商业论证、尚不具备建立和支持人工智能的系统能力、尚不明确部署人工智能的前提为主要挑战(见图6)。

成长的烦恼
快速成长
中国智能制造的成长主要体现在三方面。
第一,基础设施方面,中国工业企业数字化能力素质提升,为未来制造系统的分析预测和自适应奠定了基础。
第二,财务效益方面,智能制造对企业的利润贡献率明显提升。
第三,典型应用方面,中国已成为工业机器人第一消费大国,需求增长强劲。
数字化能力提升
随着中国两化融合和工业物联网建设多项举措的推进,制造型企业数字化能力素质显着提升,大部分企业正致力于数据纵向集成。德勤的调研结果显示,81%的受访企业已完成计算机化,其中41%处于连接阶段,28%处于可视阶段,9%处于透明阶段,而预测和自适应阶段的企业均占2%(见图7)。

智能制造利润贡献显着提升
2013年德勤曾调研全国200家制造型企业,结果显示中国企业智能制造处在初级阶段,且利润微薄。经过五年的快速发展,智能制造产品和服务的盈利能力显着提升。如智能制造利润贡献率超过50%的企业占比,由2013年的14%提升到2017年的33%(见图8)。智能制造利润贡献率明显提升,利润来源包括生产过程中效率的提升和产品服务价值的提升。

应用市场潜力
中国已连续六年为工业机器人第一消费大国。IFR数据显示,中国工业机器人市场规模在2017年为42亿美元,全球占比27%, 2020年将扩大到59亿美元。2018-2020年国内机器人销量将分别为16万台、19.5万台、23.8万台,CAGR达到22%(见图9)。汽车、高端装备制造和电子电器行业依然为工业机器人的主要用户。

中国有哪些独特优势?
首先是数据量。当前人工智能热潮背后的机器学习技术对数据极其依赖。识别人脸、翻译语言和试验无人驾驶汽车需要大量的“训练数据”。由于中国的人口数量和设备数量庞大,中国企业在获取数据方面具有天然的优势。
其次,中国制造企业硬件设备和厂房相对欧美企业普遍较新,比较容易实现设备连接和厂房改造。
能力鸿沟
尽管中国智能制造发展迅速,但全面实施智能制造势必改变制造企业传统的商业模式。重构商业模式是一项复杂而艰巨的任务,我们请企业对实现构想中的商业模式所面临的能力鸿沟进行打分,综合来看,商业模式优化、创新管理以及云部署为企业能力建设三大关键任务,德勤建议分别从以下几个方面入手提升能力(见图10)。

商业模式优化
优化商业模式可能仅需要改变或改进目前模
式中的部分元素,也可能涉及整体运营模式的重大转型。 在过去的15年里,由于技术、通信、物流和交通等方面的迅速进步,整体运营模式的重大转型已更为常见。企业需要运用行之有效的方法和工具,从以下工作流程各环节入手优化商业模式。
●企业转型整编:优化现有商业模式,包括从原材料采购到产品销售过程所涉及的一切环节,挖掘可以整体改动或局部改进的待优化环节,以支持新的商业模式。
●重新配置信息技术系统:企业需要探索、设计及实施基础设施及信息技术系统的改进。
●重新调配人员:人尽其用是企业转型可持续性的关键之一。重新调配人员侧重于设计和实施人员调度,以支持新商业模式,并实现从原有模式到新模式的顺利过渡。该环节还包括制定新的关键绩效指标及汇报关系以支持新商业模式。
●重组法律、财务及税务架构:商业模式优化方案的设计和实施通常涉及许多复杂的法律实体及税务架构上的改变。企业管理团队需要分析不同方式的利与弊。如新商业模式下所得税和转让定价事项有何变化,增值税和关税对新商业模式可能产生的影响等。
创新管理
创新管理的目标包括优化创新产品管理、优化生命周期成本、优化资本使用效率和优化风险管理。
●优化创新产品管理:建立统一的产品管理体系(包括有形的产品和服务),优化决策流程,提高决策效率。
●优化生命周期成本:通过产品生命周期的最优化运作,优化产品投资成本和运营成本。
●优化资本使用效率:通过监控、评估和KPI管理,优化产品管理,提升资本使用效率。
● 优化风险管理:有效管理创新过程中的市场风险和数据安全风险等诸多风险。
值得注意的是,单纯的产品创新管理并不能令企业长久保持竞争优势。如今,几乎所有产品类别都处于激烈的竞争之中,任何新产品的任何独特优势都会被快速吞噬。组合多种创新类型可以帮助公司拥有更好的财务回报。虽然不能把这些公司的绩效全部归功于创新,但创新有助于提升一家公司的机制,包括投资者对它未来的预期。
云部署
仅仅把数据和应用转移到云上是远远不够的,大多数情况,上云会牵涉多个业务功能,影响企业的供应商、财务报表和客户,企业需要长远规划,分步执行。企业还需要充分考虑人力资源和数字化程度如何与云部署配合。
●规划:审视企业现有商业模式并探讨是否有其他可行的商业模式,根据商业模式制定云部署战略,进行商业论证和自身能力评估。
● 执行:执行阶段可以分四步走,第一步是SaaS部署,包括ERP、CRM、 人力资源转型和其他软件部署;第二步是个性化部署,包括应用开发、架构搭建和平台部署;第三步为云迁移,其间可能需要对应用软件进行更新和调整;第四步为引入大数据分析平台。
今天的市场变得越来越多样化,消费者的需求在不断变化。同时,产品、生产流程和服务的数字化、智能化已是大势所趋,受此趋势影响,工业企业正在加快智能制造部署,并不断审视商业模式,制定有效策略,以期从运营和战略层面推动实际价值的创造。
