这两天,你被“新基建”刷屏了吗?
近期,“新基建”、“数字基建”成为热点词汇,“工业互联网”作为新基建之一,不仅被市场广泛,更在中央政治局会议中被着重点名。
“新基建” 主要指以5G、人工智能、工业互联网、大数据为代表的新型基础设施,本质上是信息数字化的基础设施。

工业互联网是我国“新基建”的核心所在。利好政策频出,先是中央政治局会议中提到要加快5G、工业互联网等新基建产业发展,后有工信部公布的《2019年工业互联网试点示范项目名单》明确了81个示范项目。

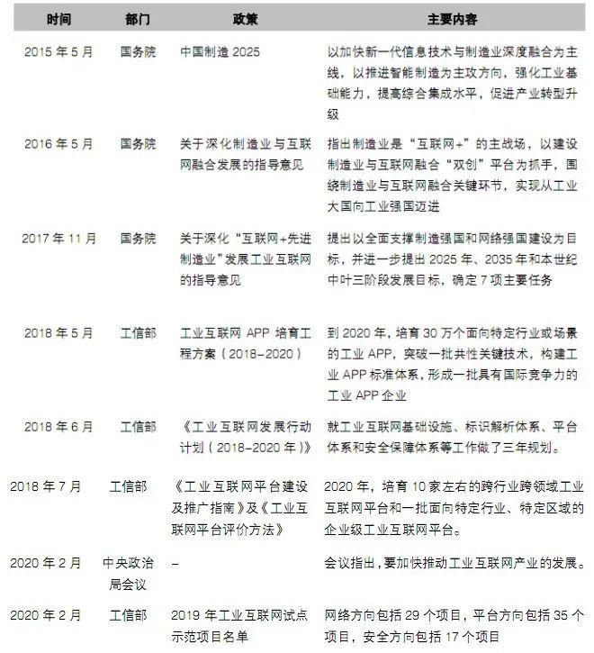
▲近年来国内工业互联网相关扶持政策梳理
1
工业互联网下的智能制造
工业互联网是智能制造发展的基础,可以提供共性的基础设施和能力。
智能制造主要需要两方面的基础:
一是工业制造基础,包括先进的工艺、材料、技术和制造能力。
二是网络化和数字化基础,它是将设备、产品、客户、业务流程、员工、订单和信息系统连接而成的网络,通过网络采集数据并进行分析,相关的结果用以提高生产效率,减少资源消耗。
基于上述两个方面的能力需求,智能制造也有两条路线可选:
一是德国的“工业4.0”模式,德国凭借其强大的制造工艺、技术、自动化和数字化优势,智能制造发展的重点是“智能工厂”、“智能车间”或者“智能产线”。
另外一条就是美国的偏向于工业互联网的路线,其利用IT技术和解决方案的优势,依托微软、IBM等IT企业,打造通用化或者行业型的解决方案。
国内智能制造选择是一条“中间路线”,将工业互联网作为重要基础设施,为工业智能化提供支撑。 在智能制造体系中,加大工业互联网技术的应用,充分利用国内信息化的优势,弥补在自动化等传统领域的短板。
一方面,国内有着较强的工业制造能力,产业门类齐全,产业链完整,大量的工厂、车间和生产线具备网联化的潜力,但是自动化水平同德国相差较大。
另一方面,国内人工智能、云计算、移动互联、大数据等技术在迅速发展,工业互联网同国际水平的差距,明显小于传统的自动化、数控领域。

▲工业互联网对智能制造的支撑作用
2
业务架构角度看工业互联网应用
工业互联网主要由网络、平台和安全三大要素构成。
其中: 平台是核心, 在传统工业云平台的基础上,通过大数据、人工智能等技术的应用,实现制造能力开放、知识经验复用和开发者集聚,提升工业知识生产、传播、利用效率, 形成海量开放APP应用 与工业用户之间相互促进、双向迭代的生态体系;
网络是工业互联网发展的基础设施,尤其是5G的发展,给行业带来重大发展机遇和变革;
安全则是工业互联网健康运行的保障,重要性在持续提升。

▲工业互联网的应用场景
3
企业在工业互联网部署过程中受益
大型企业。企业将工业互联网用于优化设备或设计、生产、经营,效果明显。
中小企业。一方面,中小企业利用平台SaaS服务部署的经营管理类云化应用,进行“补能力”;另一方面,通过工业互联网平台融入到社会化生产体系中,利用平台去“抓资源”。
制造企业藉由工业互联网来大范围联接工业要素,已经取得了很多实实在在的成果。如:
某机械加工业客户应用鼎捷设备水晶球工业APP取得明显效益:OEE提升10%;生产周期缩短35%;在制品减少17%;前置时间缩短35%;异常维护减少 50%。

4
5G与工业互联网的融合
5G 高带宽、低时延、支持海量接入等方面的优势,具备与工业互联网融合的潜力。
5G与工业互联网的融合,可以与既有的研发设计系统、生产控制系统及服务管理系统等相结合,还可全面推动 5G与垂直行业的研发设计、生产制造、管理服务等生产流程的深刻变革, 实现制造业从单点、局部的信息技术应用向数字化、网络化和智能化转变。
按照工业互联网产业联盟发布的报告显示,未来在八大类新型场景上,5G和工业互联网合作的可能性比较高,分别为5G+超高清视频、5G+AR、5G+VR、5G+无人机、5G+云端机器人、5G+远程控制、5G+机器视觉以及 5G+云化 AGV(自动引导运输车)。

5
布局产业生态 加速工业互联网实践落地
积极顺应工业界发展的新热潮,鼎捷率先迈出建设工业互联网平台的发展步伐,致力于打造为设备赋智、为企业赋值、为产业赋能的工业互联网生态体系,助力制造企业提质增效、转型升级。
从产品角度来说,结合人工智能、大数据、工业云等先进技术,鼎捷通过整合设备水晶球、设备云视界、设备点检、设备维修等工业APP应用,赋能企业设备精细化管理,提高生产过程品质管控能力,致力于打造可扩展的轻量级透明车间数字化管理平台。

从解决方案的角度看,鼎捷已经打造了完整的基于稳敏双态IT以及工业互联网平台架构,以数智工厂、工业APP应用、智能云平台等,协助企业实现精进管理,加速数字化转型落地。

从生态的角度看,鼎捷通过联合不同领域优秀伙伴,与中国电信、中国联通建立战略合作关系,围绕工业互联网领域建设展开全面、深入的合作,整合新技术与资源,构建起5G+工业互联网新智造生态。
迈入新时代,迎来新基建,打造新基石。鼎捷软件(300378)正在不断践行国家工业互联网创新发展战略部署,不断推进工业互联网基础设施建设,持续推动制造企业数字化转型升级。
