摘要
本案例由西充县发改局(数据局)牵头、德恒智云科技有限公司参与建设,聚焦应急管理领域烟花爆竹生产安全治理、森林防火、防灾减灾治理三大核心场景。项目以公共数据开发利用为核心,整合视频监控、政务共享、地理空间等多源数据,通过人工智能、大数据、GIS等技术构建智能化应急管理体系,旨在解决传统应急管理中人力不足、技术落后、信息壁垒等问题。
项目预期实现“出数据、出应用、出产业、出模式”四大目标,可显著提升应急管理效率(如隐患发现及时率提升80%以上、应急处置时间缩短50%以上),降低安全事故发生率(如生产安全事故率下降50%以上、森林火灾发生率下降40%以上),同时带来可观的社会与经济效益,为县域应急管理数字化转型提供可复制、可推广的实践模式。
一、背景
(一)政策与工作基础
西充县已建立较为完善的应急管理政策框架,针对应急管理工作制定113份应急预案(其中县级48份、乡镇级66份),为应急处置提供明确政策依据与行动指南。
技术与设施方面,县域内已具备基础支撑条件:依托“西充超脑系统”开展部分应急管理工作,拥有电子政务网等基础网络设施,可保障数据传输与系统对接;“数字西充”小程序已投入使用,可辅助完成森林防火信息采集等初步工作,为项目建设奠定技术基础。
(二)现有痛点
烟花爆竹生产安全治理痛点西充县是省市烟花爆竹主产区,但监管力量严重不足——仅依赖3名监管人员开展人工巡查,人力覆盖范围、巡查频次有限,导致工房超员等安全隐患难以及时发现;且缺乏生产全过程监控手段与问题追溯机制,事故预防能力薄弱,事后追责无据可依。
森林防火痛点县域内森林面积广、覆盖率高,25个连片林区为重点防范区,人为野外用火风险突出。传统防控以人工值守为主,效率低下且无法统计进山人员/车辆信息,违规用火行为难以及时管控;同时缺乏问题追溯机制,火灾预防与处置响应滞后。
防灾减灾治理痛点虽已建立“应急预案+物资储备+应急队伍”完整体系,但缺乏统一的县级综合指挥调度系统:应急处置流程不完善,任务逐级下发缓慢;无线上处置系统与信息同步机制,重复工作频繁;应急通知无法批量传达,效率低下;防汛期间会商系统无法覆盖乡镇,县级应急资源调度缺乏数据支撑,科学决策能力不足。
(三)数据资源现状
项目建设前,西充县已积累部分应急相关数据,但存在“分散存储、未形成体系”的问题:
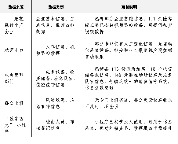
烟花爆竹领域:企业基本信息、工房情况,部分1.1危险等级工房已安装视频监控设备;
森林防火领域:林区基本信息、卡口位置,部分卡口有人工登记信息;
防灾减灾领域:18个物资储备点、148处避难场所、应急队伍信息;
其他:“数字西充”小程序可采集进山人员/车辆信息,但处于初步应用阶段,数据覆盖率低。
二、目标
(一)拟解决的问题

(二)拟达成的工作目标
出数据:汇聚三大场景多源数据,构建统一的应急管理数据资源库,实现数据“可管理、可共享、可复用”;
出应用:开发智能预警系统、森林防火一张图、应急事件管理系统等核心应用,覆盖“监测-预警-处置”全流程;
出产业:通过应急信息化建设,带动本地信息技术产业发展,培育应急数据服务、智能设备运维等新经济增长点;
出模式:形成可复制、可推广的县域应急管理数字化模式,为其他地区提供借鉴。
三、建设内容
(一)数据资源体系建设

(二)数据应用方案开发
1.烟花爆竹生产安全治理应用
智能预警系统:实现工房超员预警、预警规则配置、预警人员分配、事件回溯查询、预警处置功能;
视频汇聚功能:支持实时视频查看与录像回放,覆盖生产关键区域;
生产安全一张图:可视化展示企业信息、工房分布及预警数据,辅助监管决策。
2.森林防火应用
视频监控系统:在7个卡点部署摄像机,实现实时监控与违规用火电子抓拍;
宣传提示系统:联动音柱播放防火宣传语音,强化进山人员安全意识;
信息采集与管理系统:依托“数字西充”小程序采集进山人车信息,开发森林防火管理系统(支持规则配置、卡点管理、登记查询、智能提醒);
森林防火一张图:展示监控设备分布、林区范围及进山人车数据,实现可视化管理。
3.防灾减灾治理应用
应急事件管理系统:实现事件列表展示、新建与处置全流程线上化;
应急事件调度系统:基于GIS地图展示应急场景、资源信息、值班值守及预案信息,支持调度指令一键下发;
应急能力管理系统:支持应急预案管理与坐标反演,辅助资源合理调配。
(三)数据流通基础设施与安全方案
基础设施
网络支撑:复用现有电子政务网、有线传输及运营商无线传输资源,保障数据稳定传输;
供电保障:森林防火前端设备采用“就近市电供电”,确保24小时稳定运行。
安全方案
制度安全:建立数据“采集-存储-传输-使用”全流程管理制度,明确各环节责任;
网络安全:部署防火墙、入侵检测系统,防范网络攻击;
数据安全:对敏感数据(如企业隐私、个人信息)进行加密处理,保障数据机密性与完整性。
(四)制度机制建设
数据共享机制:明确各部门数据共享范围、方式与责任,打破信息壁垒;
应急处置机制:规范应急事件“发现-受理-分派-处置-核查-归档”流程;
值班值守制度:建立统一值班值守系统,确保值班信息实时更新与传递;
考核评价机制:定期考核各部门应急管理工作,督促工作落实。
四、实施效果
(一)社会效益

(二)经济效益
烟花爆竹生产安全领域:每年减少安全事故损失200万元以上,节省人工巡查成本30万元以上;
森林防火领域:每年减少火灾扑救及灾后恢复费用500万元以上,节省卡口人工成本40万元以上;
防灾减灾领域:每年节省应急资源成本100万元以上,减少灾害损失300万元以上;同时带动信息技术产业发展,形成新经济增长点。
(三)模式价值
项目通过“数据整合+科技赋能+流程优化”,形成县域应急管理数字化转型的“西充方案”,可在全国同类县域推广,为基层应急管理能力提升提供实践参考。

