
5G发展方兴未艾,6G试验就已悄悄上线。
11月25日,在2020世界5G大会“5G与媒体业之变革变局”高峰论坛中,清华大学新闻与传播学教授崔保国表示,清华大学去年年底已开始6G的试验,由牛志升教授主导,后者是清华电子工程系教授,现任清华信息学院副院长,主攻通信领域。
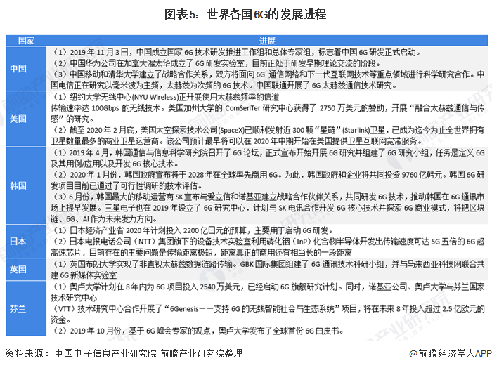
6G,即第六代移动通信标准,也被称为第六代移动通信技术。6G技术的核心就发展太赫兹技术,并在此基础上,强调“人、物、景”的相互关联和切换。截至2019年11月,6G仍在开发阶段。6G的传输能力可能比5G提升100倍,网络延迟也可能从毫秒降到微秒级。

前瞻产业研究院数据显示:中国华为和三大运营服务商已将开始研发6G技术,但仍处于早期阶段。美国太空探索技术公司(SpaceX)已顺利发射近300颗“星链”(Starlink)卫星,已成为迄今为止全世界拥有卫星数量最多的商业卫星运营商,可将率先实现卫星宽带互联网服务。

